来源 :和讯网2021-08-05
“货”退了,钱未拿到,超讯通信(603322)起诉回购方。
事情还得从2018年12月说起。超讯通信当时与练马林、阳显财、王永毅、李珊、肖龙洋(出售方、业绩承诺方、回购方)签署《公司投资控股成都昊普环保技术有限公司 51%股权的协议》和《盈利补偿协议》。
协议显示,超讯通信以 3417 万元对价受让练马林、阳显财、李珊、肖龙洋持有的昊普环保 51%股权,并以现金方式实缴标的公司出资 765 万元;同时,出售方承诺昊普环保2019 年、2020年和 2021 年净利润分别不低于2100 万元、2400 万元和 2800 万元。
与此同时,出售方还承诺,如果昊普环保未能完成承诺期内净利润,将向超讯通信予以补偿,若昊普环保2019 年实际实现净利润低于承诺净利润的50%,超讯通信有权要求业绩承诺方回购标的公司51%股权。
然而,业绩对赌的第一年,昊普环保仅就未能实现业绩承诺,2019年仅实现净利润 315.68万元,扣非后仅为280.05 万元,低于业绩承诺方承诺的 2019 年净利润的 50%,触发《盈利补偿协议》中的回购条款。
据介绍,2020年5月29日,超讯通信与回购方签署了《股权回购协议》,约定回购方分六期向公司支付股权回购款共计4691.86万元。2020年9月22日,超讯通信将持有的昊普环保51%股权转至回购方名下。
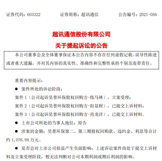
让超讯通信没有想到的是,昊普环保股份还回去了,练马林、阳显财、肖龙洋却迟迟未能支付相关项款。据了解,相关项款包括回购款、违约金、利息等,合计约 1076.94 万元。
7月16日,超讯通信向法院提起诉讼,并于8月4日获得受理。
