来源 :挖贝网2022-01-14
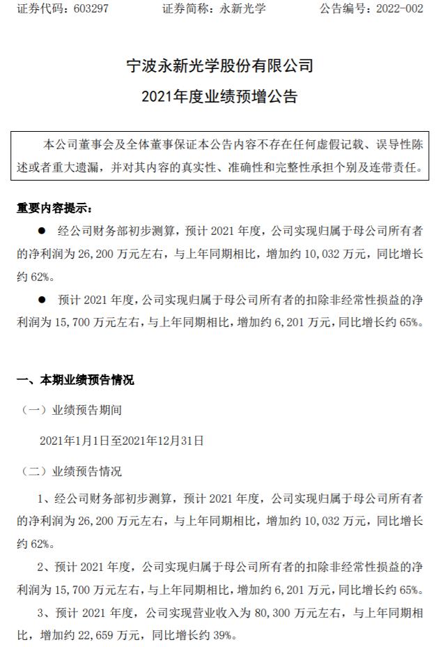
1月14日,永新光学(603297)发布2021年度业绩预增公告:预计2021年度,公司实现归属于母公司所有者的净利润为26,200万元左右,与上年同期相比,增加约10,032万元,同比增长约62%。

公告显示,业绩预告期间为2021年1月1日至2021年12月31日,预计2021年度,公司实现归属于母公司所有者的扣除非经常性损益的净利润为15,700万元左右,与上年同期相比,增加约6,201万元,同比增长约65%。
预计2021年度,公司实现营业收入为80,300万元左右,与上年同期相比,增加约22,659万元,同比增长约39%。
上年同期:归属于母公司所有者的净利润为16,168.38万元,归属于母公司所有者的扣除非经常性损益的净利润为9,499.19万元。
本期业绩预增的主要原因是主营业务影响:2021年度,公司新厂区全面投入运营,积极推进新兴业务产品开发和业务拓展。受益于条码镜头及机器视觉客户新品量产、物流行业过程管控要求增加,以及公司近年积极把握自动驾驶、激光雷达、机器视觉领域的市场机遇,报告期内,公司光学元组件业务中的条码扫描及机器视觉镜头、车载光学、激光雷达光学部件收入快速增长,光学显微镜业务较去年同期也有较大幅度增长。公司主营业务收入较上年同期大幅增长。
非经营性损益的影响:报告期内,公司确认了位于宁波高新区明珠路厂区用地的收储补偿款的资产处置收益和其他收益,以上收益为非经常性损益,增加了公司2021年度税后净利润约8,000万元。
永新光学主导产品包括光学显微镜、条码扫描仪镜头、平面光学元件、专业成像光学部组件,属于光电行业的中游光学元件组件和下游光学整机产业。