来源 :读创2024-11-06
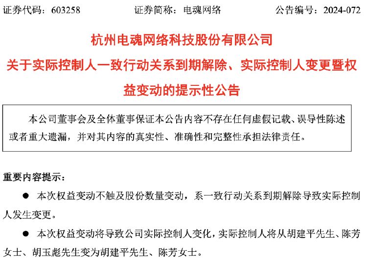
11月6日晚间,电魂网络(603258)公告,公司实际控制人胡建平、陈芳、胡玉彪于2019年10月26日签署《一致行动协议》,构成一致行动人关系,一致行动期限至2024年10月26日止。
现该协议到期不再续签,胡建平、陈芳、胡玉彪的一致行动关系于2024年10月26日终止。

胡建平、陈芳于2024年11月5日签署新的《一致行动协议》,胡建平、陈芳系夫妻关系,构成一致行动关系。
本次权益变动后,胡建平、陈芳合计持有公司4973.56万股股份,占公司总股本的20.32%,为公司共同实际控制人。

今年1月11日,电魂网络发布公告称,公司于2023年6月17日在上海证券交易所网站披露了《股东及董监高减持股份计划公告》,胡玉彪计划自公告披露之日起十五个交易日后的6个月内通过集中竞价方式合计减持不超过2000000股,合计减持比例不超过公司总股本的0.8171%。
公司于2024年1月11日收到胡玉彪出具的《关于股东减持计划实施结果的告知函》,本次减持计划时间期限已届满,胡玉彪通过集中竞价交易方式减持1530000股,占公司目前股份总数的0.63%。
资料显示,杭州电魂网络科技股份有限公司成立于2008年,是一家致力于研发、运营精品化网络游戏的互联网公司在产品的研发上有丰富的经验,对游戏制作有深刻认识和独特见解。
业绩方面,近几年来,电魂网络的营收、净利润一直处在下滑趋势。
2021年-2023年,公司的营业收入分别为9.96亿元、7.91亿元、6.77亿元,同比下滑2.7%、20.64%、14.36%;同期归母净利润分别为3.39亿元、2.01亿元、5683.79万元,同比下滑14.19%、40.66%、71.73%。

这种状态也延续到2024年。电魂网络2024年前三季度营收约4.13亿元,同比减少18.35%;归属于上市公司股东的净利润约7473万元,同比减少34.62%;基本每股收益0.31元,同比减少34.04%。第三季度营收1.41亿元,同比减少24.86%;归属于上市公司股东的净利润1542.6万元,同比减少44.17%。
关于业绩下滑,电魂网络表示主要由公司游戏玩家充值减少导致收入下降及代理的游戏项目预付款计提减值所致。

值得关注的是,2023年,电魂网络旗下的《梦三国2》电竞游戏还成为了杭州亚运会的电竞比赛项目。期内,公司多维度配合《梦三国2》亚运赛事,《梦三国2》也借助杭州亚运会的机会,让更多海外玩家关注到了这款游戏。
此前,电魂网络核心创始人余晓亮退出实控人。2019年10月,电魂网络发布公告,胡建平、陈芳、胡玉彪、余晓亮、林清源于2011年1月15日签订的《一致行动协议》到期终止。胡建平、陈芳、胡玉彪共同签署了新的《一致行动协议》,构成了新的一致行动人关系。
截至11月6日收盘,电魂网络涨4.88%报22.14元/股,总市值54.19亿元。