chaguwang.cn-查股网.中国
查股网.CN
日播时尚(603196)内幕信息消息披露
 
个股最新内幕信息查询:    
 

女装壳里的锂电梦:梁丰与日播时尚的三年局

http://www.chaguwang.cn  2026-03-12  日播时尚内幕信息

来源 :观网财经2026-03-12

  日播时尚正在上交所退场。

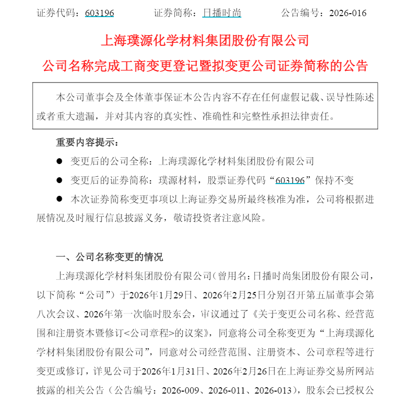
  3月11日,日播时尚发布公告称,公司已完成工商变更登记,公司全称正式变更为“上海璞源化学材料集团股份有限公司”,经营范围新增“专用化学产品销售”、“电子专用材料研发”、“新材料技术研发”等核心类目,同时取消了“以自有资金从事投资活动、投资管理”等条目。

  之后,日播时尚的证券简称拟变更为“璞源材料”。而这场变化的真正主角,并不是日播时尚,而是一个在新能源材料领域布局多年的企业家:梁丰。

  对梁丰来说,这一步意味深长。从锦源晟新能源材料到璞源材料,他终于借上了A股的一只壳。

  梁丰的“围猎”:一次迟到但精准的“借壳”

  梁丰在新能源材料领域的布局,其实已经持续多年。

  梁丰曾是国内为数不多掌管百亿级公募产品的基金经理之一。2010年,他创立私募毅扬投资,随后在2012年转型实业,联合前同事创立璞泰来(2017年登陆上交所)。

  通过控股或实际控制的方式,他构建了分工清晰的系能源产业链版图:璞泰来主营锂电负极材料、涂覆隔膜等;锦源晟是上游资源端的“原料矿产公司”,主营正极前驱体及铜钴镍等矿产资源开发,拥有大量境外矿产;璞源材料的核心资产是控股子公司茵地乐,主营锂电池粘结剂,定位中端材料端。

  随着新能源汽车爆发式增长,动力电池产业链迅速成为资本市场最炙手可热的赛道之一。但新材料产业极其烧钱。扩产、设备、研发、上下游合作,每一步都需要巨额资金。对于许多新能源材料企业来说,登陆资本市场几乎是必经之路。

  在近年来IPO审核趋严的背景下,直接上市并不容易。于是,一条更熟悉的路径再次出现:寻找一家增长停滞的上市公司,通过并购重组,将新能源资产装进去。

  日播时尚这块“壳”,梁丰已经摩挲了好几年。

  梁丰一开始想把这个“壳”给锦源晟。

  2023年5月,王卫东夫妇将日播时尚近50%的控制权以7.7亿元折价出售给梁丰及其旗下上海阔元。交易方案中,控制权转让与资产置换几乎同步推出:置出女装,置入梁丰旗下的上海锦源晟新能源材料有限公司100%股权。

  这是一次“蛇吞象”式的交易。仅有12亿出头的体量的日播时尚“拿下”拥有大量矿产的锦源晟在2022年末总资产已经接近百亿。

  梁丰的逻辑简单粗暴,用女装换锂电,壳装新故事,他可以再添一张上市公司牌照。

  然而,第一次借壳没能走通。

  锦源晟在刚果(金)和印度尼西亚的矿产项目尽调工作量庞大,涉及当地政府和合作方的协调极为复杂,监管问询也指向其持续盈利能力与矿产资源权属。2023年11月,这笔交易宣告终止。

  梁丰没有等太久。

  2024年10月,日播时尚再度停牌,第二份重组方案出炉:以14.2亿元收购四川茵地乐材料科技集团有限公司71%股权。

  茵地乐的财务数据干净。它的总资产不足10亿、资产负债率仅21.75%、净利润1.6亿。没有复杂的海外资产,没有难以核查的矿山。2025年12月,上交所并购重组审核委员会审议通过。随即,更名议案提上日程。

  至此,日播时尚已名存实亡,取而代之的是梁丰“材料帝国”的二级市场新支点。通过“璞源材料”这个新壳,他可以更加灵活地进行正极材料、资源端及新型电池材料的资本运作。

  为什么女装卖不动:日播时尚的困局解剖

  另一面的日播时尚,是一家已经走入死胡同的服装企业。

  日播时尚曾经也是中国消费升级故事的一部分。

  公司旗下核心品牌“播 Broadcast”,一度是国内设计师女装的代表之一。它的目标客群是城市白领女性,定价位于大众品牌和轻奢之间。

  在2010年前后的中国服装行业,这种定位其实相当吃香。那时候,国内服装行业正处于品牌化阶段,包括江南布衣、歌力思等大量中高端女装品牌依托百货商场快速扩张。

  在信息还不算透明的时代,只要品牌调性成立,处在经济上行期的消费者往往会不吝啬地掏出“真金白银”。

  日播时尚2017年上市,当年营收10.73亿元、净利0.84亿元,看起来前途光明。次年营收升至11.32亿元,是此后再未企及的历史峰值。此后,它在10亿元上下反复挣扎了整整五年,直到2024年营收下滑至8.66亿元,净利润从盈转亏至-1.59亿元。

  这背后是服装行业发生了根本变化。

  随着电商的普及,消费者第一次拥有了几乎无限的选择,随时可以找到价格更低、更新更快的服装。

  与此同时,国际快时尚品牌也迅速进入中国,例如ZARA 和H&M。它们的供应链效率极高,能够以更快速度推出新款。

  在这样的竞争环境里,中国传统中高端女装品牌逐渐陷入一个尴尬的位置:价格不够高,无法形成奢侈品牌的护城河;价格又不够低,很难与电商品牌竞争。

  于是,国内消费市场发生了结构性分层:超高端奢侈品持续景气,平替经济蓬勃兴起,唯独以“播 Broadcast”为代表的中间段腹背受敌。

  公司的线下门店从2018年峰值1067家持续萎缩至2023年中的677家,意味着关店成本、库存计提、减值损失持续侵蚀盈利。

  日播时尚也积极拥抱了直播,但直播电商虽然带来了流量,却也倒逼着品牌打折促销,严重损害调性,更压缩了利润空间。公司自己也承认,短视频直播对线下终端销售的冲击是业绩不振的重要原因之一。

  2024年,日播时尚在建的商办用房项目因规划调整停建,追加了7225万元资产减值,这笔飞来横祸彻底击穿了全年利润,也成为了压垮日播时尚的“最后一根稻草”。

  账上货币资金仅剩1.41亿元、亏损1.59亿,日播时尚被历史包袱、行业逆风、偶发损失三箭齐射之后,几乎已无自救余力。

  在这个背景下,原实控人王卫东在2023年折价出让控制权,既是理性撤退,也是难以为继之后的主动选择。

  梁丰承诺在取得控制权满36个月或本次交易完成之日(以孰晚为准)之前,不会主动剥离服装相关主要资产,“播 Broadcast”的门店和团队仍在运转,但一家化学材料上市公司如何有效管理一个服装品牌,从公司治理到品牌运营,都是没有先例可循的难题。

  有业内人士认为,双主业格局,看上去是妥协,实际上是为避免监管认定“借壳上市”而做的结构安排,最终它将以何种方式退出历史舞台,不过是时间问题。

  一家中高端女装公司,在消费逻辑重构的浪潮中业绩失血,成为基金经理转型实业家布局新能源的一枚棋子。

  这个故事并不特别——A股的历史上,类似的“女装/女鞋换赛道”剧本已经上演过许多次,从贵人鸟投身粮食,到星期六变身遥望科技。

  一家曾经讲述消费升级故事的女装公司,最终成为新能源产业的资本入口。对日播时尚来说,这或许是一段时代叙事的结束;对梁丰来说,这是一次成功的资本运作。

  A股市场从不缺少这样的故事。只是每一次更替,都在提醒人们:产业的风口会变,资本的叙事也会变。

有问题请联系 767871486@qq.com 商务合作广告联系 QQ:767871486
Copyright 2007-2026
www.chaguwang.cn 查股网