来源 :快递生态圈2025-05-27
5月26日和27日,连续两天,德邦股份连续出现重大异动,26日,盘中一度涨停,终盘上涨7%;27日,早盘即宣告涨停,盘中虽然打开涨停,最终收盘依然是涨停状态,两天大涨17%,最新市值159亿,摆脱了快递股市值垫底的位置。
究竟什么导致了连续两天“放量大涨”,很快就有答案......
京东物流最新持有德邦股份79%,京东物流收购德邦股份时承诺5年内解决同业竞争问题。
5月6日,德邦股份总经理黄华波称,公司暂未收到控股股东关于私有化退市的相关计划安排。

德邦股份:一季度亏损6838万元,时隔3年,再现亏损;京东物流“改造”速度要加快,总经理年薪涨至188万,财务董秘一起涨工资
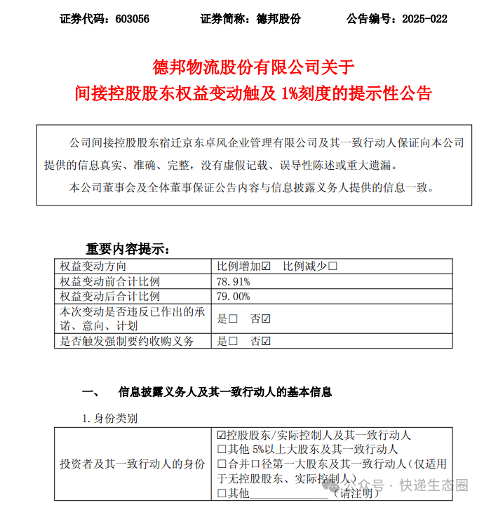
5月14日,德邦股份公告,披露其间接控股股东权益变动触及1%刻度的提示性公告。
公告显示,德邦股份的间接控股股东宿迁京东卓风企业管理有限公司(以下简称“京东卓风”)及其一致行动人宁波梅山保税港区德邦投资控股股份有限公司(以下简称“德邦投资控股”)的持股比例由78.91%增加至79.00%。具体来看,京东卓风的持股数量从1.22亿股增加至1.23亿股,占比从11.95%增加至12.04%,变动方式为集中竞价,变动时间区间为2025年5月8日至2025年5月14日,资金来源为自有资金。

京东卓风此次增持行为是履行其增持计划的一部分,不触及要约收购。此次权益变动不会影响德邦股份的股权分布,使其不符合上市条件,也不会导致公司控股股东及实际控制人发生变化。同时,京东卓风无需因本次权益变动而披露权益变动报告书、收购报告书摘要、要约收购报告书摘要等后续工作。

京东卓风计划自2024年11月26日起12个月内通过上海证券交易所交易系统以集中竞价交易方式增持德邦股份A股股份,拟增持总金额不低于人民币3亿元且不超过人民币6亿元。
5月7日,德邦股份在回答投资者提问时表示,京东增持公司股票,彰显了其对公司长期发展前景的坚定信心与高度认可,这不仅有助于稳定公司股权结构,也向市场传递了积极信号,增强投资者对公司未来发展的预期。公司与京东快运业务的整合正在有序推进中。

5月6日,德邦股份在上海证券交易所上证路演中心以网络文字互动形式召开了2024年度暨2025年第一季度业绩暨现金分红说明会,
德邦股份总经理黄华波称,截至目前,公司暂未收到控股股东关于私有化退市的相关计划安排。后续公司若有相关重大事项或决策,会严格按照相关法律法规及监管要求,及时履行信息披露义务,请您以公司在指定信息披露渠道发布的公告为准。
快递/消费生态圈团队都拥有十多年以上快递物流业、消费和商业流通领域的操盘及投资、行业研究的成功经验,覆盖大A、中国香港、日本及华尔街。