来源 :快递生态圈2025-05-15
5月14日,德邦股份公告,披露其间接控股股东权益变动触及1%刻度的提示性公告。

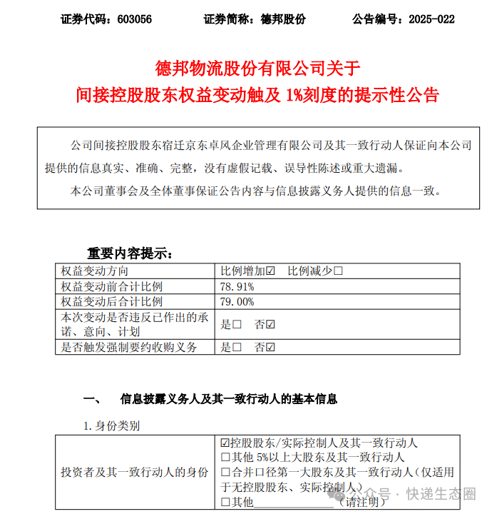
公告显示,德邦股份的间接控股股东宿迁京东卓风企业管理有限公司(以下简称“京东卓风”)及其一致行动人宁波梅山保税港区德邦投资控股股份有限公司(以下简称“德邦投资控股”)的持股比例由78.91%增加至79.00%。具体来看,京东卓风的持股数量从1.22亿股增加至1.23亿股,占比从11.95%增加至12.04%,变动方式为集中竞价,变动时间区间为2025年5月8日至2025年5月14日,资金来源为自有资金。

京东卓风此次增持行为是履行其增持计划的一部分,不触及要约收购。此次权益变动不会影响德邦股份的股权分布,使其不符合上市条件,也不会导致公司控股股东及实际控制人发生变化。同时,京东卓风无需因本次权益变动而披露权益变动报告书、收购报告书摘要、要约收购报告书摘要等后续工作。

京东卓风计划自2024年11月26日起12个月内通过上海证券交易所交易系统以集中竞价交易方式增持德邦股份A股股份,拟增持总金额不低于人民币3亿元且不超过人民币6亿元。