来源 :挖贝网2022-01-17
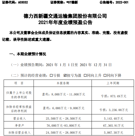
1月17日,*ST德新(603032)近日发布2021年度业绩预告,预计业绩同比扭亏为盈。报告期内归属于上市公司股东的净利润8,000万元–11,000万元,较上年同期扭亏为盈。

公司2021年业绩较上年扭亏为盈的主要原因是:
(一)智能制造:2021年,随着新能源产业政策的持续推进、落实,我国新能源行业整体保持稳健发展,新能源产业规模稳步增长,市场需求相对旺盛。公司致力于打造“智能制造+交通运输”双轮驱动的业务发展模式,2021年公司按计划产能持续提升,保持了较好的产能利用率及产销率。公司模具业务销售规模持续扩大,使得公司的销售收入增长,推动公司业绩稳步上升。
(二)交通运输:2020年度因受新疆多次疫情管控影响,交通运输行业面临较大压力。随着2021年疫情得到有效控制,全年交通运输业务及旅游客运情况得到改善,营收较上年有所增加。
*ST德新的主营业务为道路旅客运输、客运汽车站业务和锂电设备裁切模具业务,其他业务包括房屋与仓库的租赁、车辆维修、车辆配件销售及道路货运业务。