来源 :微信订阅2025-03-19
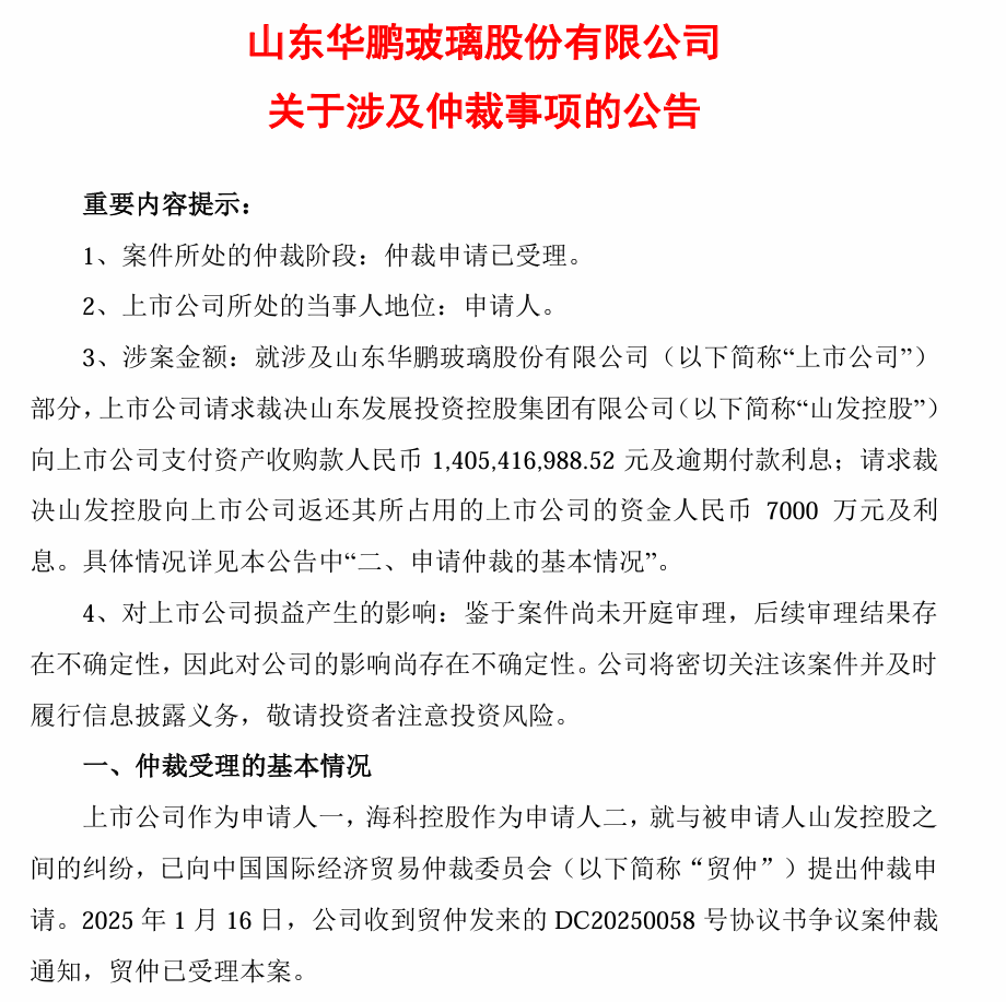
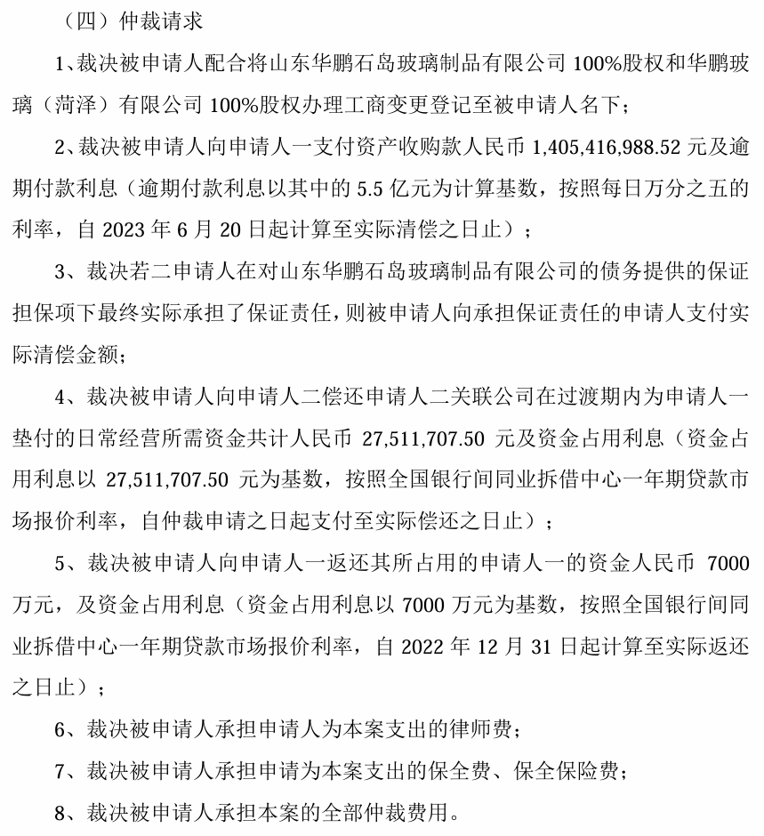
近日,上市公司山东华鹏(603021.SH)发布称,上市公司请求裁决山东发展投资控股集团有限公司(以下简称“山发控股”)向上市公司支付资产收购款人民币 14.05亿元及逾期付款利息,并请求裁决山发控股向上市公司返还其所占用的上市公司的资金人民币7000万元及利息。
同日,山东华鹏发布《2024年年度业绩预告》显示,公司预计2024年度实现归属于上市公司股东的净利润为-17500万元至-12600万元。在此之前还曾公告称,由于无法清偿到期债务,公司以及子公司累计逾期的债务金额合计约7.86亿元;在上述逾期债务中,除了现控股股东山东海科控股有限公司提供的1100万借款外,剩余逾期的7.74亿元借款均为山发控股实际控制下的四家企业提供的借款。

