
2025年10月31日,中西部首家A股上市城商行贵阳银行(601997.SH)披露了三季报。这家区域标杆性银行,再次站在业绩突围与战略转型的关键节点。
表面上看,盈利端企稳、降幅持续收窄,为整体低迷的区域银行板块带来一定信号;但在营收同比下滑、资产质量承压、管理层频繁变动等多重因素影响下,这份“稳增长”更多体现出被动平衡的状态。
三季度业绩反弹背后的结构性挑战
根据贵阳银行公布的2025年前三季度业绩报告,该行整体数据延续疲态,营收和净利润双双下滑,但第三季度单季表现却出现亮点:营收下行、利润反增,形成鲜明反差。
数据显示,今年前三季度,贵阳银行实现营业收入94.35亿元,同比下降13.73%;归属于母公司股东的净利润39.15亿元,同比微降1.39%,整体业绩仍承压。但第三季度单季营业收入为29.35亿元,同比减少16.89%,归母净利润却逆势增长10.48%至14.41亿元,收入下滑与利润增长并存,反映出收入结构失衡与非经营性因素的对冲作用。

贵阳银行财务数据,来源:贵阳银行第三季度财报
从核心盈利能力看,贵阳银行的内生增长动力依旧偏弱。今年前三季度扣除非经常性损益后净利润39.06亿元,同比下降0.85%;基本每股收益1.07元,同比下降1.83%;归母股东加权平均净资产收益率为6.26%,同比下降0.55个百分点,总资产收益率0.55%,较上年同期下降0.03个百分点。
虽然第三季度单季指标略有回暖,加权平均净资产收益率2.30%、同比上升0.10个百分点,总资产收益率0.20%、同比上升0.01个百分点,但仍不足以扭转前三季度整体下行的趋势。
核心盈利的疲弱,与息差收窄密切相关。从数据来看,贵阳银行2025年前三季度的利息净收入为76.06亿元,同比减少10.65亿元,降幅12.29%,净息差1.57%,同比下降0.23个百分点;净利差1.60%,同比下降0.16个百分点。息差压缩成为主要掣肘因素,在贷款收益率下行、负债成本上升的双重夹击下,传统存贷业务盈利空间持续被压缩。
同时,成本控制压力上升,今年前三季度成本收入比达28.09%,较上年同期上升2.91个百分点,运营效率的下降进一步削弱了利润修复能力。

贵阳银行财务数据,来源:贵阳银行第三季度财报
在利息收入承压的背景下,非息收入成为维系利润的重要支撑。今年前三季度,贵阳银行投资收益21.88亿元,同比增长34.20%,主要得益于其他债权投资处置收益的增加;其他业务收入达2.75亿元,同比大幅增长825.50%,主要来源于子公司贵银金融租赁公司经营租赁收入的提升。手续费及佣金收入与投资收益合计26.98亿元,同比上涨23.93%,为净利润增长提供了补充。
然而,非息收入内部波动较大,今年前三季度公允价值变动收益亏损8.9亿元,同比降幅高达404.17%,主要受交易性金融资产公允价值波动影响;其他收益同比下降74.29%,源于政府补助减少;汇兑收益同比下降226.32%。虽然投资与租赁业务短期支撑了利润,但这种结构性增长的可持续性仍存疑,非息收入对市场波动的高敏感度,使整体营收缺乏稳定性。

贵阳银行财务数据,来源:贵阳银行第三季度财报
资产质量改善是贵阳银行三季度净利润逆势增长的另一关键因素。前三季度信用减值损失23.83亿元,同比大幅下降39.14%,表明贷款风险缓释、拨备计提减少,为利润释放提供了空间。
截至9月末,贵阳银行资产总额7465.89亿元,较上年末增长5.8%;贷款总额3457.41亿元,同比增长1.95%;存款总额4350.27亿元,同比增长3.77%。

贵阳银行财务数据,来源:贵阳银行第三季度财报
从业务结构看,资产端贷款扩张动力有限,贷款及垫款总额3457.41亿元,同比增长1.95%,其中企业贷款2853.06亿元、零售贷款542.40亿元,均小幅增长,但贴现业务降至61.95亿元,规模明显收缩。负债端存款结构出现分化,企业活期存款下降,而企业定期存款、储蓄存款和保证金存款稳步增长,存款成本趋高趋势仍在延续。资产扩张虽稳,但结构优化不足,收益端改善有限,盈利压力仍待释放。
资产质量压力与风控体系隐患
如果说收入结构失衡是贵阳银行业绩承压的“表层问题”,那么资产质量波动与风控体系隐患,才是制约其长期稳健发展的“深层风险”。对于一家银行而言,资产质量是经营的生命线,直接决定盈利的可持续性与资本的安全边界。而贵阳银行最新三季报显示,该行资产质量改善的表象之下,仍存在结构性压力与潜在风险暴露,尤其在房地产行业风险暴露、拨备覆盖率下行以及风控执行力不足等方面,问题愈发凸显。
截至2025年6月末,贵阳银行不良贷款率升至1.7%,创下上市以来最高水平,虽至9月末回落至1.63%,环比下降0.07个百分点,但风险暴露态势尚未根本缓解。
具体结构来看,房地产行业的不良贷款率大幅攀升,是拉高整体不良水平的关键因素。数据显示,该行房地产贷款不良率由2024年底的1.05%快速上升至2025年中期的1.75%,不良贷款余额达527.63亿元,占贷款总额的15.36%。在房地产市场调整尚未完全企稳、房企债务风险仍在消化的背景下,贵阳银行的房地产业务仍面临持续的信用风险压力。

贵阳银行财务数据,来源:贵阳银行第三季度财报
与此同时,风险抵御能力的边际弱化也值得关注。截至2025年9月末,贵阳银行拨备覆盖率为239.59%,虽然仍高于监管要求的120%红线,但较年初已有所下降;拨贷比为3.91%,风险缓冲空间较去年收窄。前三季度,该行信用减值损失23.83亿元,同比下降39.14%,拨备计提力度显著减弱。从会计角度看,这种拨备回收释放短期利润、优化报表的做法,在一定程度上提升了三季度的盈利表现,但若风险资产继续累积,不排除未来需加大拨备计提力度,进而反向挤压利润空间。

贵阳银行财务数据,来源:贵阳银行第三季度财报
但在资本充足水平方面,贵阳银行仍保持稳健。截至9月末,核心一级资本充足率12.82%,一级资本充足率13.85%,资本充足率15.05%,均显著高于监管要求。这为潜在风险处置提供了一定的安全缓冲。但资本充足率的“安全垫”能否长期维持,仍取决于银行未来信贷资产的真实质量和风险暴露节奏。尤其在区域经济承压、企业盈利能力减弱的背景下,部分贷款重组、展期或潜在逾期资产可能尚未充分暴露。
更深层的问题在于,贵阳银行的风控体系与合规管理执行力,已被监管频繁处罚。例如,2025年9月30日,国家金融监督管理总局官网披露,贵阳银行两家支行同日被罚:龙里支行因“三查”流于形式被罚款35万元,福泉支行因“三查”不到位被罚款30万元,时任支行行长陈波、汪红分别受到警告处罚。“三查”制度(贷前调查、贷时审查、贷后检查)是银行信贷风险防控的核心环节,两家支行在同一天被监管点名,反映出该行基层机构在风控执行上存在系统性薄弱环节。

贵阳银行处罚公告,来源:国家金融监督管理总局官网
事实上,贵阳银行在近两年已多次因信贷审查不严、贷后管理不实、票据业务违规等问题受到监管处罚。频繁的罚单背后,是其风控体系“形式化、碎片化”的现实困境:上层制度完备但执行力不足,风险监测体系未能有效下沉到基层网点。一旦信贷扩张周期遇上经济下行周期,这类风控漏洞极易转化为实质性资产损失。
管理层动荡与转型困境
在当前业绩承压与风险压力并存的背景下,贵阳银行的管理层频繁更替,已成为制约其战略执行与经营稳定的核心因素之一。Wind数据显示,2020至2025年,贵阳银行的董事、监事及高级管理人员(以下简称“董监高”)经历了频繁的调整,涵盖副行长、首席信息官、首席风险官等关键岗位。
从时间维度来看,贵阳银行的高管调整呈现出“无间断、高密度”的特征。
2020年,首席信息官杨鑫到龄退休,董事洪鸣和曾军相继辞职,2021年,副行长张伟、监事长杨琪、董事夏玉琳等核心管理人员相继离职,同时保荐代表人也进行了更替。2022年,多个董事和监事辞职,包括独立董事罗宏、董事芦军、董事王勇等。
2023年,贵阳银行的管理层震荡达到高峰,4月,四位独立董事戴国强、朱慈蕴、杨雄、刘运宏集体辞职,创下区域性银行独立董事集体辞职的罕见事件;随后,董事会秘书董静、副行长梁宗敏、监事陈立明等高层管理人员陆续退休或辞职,多个核心岗位出现空缺。
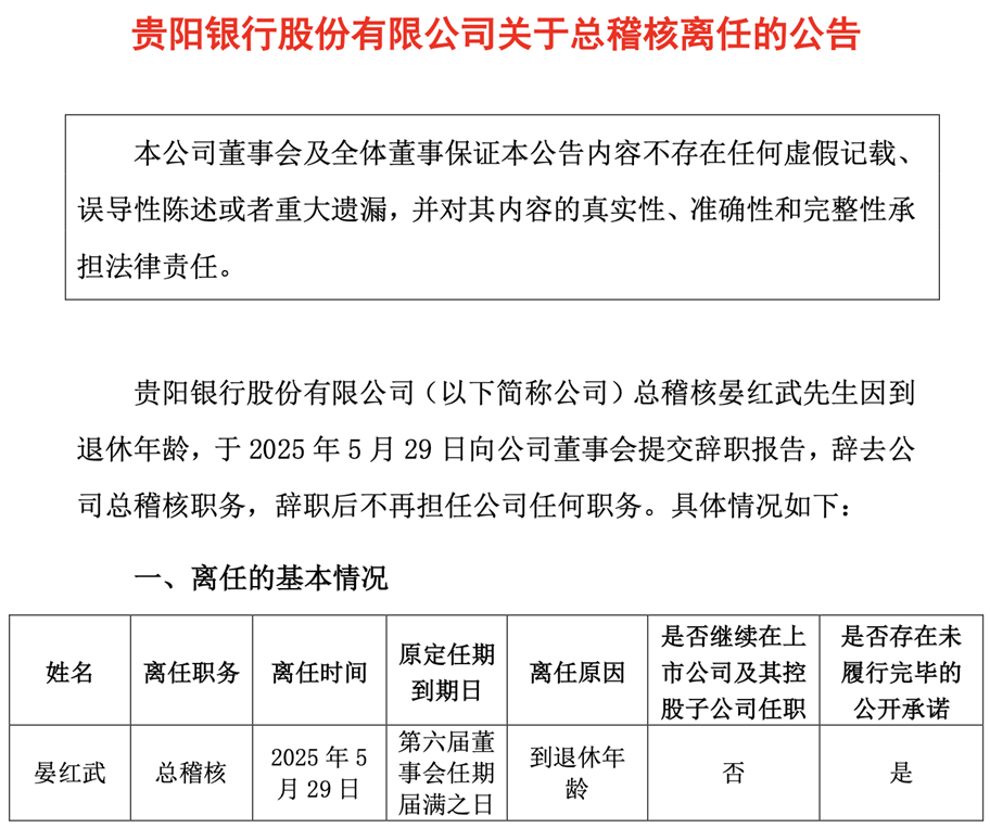
2024年,贵阳银行启动了董事会换届,提名了14位新董事候选人,旨在通过组织重构来稳定治理架构。然而,人事波动的惯性效应依然存在,在换届过程中,拟任副行长杨轩也辞任。进入2025年,1月和5月,首席风险官邓勇和总稽核晏红武先后辞任或退休。尽管侯福宁作为独立董事获得了监管核准,但银行的治理结构仍处于持续调整之中。

邓勇离任公告,来源:贵阳银行官网
这些频繁的高管变动已经对贵阳银行的经营和发展产生了深远影响。在战略执行层面,数字化转型、零售业务升级和风险管理体系建设等需要长期投入与持续推进的核心项目,往往因管理层的更迭而遭遇“思路调整、资源重配、节奏放缓”的循环,导致战略项目推进的“断层”现象。这不仅延缓了战略目标的实现,还使得内部协同效率和员工执行力受到影响。尤其在银行面临转型压力的关键阶段,战略执行的断裂,进一步加剧了资源浪费和机会损失。

晏红武离任公告,来源:贵阳银行官网
在治理层面,高管频繁更替同样引发了外界对贵阳银行内部决策体系和人才梯队建设的质疑。对区域性中小银行而言,管理团队的稳定性不仅是衡量公司治理水平和战略可持续性的核心标准,也是维护市场信心、资本市场预期及合作关系稳定的基础。
此外,贵阳银行管理层的不稳定与其近年来频繁遭受监管处罚之间存在密切联系。不同管理者在风险偏好、业务导向和合规管理上的差异,容易导致内部决策标准的不统一,进而加剧合规风险和管理摩擦。同时,频繁的高管更替也对客户服务的连续性、团队士气的稳定性以及内部治理效能产生了负面影响,形成了“人事动荡—管理失序—风险暴露”的恶性循环。这不仅削弱了银行应对市场波动的能力,还制约了其在业务转型和创新中的稳步推进。
在面对转型压力和外部挑战的双重压力下,贵阳银行的治理结构和战略执行能力将持续面临严峻考验。未来,能否突破当前困境,实现稳健经营和高质量发展,将取决于能否有效应对管理不稳定和高管更替带来的挑战。(《理财周刊-财事汇》出品)
免责声明:文章表述的意见不构成任何投资建议,投资者据此操作,风险自担。