好无语,三家头部机构跑去调研贵阳银行,结果全程只问了两个“超简单”的问题!
有多“简单”?就是那种动动手指翻翻财报,就能在白纸黑字里找到答案的“送分题”。
于是,股民忍不住吐槽:这哪是调研,更像是一场银行与机构联手上演的表演秀,既没问出干货,也白白浪费了资源。
这到底是怎么一回事?

1
一场“形式大于内容”的表演?
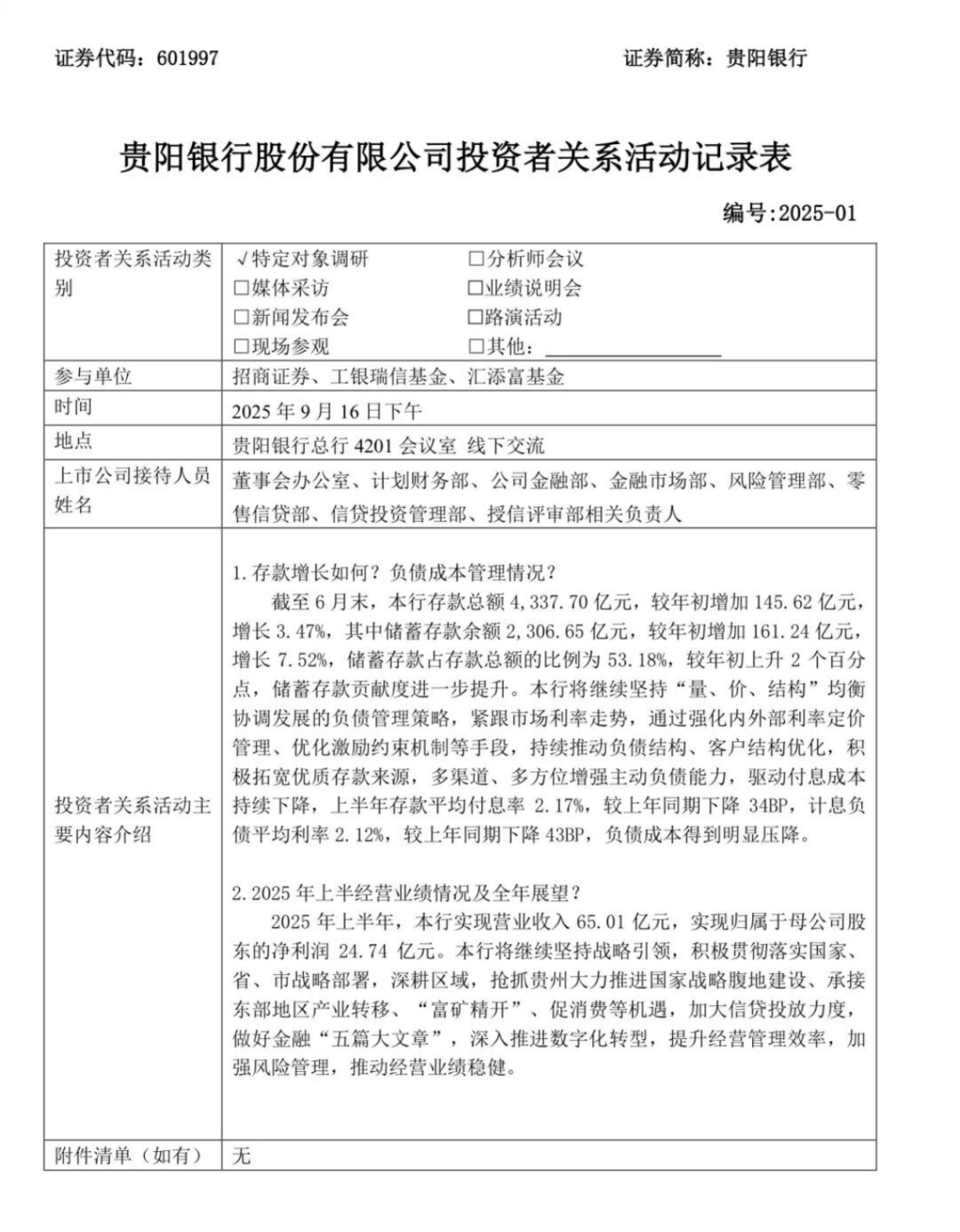
9月16日下午,贵阳银行总行401会议室里,招商证券、工银瑞信基金、汇添富基金三家头部机构的调研人员正襟危坐,对面是贵阳银行八大部门的负责人,从董事会办公室到授信评审部,阵容堪称强大。
结果,整场调研只提了两个问题:第一,存款增长如何?负债成本管理情况?第二,2025年上半年经营业绩情况及全年展望?
然后,就没了。
是的,你没看错。没有追问不良率为何飙升,没有逼问净息差为何收窄,更没有提及房地产风险是否还在蔓延——这些真正令市场夜不能寐的问题,一个都没出现。
反倒像是三家机构花着差率费,可能飞了一千多公里到贵阳,就为听一段贵阳银行IR小姐姐朗诵2025年半年报摘要。
有投资者调侃:“下次问我,保准一样的回答,我收100块,年报半年报复制粘贴就可以。”

我们不能说机构不认真,毕竟人家真金白银买了贵阳银行股票。
贵阳银行2025年半年报显示,294家机构合计持股15.92亿股,招商基金(招商证券持股45%、招商银行持股55%),汇添富基金、工银瑞信基金等旗下多只产品也名列其中。
其中,招商基金买的最多,旗下有三只产品持仓均超过百万股。

招商中证红利ETF持有贵阳银行981.09万股,来源:基金中报

汇添富中证银行ETF持有贵阳银行81.19万股,来源:基金中报

工银中证500ETF持有贵阳银行15.05万股,来源:基金中报
但我们也不能说他们太认真。
两个问题的答案,确实出自半年报:
截至6月末,该行存款总额4337.70亿元,较年初增长3.47%;
储蓄存款占比53.18%,付息成本还在降;
上半年营收65.01亿元,净利润24.74亿元。
换句话说,哪怕机构研究员只是在家刷刷手机,也能得到完全一致的答案。
既然如此,何必兴师动众,拉出八大部门,摆出如此阵仗?
有人说这是“仪式感”,有人说这是“合规表演”,也有人说,“可能真的没什么可问的了”。
2
业绩已连续三年“不好看”
如果你以为这只是调研场合的尴尬,那就太小看贵阳银行了。
真正的尴尬,藏在它的财报里——2025年半年报,已经是贵阳银行连续第三年同期“营收净利润双降”。
具体来看:
营收65.01亿元,同比下降12.22%,增速在42家上市银行里垫底;
净利润24.74亿元,同比下降7.2%,增速在42家上市银行里倒数第二。
如果再往前翻:
2024年半年报,营收降4%,净利润降7.08%;
2023年半年报,营收降3.12%,净利润降2.29%。
换句话说,这不是偶然滑坡,而是“惯性下滑”。
为什么贵阳银行这么难?
一家区域银行,陷入连续三年的业绩双降,绝不是某一次决策失误所能解释的。
首先,净息差拖垮收入。2025年上半年,贵阳银行净息差只有1.53%,比去年同期下降0.28个百分点,利息净收入同比减少15.26%。可能主要是受到地方融资平台债务置换以及LPR下行影响。
尽管整个银行业都面临息差收窄的压力,但贵阳银行的下滑幅度显著高于多数同类城商行。
实际上,像北京银行、浦发银行、江苏银行、成都银行、长沙银行等绝大多数上市城商行,二季度净息差已经触底回升,贵阳银行却止不住跌势。
其次,非利息收入也没扛住。虽然投资收益有所增加,但受债券市场波动影响,公允价值变动收益一口气亏了5.11亿元,直接把非息收入拉成负增长。
最关键的,还是资产质量的老问题。贵阳银行对公贷款占全部贷款的比例超过80%,其中房地产业、建筑业、批发和零售业是三大主力,恰恰也是当前风险最集中的领域。
其中,房地产对公贷款不良率从1.05%升至1.75%,批发和零售业不良率虽略有下降,但仍高达4.58%。

受此影响,贵阳银行的不良贷款率还在往上蹿,最新1.7%,较年初上升0.12个百分点,创下2016年上市以来最高水平。

一句话:旧的雷还没排完,新的雷似乎又在路上。
用中金报告中的话说:“对公地产风险仍在暴露,仍有不良生成。”
3
机构到底在调研什么?
回过头来看这场略显“滑稽”的调研,我们或许能读出另一层意味:
机构未必是“没问题可问”,而可能是“问也白问”。
当一家银行连续多年业绩下滑、不良高企、回应模板化,哪怕你问出花来,答案可能也只是:
“我们在努力稳住”、“我们在压降成本”、“我们在加强风控”……
真正的改变,需要时间,也需要勇气。
但市场是否还愿意给时间?
截至2025年6月末,贵阳银行拨备覆盖率238.64%,核心一级资本充足率12.73%,相比同行仍算中上水平,这说明,它还没到“危急时刻”。
但投资者怕的不是危机,而是“没有盼头的平庸”,这也是为什么贵阳银行市净率行业倒数第二的原因。
贵阳银行需要的,是一场刮骨疗毒般的自我革新。
如果暴露出的问题没有解决,那么下一场调研,不管来的是哪家机构,问的是哪两个问题,恐怕都很难改变投资者的无语状态。