2025年开年,贵阳银行便陷入多事之秋。
高管层面,首席风险官邓勇因退休离任,而就在此前几天,贵阳银行称杨轩因工作调动,辞去拟担任的该行副行长职务。2024年初董事会上,杨轩被聘任为副行长,如今一年时间过去,其任职资格尚未获批。
业务层面,贵阳银行面临着16亿贷款回收遇阻的困境,尽管诉讼取得阶段性成果,但专家表示,资金全额追回仍困难重重。
2024年前三季度,该行营收与净利润双双下滑,一度跌回2019年水平。往昔辉煌不再,贵阳银行究竟该如何破局?

两大高管先后离任
股东信任度下降
2025年开年,贵阳银行发布相关公告,称该行首席风险官邓勇因到退休年龄,已经向董事会提交了辞职报告,一并辞去首席风险官、董事会关联交易控制委员会委员等职务,辞任生效后,邓勇将不再担任贵阳银行任何职务。贵阳银行表示,将尽快启动首席风险官的选聘工作,确保风险管理工作的持续有效。
在邓勇递交辞职报告的前几天,2024年12月30日,贵阳银行称,收到了拟任副行长杨轩的辞职报告,其因工作调动辞任副行长一职。
杨轩被聘任为贵阳银行副行长是在2024年初的第六届董事会2024年度第一次会议上,只待监管部门核准后便可以履职了。然而,直到杨轩递交辞职报告,其任职资格也没有获批。至于为何杨轩的副行长任职资格过去一年都没有获批,贵阳银行并未说明,只在公告中表示“杨轩先生尚未正式履职”。

值得注意的是,第六届董事会2024年度第一次会议上,除杨轩外,拟任的高管还有首席信息官何欣、董事会秘书李虹檠。其中,李虹檠的任职资格在2024年12月24日获批,何欣的任职资格至今仍未获批,未能正式履职。
高管频繁变动之下,股东对贵阳银行管理层的信任也在下降。在2024年第一次临时股东大会上,有关选举现任董事长张正海继续担任非独立董事的议案,持股5%以下的股东反对票比例为5.08%,而2021年这一比例仅为2.15%。关于选举行长盛军为贵阳银行董事的议案中,持股5%以下的股东反对票比例高达5.4532%,而在2021年第一次临时股东大会上,这一比例还只有0.4638%。
随着首席风险官邓勇退休、杨轩辞职,贵阳银行高管团队仅余6人,包括行长盛军、三位副行长、一位首席财务官与一位董事会秘书。
16亿贷款纠纷胜诉
资金追回风险仍存
一边是首席风险官退休离职,一边是借贷纠纷不断,贵阳银行风控能力亟待提升。
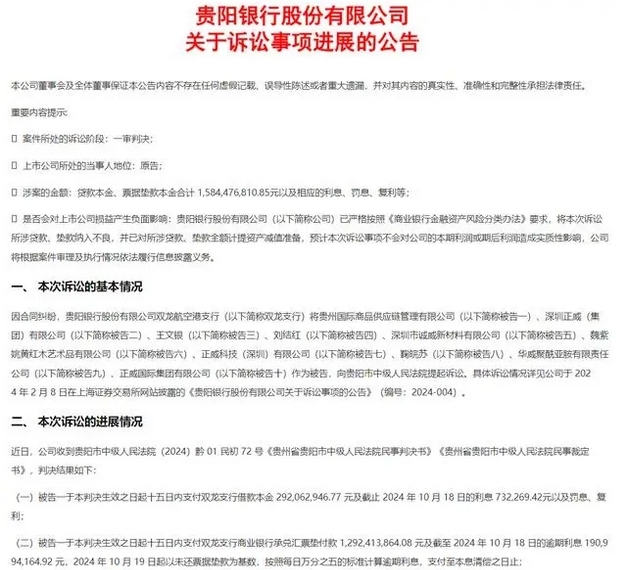
日前,贵阳银行16亿元诉讼案迎来最新进展。从公告来看,贵阳银行双龙支行此前曾向贵州国际商品供应链管理有限公司(以下简称“贵州国际商品”)授信人民币16亿元,但在到期后仍有15.84亿本金及相关利息难以收回。随后贵阳银行提起诉讼,同时一审判决也支持了该行绝大部分诉讼请求。
根据判决结果,贵州国际商品需支付双龙支行借款本金2.92亿元及利息73.23万元以及罚息、复利;支付该行承兑汇票垫付款12.92亿元及逾期利息1.91亿元,并持续计算逾期利息。同时,贵阳银行双龙支行对该案相关抵押物、质押物在一定范围内享有优先受偿权,以及部分担保人也需向其承担连带清偿责任。

虽然本次诉讼案取得了阶段性胜利,但专家表示,由于对方公司可能面临财务困境等情况,即便胜诉贵阳银行也可能很难顺利收回全部资金。
博通咨询金融行业首席分析师王蓬博表示:“资金追回可能仍存在风险,因为要看对方的偿债能力如何,同时抵押物变现价值存在不确定性。”
对此,贵阳银行亦表示,已严格按照《商业银行金融资产风险分类办法》要求,将此次诉讼所涉贷款、垫款纳入不良,并已对所涉贷款、垫款全额计提资产减值准备。
实际上,近年来,贵阳银行多次“踩雷”,除正威系外,还涉及与贵州九州名城房地产开发公司、恒大集团、镇远镖局旅游文化有限公司等相关的贷款纠纷。
王蓬博指出,贵阳银行所处的区域经济结构和产业特点,可能使其对某些特定行业或企业的贷款集中度较高。
营收净利双双下滑
跌回2019年水平
经营业绩方面,贵阳银行亦难言乐观。财报数据显示,2024年前三季度,该行实现营业收入109.37亿元,同比下降4.42%,实现归属于母公司股东的净利润39.70亿元,同比下降6.81%。

2024年三季报业绩数据
翻阅历年财报可以发现,贵阳银行的业绩已跌回2019年的水平。2019年至2023年,贵阳银行的营收增长率分别为16.0%、9.6%、-6.7%、4.3%、-3.5%,归母净利润增幅分别为12.9%、2.1%、2.07%、1.02%、-8.92%。2019年前三季度,该行营业收入约为108.20亿元,同比增长18.6%;归母净利润约为43.06亿元,均高于2024年前三季度。
对此,贵阳银行表示,受让利实体经济、调整资产结构、市场利率持续下行等因素影响,净息差有所收窄。数据显示,前三季度该行最新净息差为1.80%,较年初下降了38个基点。
资产质量方面,2024年上半年该行不良率有所抬升,但三季度已有明显改善。截至2024年9月末,贵阳银行不良贷款率为1.57%,较年初下降0.02个百分点;同期,拨备覆盖率进一步增至262.53%,较年初上升18.03个百分点。