chaguwang.cn-查股网.中国
查股网.CN
中国银行(601988)内幕信息消息披露
 
个股最新内幕信息查询:    
 

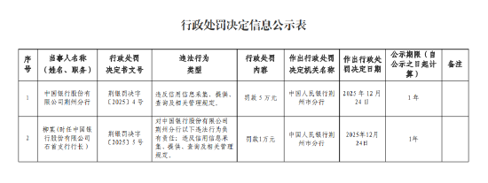
中国银行荆州分行被罚5万元:违反信用信息采集、提供、查询及相关管理规定

http://www.chaguwang.cn  2025-12-30  中国银行内幕信息

来源 :新浪财经2025-12-30

  12月30日金融一线消息,据中国人民银行荆州市分行行政处罚决定信息公示表显示,中国银行股份有限公司荆州分行因违反信用信息采集、提供、查询及相关管理规定,被罚款5万元。同时,柳某(时任中国银行股份有限公司石首支行行长)对中国银行股份有限公司荆州分行以下违法行为负有责任:违反信用信息采集、提供、查询及相关管理规定,被罚款1万元。

查股网为非盈利性网站 本页为转载如有版权问题请联系 767871486@qq.comQQ:767871486
Copyright 2007-2025
www.chaguwang.cn 查股网