chaguwang.cn-查股网.中国
查股网.CN
中国银行(601988)内幕信息消息披露
 
个股最新内幕信息查询:    
 

中国银行:9月14日起信用卡逾期诉讼类费用将计入账单 首期将先从上海市分行试点

http://www.chaguwang.cn  2025-08-01  中国银行内幕信息

来源 :新浪财经2025-08-01

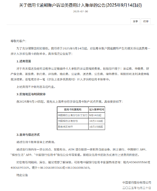
  8月1日金融一线消息,中国银行7月30日公告,9月14日起信用卡逾期产生的诉讼费、律师费等相关诉讼类费用将一并计入涉诉信用卡的账单中。

  首期将先从上海市分行试点,10月19日扩至其他地区分行。上述费用不计收利息及违约金,可通过境内任一营业网点、ATM、APP等渠道还款。

  

查股网为非盈利性网站 本页为转载如有版权问题请联系 767871486@qq.comQQ:767871486
Copyright 2007-2025
www.chaguwang.cn 查股网