来源 :金融虎2021-07-23
近日,中国银保监会福建监管局一口气公布了5张罚单,其中均涉及中国银行。这5张罚单,由5家分支机构获得。这5家分支机构分别为晋安支行、长乐支行、鼓楼支行、仓山支行、福州分行。
行政处罚信息公开表显示,由于流动资金贷款贷前调查不尽职、贷后管理不到位等,中国银行一家分行,四家支行共计被罚300万元。

01中国银行晋安支行
据银保监会福建监管局披露的闽银保监罚决字〔2021〕32号行政处罚决定书显示,中国银行股份有限公司福州市晋安支行因未按工程进度发放贷款,福建监管局对其处以50万元罚款;对相关人员给予警告处分。

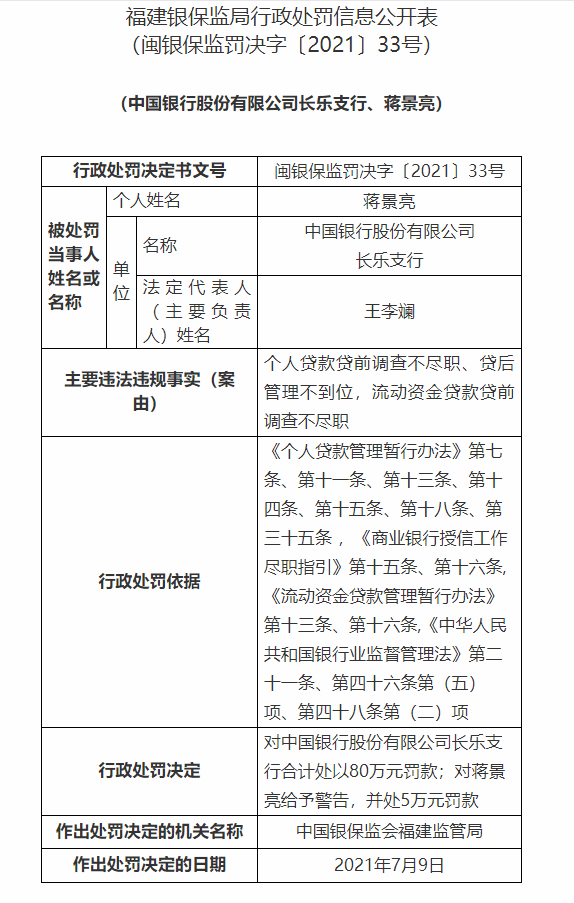
02中国银行长乐支行
33号罚单显示,中国银行股份有限公司长乐支行遭福建监管局合计处罚80万元,其主要违法违规事实为个人贷款贷前调查不尽职、贷后管理不到位,流动资金贷款贷前调查不尽职。同时,福建监管局还对相关涉事人员给予警告,并处5万元罚款。

03中国银行鼓楼支行
34号行政处罚决定书显示,中国银行股份有限公司福州市鼓楼支行因未尽经营性物业贷款用途真实性调查职责,流动资金贷款贷前调查不尽职,中国银保监会福建监管局对该支行处以90万元罚款;并对两位相关人员给予警告,并分别处5万元罚款。

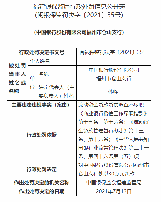
04中国银行仓山支行
35号罚单显示,中国银行股份有限公司福州市仓山支行因流动资金贷款贷前调查不尽职,中国银保监会福建监管局对其处以30万元罚款。

05中国银行福州分行
同样36号罚单也因为流动资金贷款贷前调查不尽职、贷后管理不到位等违法违规事实,中国银行股份有限公司福州市分行被中国银保监会福建监管局处以50万元罚款。
