来源 :海运圈聚焦2025-07-07
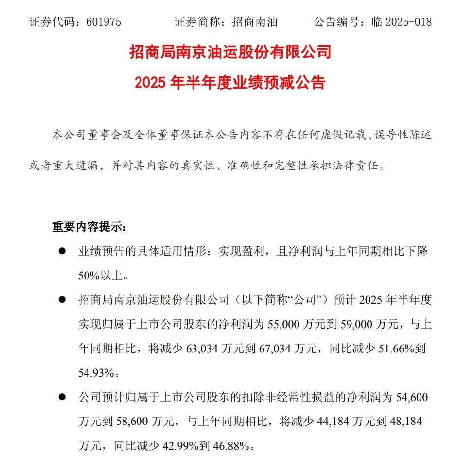
7月8日,招商局南京油运股份有限公司(证券简称:招商南油,证券代码:601975)发布2025年半年度业绩预减公告,预计归属于上市公司股东的净利润为5.5亿元至5.9亿元,同比下降51.66%至54.93%。

公告显示,剔除非经常性损益后,公司预计实现净利润为5.46亿元至5.86亿元,同比降幅在42.99%至46.88%之间。公司方面强调,相关数据尚未经过审计,最终结果将以2025年半年度报告为准。
招商南油表示。业绩大幅下滑的主要原因有二:

一是国际成品油运输市场受到多重因素影响,运价同比高位回落。以MRTC7线(新加坡-澳大利亚东海岸)为例,2024 年上半年平均TCE 约为37,717美元/天,2025 年上半年平均 TCE 约为 19,101 美元/天,同比下降49.36%。
二是资产处置收益减少。上年同期处置3艘老旧 MR 成品油船舶,本期处置1艘老旧化学品船,资产处置收益同比减少2.1亿元。