chaguwang.cn-查股网.中国
查股网.CN
重庆银行(601963)内幕信息消息披露
 
个股最新内幕信息查询:    
 

罚金超千万,贷款“三查”不尽职……重庆银行年报显“虚增”特征,内控机制与合规体系存持续性短板

http://www.chaguwang.cn  2026-04-02  重庆银行内幕信息

来源 :中华网2026-04-02

  近日, 重庆银行 发布2025年年度报告,资产规模首次突破万亿元大关,营收与净利润实现双位数增长。但深入拆解年报数据可见,该行业绩增长高度依赖利息净收入,但其非利息收入大幅下滑,零售业务首次出现亏损,资产质量承压。

  另外,重庆银行近年来多次因贷款“三查”不尽职、反洗钱违规等问题收到监管罚单,叠加治理稳定性不足等问题,其合规体系与风控能力建设仍面临持续考验。

  规模扩张“快于”效益增长

  2025年,重庆银行实现营业收入151.13亿元,同比增长10.48%;实现归母净利润56.54亿元,同比增长10.49%,表面呈现“量价齐升”态势。但从盈利效率来看,快速的规模扩张并未带来同步的效益提升,其业绩“虚增”特征明显。

  数据显示,2025年末,重庆银行资产总额达10337.26亿元,年度资产增量近1800亿元,较上年增长20.67%,增速在已披露年报的A股上市城商行中位居前列。然而,这一资产增速是净利润增速的约两倍,规模扩张与效益提升严重脱节。全年平均总资产回报率0.65%,同比下降0.03个百分点;加权平均净资产收益率9.50%,同比微升0.21个百分点,两项核心盈利指标在上市城商行中均处于较低水平,盈利效率短板凸显。

  资产规模快速扩张的同时,负债端增速更快,截至2025年末,重庆银行总负债达9677.27亿元,同比增长22.05%,存贷比持续高位运行,流动性管理压力有所上升。

  资本充足率方面,截至2025年末,重庆银行核心一级资本充足率8.53%,一级资本充足率9.62%,资本充足率12.55%,虽满足监管要求,但较2024年末分别下降1.35、1.58、1.91个百分点,资本补充压力持续存在。对于资本充足率的下滑,重庆银行解释称,“各项业务正常发展,表内外风险加权资产总额均有所增加,在一定程度上降低了各级资本充足率”。

  严重依赖对公业务

  2025年,重庆银行业绩增长高度依赖利息净收入,收入结构失衡问题进一步加剧,而作为转型核心的零售业务更是出现历史性亏损,转型之路遭遇关键瓶颈。

  年报数据显示,该行全年利息净收入达124.59亿元,同比增22.44%,占营业收入比重达82.44%,较2024年提升8.3个百分点,成为业绩增长的“独苗”。与之形成鲜明对比的是,非利息净收入26.54亿元,同比跌24.24%。其中,手续费及佣金净收入5.98亿元,较上年减少2.90亿元,降幅32.66%;代理理财业务收入3.44亿元,较上年减少3.35亿元,降幅49.29%。支付结算及代理业务收入2.65亿元,同比增长14.71%,但无力扭转非息收入整体下滑态势。此外,其他非利息收入20.56亿元,同比减少5.59亿元,降幅21.38%;公允价值变动损益亏损8.30亿元,同比降871.95%,在同业中较为突出,成为拖累非息收入的核心因素。全年非利息净收入在营收中占比17.56%,其中手续费及佣金净收入占比仅3.95%,轻资本业务转型严重滞后。

  业务格局上,重庆银行规模扩张严重依赖对公业务,与零售业务走势分化加剧。报告期内,公司贷款余额4098.67亿元,同比增长30.95%,在总贷款中占比提升至77.46%,成为拉动资产规模突破万亿的核心引擎;行业投向集中于租赁和商务服务业、水利环境公共设施管理业,两大行业贷款余额分别增长37.37%、27.85%,合计占公司贷款比重超56%,与地方基建、平台类主体关联度极高,行业集中度风险凸显。

  而作为银行转型核心的零售业务则遭遇“滑铁卢”,其2025年个人银行业务分部税前利润为-9279万元,较2024年4.44亿元的盈利大幅下滑,同比降幅达120.95%,为该行近十年来首次出现零售业务税前亏损。零售业务亏损的背后是资产质量持续承压,其2025年零售贷款不良率升至3.23%,较2024年提高0.52个百分点,显著高于全行1.31%的平均不良率,个人经营性贷款、信用卡贷款等细分领域不良率攀升,风险暴露明显。此外,重庆银行2025年信用减值损失38.58亿元,同比增长20.99%,大量利润用于风险拨备,进一步挤压了盈利空间。

  罚金超千万,“三查”成顽疾

  在业绩结构失衡、业务转型遇阻的同时,重庆银行合规管理问题频发,合规体系与风控稳定性面临持续挑战。

  监管罚单密集落地,违规类型集中且反复。2025年10月22日,国家金融监督管理总局重庆监管局公布罚单,重庆银行因贷款“三查”不尽职、投资业务不审慎,被罚款220万元,相关责任人被警告。这是该行当年收到的首张百万级罚单。

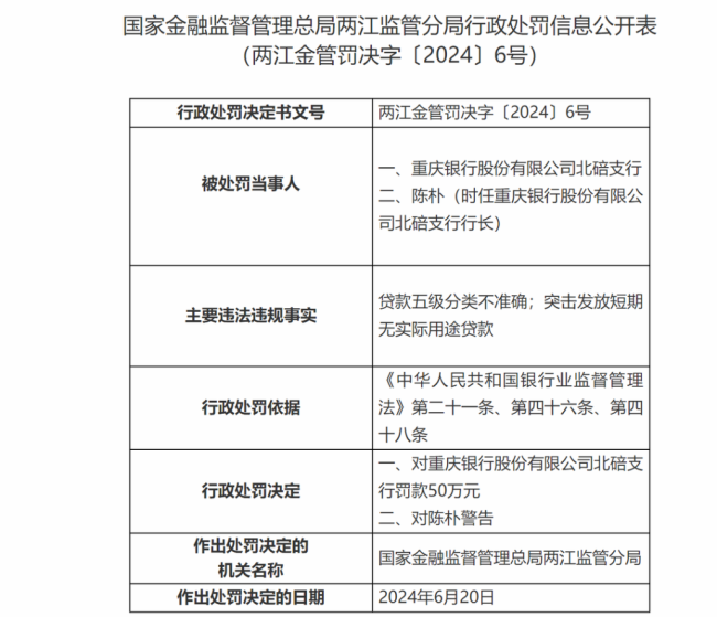
  2024年6月,重庆银行因贷款风险分类不准确、资金投向不合规、贷前调查不尽职等问题,被罚款200万元;其北碚支行因贷款五级分类不准确、突击发放无实际用途贷款,被罚款50万元。

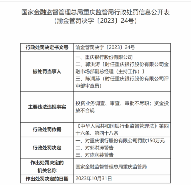
  2023年10月,重庆银行因投资业务调查审查审批不尽职、资金投放不合规,被罚款150万元。

  梳理监管记录发现,近几年,重庆银行及旗下分支机构累计被罚金额超1000万元,贷款“三查”不尽职、风险分类不准确、反洗钱不到位等问题反复出现,反映出该行内控机制与合规体系存在持续性短板。

有问题请联系 767871486@qq.com 商务合作广告联系 QQ:767871486
Copyright 2007-2026
www.chaguwang.cn 查股网