chaguwang.cn-查股网.中国
查股网.CN
建设银行(601939)内幕信息消息披露
 
个股最新内幕信息查询:    
 

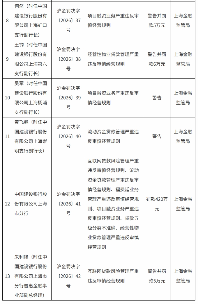
因贷款五级分类不准确等 建设银行上海市分行被罚420万

http://www.chaguwang.cn  2026-02-25  建设银行内幕信息

来源 :科技金融在线2026-02-25

  据国家金融监督管理总局上海监管局,因互联网贷款风险管理严重违反审慎经营规则、流动资金贷款管理严重违反审慎经营规则、福费廷业务管理严重违反审慎经营规则、项目融资业务严重违反审慎经营规则、贷款五级分类不准确、经营性物业贷款管理严重违反审慎经营规则,建设银行上海市分行被罚420万。

查股网为非盈利性网站 本页为转载如有版权问题请联系 767871486@qq.comQQ:767871486
Copyright 2007-2025
www.chaguwang.cn 查股网