chaguwang.cn-查股网.中国
查股网.CN
建设银行(601939)内幕信息消息披露
 
个股最新内幕信息查询:    
 

央行重拳出击!建设银行及22名责任人被罚超4350万元

http://www.chaguwang.cn  2026-02-24  建设银行内幕信息

来源 :经理人杂志2026-02-24

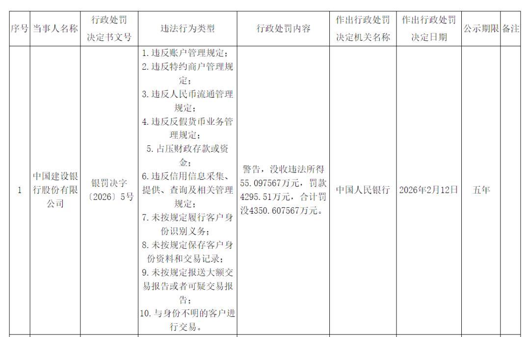
  2026年2月12日,中国人民银行集中公布一批行政处罚决定,针对中国建设银行股份有限公司(以下简称“建设银行”)存在的多项违法违规行为,依法作出严厉处罚,同时对22名相关责任人同步追责,合计罚没金额高达4350.607567万元,彰显了监管部门强化金融合规监管、严打违法违规行为、防范金融风险的坚定决心。

  据悉,此次对建设银行的处罚决定书编号为银罚决字〔2026〕5号,

  经查实,该行存在10项违法违规事实,覆盖账户管理、特约商户管理、人民币流通、反假货币、财政资金管理、征信合规、反洗钱等多个核心业务领域。

  具体来看,包括违反账户管理规定、违反特约商户管理规定、违反人民币流通管理规定、违反反假货币业务管理规定、占压财政存款或资金,以及违反信用信息采集、提供、查询及相关管理规定等;

  在反洗钱相关履职方面,该行还存在未按规定履行客户身份识别义务、未按规定保存客户身份资料和交易记录、未按规定报送大额交易报告或者可疑交易报告、与身份不明的客户进行交易等多项违规情形,违规范围之广、情节之严重,凸显出其内部合规管控存在明显漏洞。

  基于上述违法违规事实,中国人民银行对建设银行作出重磅处罚:

  给予警告,没收违法所得55.097567万元,罚款4295.51万元,合计罚没金额达4350.607567万元,责任追究期限为五年。

  此次处罚并非仅针对机构,而是严格实行“机构+个人”双罚制,将责任落实到具体岗位、具体人员,22名相关责任人因对建设银行相关违法违规行为负有直接责任,被分别给予警告、罚款处罚,罚款金额从1万元至15万元不等,责任追究期限均为五年。

  从被追责人员的分布来看,22名责任人覆盖建设银行总行多个核心部门、分支机构及旗下建信金融科技子公司,涉及个人金融部、结算与现金管理部、网络金融部、信用卡中心、信贷管理部、普惠金融事业部、内控合规部等多个关键部门,以及武汉数据中心、北京市分行现金服务中心等分支机构,还有建信金融科技有限责任公司Big Data中心,体现了监管追责的全面性和穿透性。

  具体而言,个人金融部的李某因对违反账户管理规定负有责任,被警告并罚款15万元,是此次被追责人员中罚款金额最高的;

  结算与现金管理部的房某明、卢某彬,信用卡中心的陈某,北京市分行现金服务中心的廖某新等4人,分别因相关违规行为被警告并罚款10万元;

  网络金融部的熊某因对两项反洗钱相关违规行为负有责任,被罚款7万元;

  普惠金融事业部的梁某因违反征信相关规定,被罚款7万元;

  其余16名责任人分别因不同违规情形,被处以1万元至5.5万元不等的罚款,其中有4人未被给予警告,仅被处以罚款。

  此次中国人民银行对建设银行及相关责任人的集中处罚,传递出明确的监管信号:金融机构作为金融市场的核心参与者,必须坚守合规经营底线,强化内部合规管控,严格落实账户管理、反洗钱、征信、特约商户管理等各项监管要求,切实履行金融机构主体责任;同时,要健全责任追究机制,将合规责任层层传导、压实到每一个岗位、每一名员工,杜绝“重业务、轻合规”的倾向。

  作为国有大行,建设银行此次因多项违规被重罚,不仅损害了自身品牌形象,也给整个银行业敲响了警钟。当前,金融监管日趋严格,合规经营已成为金融机构生存和发展的生命线,任何漠视监管规定、忽视内部合规的行为,都将受到严厉的监管处罚。此次处罚也警示各类金融机构,需以此次事件为契机,全面开展合规自查自纠,及时排查整改各类合规风险隐患,健全内部管理制度,强化员工合规教育,切实提升合规经营水平;同时,相关从业人员也要增强合规意识,严格依法履职,杜绝违规行为发生,共同维护金融市场的稳定有序发展。

查股网为非盈利性网站 本页为转载如有版权问题请联系 767871486@qq.comQQ:767871486
Copyright 2007-2025
www.chaguwang.cn 查股网