chaguwang.cn-查股网.中国
查股网.CN
建设银行(601939)内幕信息消息披露
 
个股最新内幕信息查询:    
 

建设银行惠州市分行合计被罚59万元:代销业务严重违反审慎经营规则等

http://www.chaguwang.cn  2025-12-31  建设银行内幕信息

来源 :新浪财经2025-12-31

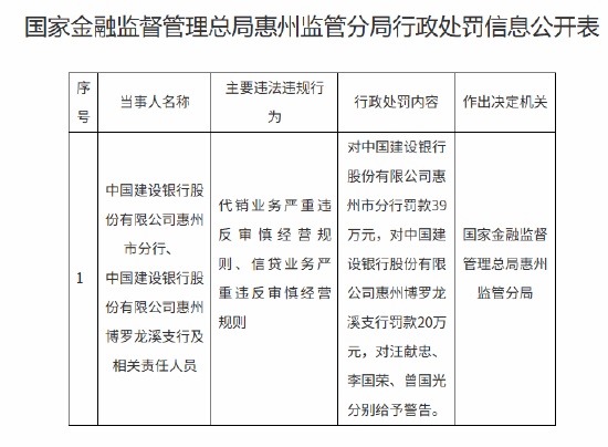
  12月31日金融一线消息,据国家金融监督管理总局惠州监管分局行政处罚信息公开表显示,中国建设银行股份有限公司惠州市分行、中国建设银行股份有限公司惠州博罗龙溪支行因代销业务严重违反审慎经营规则、信贷业务严重违反审慎经营规则,被分别罚款39万元、20万元。同时,相关责任人员汪献忠、李国荣、曾国光被分别给予警告。

查股网为非盈利性网站 本页为转载如有版权问题请联系 767871486@qq.comQQ:767871486
Copyright 2007-2025
www.chaguwang.cn 查股网