来源 :国际煤炭网2024-04-10
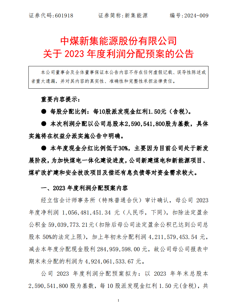
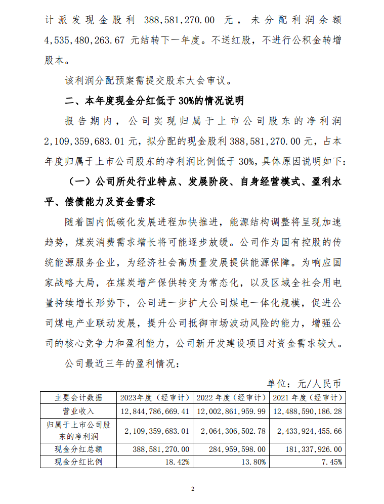
近日,新集能源发布关于2023年度利润分配预案的公告。
根据公告显示,母公司 2023年度净利润1,056,481,451.34元(人民币,下同),扣除法定盈余公积金59,039,773.21元(扣除后母公司法定盈余公积已达到公司总股本50%的法定上限),加上年初未分配利润4,211,579,453.54元,减去本年度分配现金股利284,959,598.00元,故公司母公司报表中期末未分配的利润为4,924,061,533.67元。
以2023年年末总股本2,590,541,800股为基数,每10股派发现金红利1.50元(含税),共计派发现金股利388,581,270.00元,未分配利润余额4,535,480,263.67元结转下一年度。不送红股,不进行公积金转增股本。
原公告如下:



