来源 :农资联盟网2021-07-27
迷失的金正大?
我们农资行业的化肥龙头企业金正大,自从2019年4月30日年报公布支付给诺贝丰37亿人民币,但是没收到货,被合作的会计事务所出具“保留意见”之后,股价由前年7.5元左右/股,跌到了今天(2021年7月27日)收盘价的1.82元/股,而且金正大股票的前面加了一个ST标志,变成了ST金正大,经常炒股的人都知道,被标ST意味着什么。


破产重整?
在2020年12月份的时候,金正大生态工程集团股份有限公司(以下统称金正大)发了一份破产重整的公告,据股吧传言有国资进场,对金正大进行整合,目前来说还没有什么消息。

突然被告?
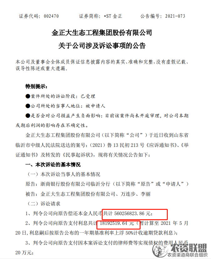
近期金正大公告栏里面多了一份跟往常不一样的公告:

该公告显示:
原告:浙商银行股份有限公司临沂分行(以下简称“原告”或“申请人”)
被告:金正大生态工程集团股份有限公司、万连步、李丽
大致的意思就是浙商银行为金正大垫付了承兑汇票款项,然后这些款项成了金正大在浙商银行的逾期贷款,浙商银行按基准利率上浮 50%计收逾期贷款利息。因为现在金正大违约了,目前只能走诉讼途径来解决这个事情。
浙商银行的诉讼请求为,金正大向浙商银行归还 560256823.86元本金和18192519.64元的利息,且利息还只是截止到2021年5月20日的。
观点解读:
本案标的总共5.78亿元左右,其实这点钱对以前的金正大这么一个体量来说,不算什么,但是从2019年开始,正是金正大的多事之秋,而且在重整当中,所以这个资金应该来说还是有点压力的,但是目前该案并未正式宣判,无法判断最终对金正大的实质性影响。
今年的肥料行情大涨,氮磷钾目前每个元素上涨幅度都在1000元/吨以上,复合肥也是难得的涨到了3900元/吨的高度。据说目前大化肥厂平时都没有库存,生产出来就被渠道商抢着拉走了,按说今年金正大的日子还是很好过的。同时,我们也咨询了一些代理金正大肥料的渠道商,他们透漏,目前为止,金正大的产品销售一直很正常,所以就很纳闷了,公司经营没问题,为何在证券市场被弄成了这样?