chaguwang.cn-查股网.中国
查股网.CN
浙商银行(601916)内幕信息消息披露
 
沪深个股最新内幕信息查询:    
 

浙商银行新一届高管的挑战:零售短板明显,同业扩张后遗症仍在

http://www.chaguwang.cn  2021-07-02  浙商银行内幕信息

来源 :腾讯财经2021-07-02

  在刚刚过去的6月,上市股份制银行浙商银行迎来高管大换血,一正两副行长、首席风险官均换人。新一届领导班子中有三名“70后”干部,高管团队趋于年轻化。

  6月30日,在浙商银行2020年度股东大会上,新任行长张荣森首次公开亮相,同时披露,新管理层将重点聚焦以大零售、大资管、大公司、大投行、大跨境业务“五大板块”。不过,摆在新高管团队面前的挑战不少。2020年,浙商银行净利润下降,不良率上升,资本充足率下降,此外,该行还面临零售短板、同业风险等诸多问题。

  对营收贡献度低

  零售短板明显

  浙商银行是十二家全国性股份制商业银行之一,成立于2004年8月,总部位于浙江省杭州市。2016年3月在香港联交所上市,又于2019年11月26日在上交所上市,系全国第13家“A+H”上市银行。

  不过,这家上市股份制行在银行业零售转型的大潮中,却掉队了。

  从营收数据来看,公司银行业务是浙商银行的主要营收来源,零售银行业务营收贡献度不足25%。

  2020年,浙商银行公司银行业务收入266.79亿元,对营收的贡献为55.93%;零售银行业务收入为105.31亿元,占比22.08%。在2019年,该行零售银行业务的营收占比不足20%,仅18.41%。

  (浙商银行2020年营收结构)

  同业对比来看,数据显示,2020年度上市银行零售业务营业收入占整体营业收入的比重为42.33%,较2019年度提高2.86个百分点,高于公司业务42.26%和金融市场业务10.91%的占比,零售业务占营业收入的比重已首次超过了公司业务。

  (上市银行2020年营收结构)

  事实上,成立于2004年的浙商银行零售基础较为薄弱,近年来该行也在不断发力零售业务。

  截至2020年末,浙商银行个人贷款总额3331.08亿元,比上年末增长20.83%;个人存款余额2530.44亿元,较年初增长58.49%。至2020年末,浙商银行个人客户数(含借记卡和信用卡客户)837.56万户,私行客户金融资产余额1748.92亿元;个人金融资产余额5,543.96亿元,较年初增长13.25%。

  浙商银行新一代的高管层也在谋求补足零售短板。

  6月30日,在浙商银行2020年度股东大会上,新任行长张荣森首次公开亮相,张荣森强调,浙商银行将补足零售业务的短板,向行业内头部的零售银行学习,深度挖掘立足于浙江辐射全国的零售业务。事实上,经过近几年发展,浙商银行零售端存款的占比已从5%不到提升至近28%,成为新的业务增长点。

  此外,资产管理业务也被确定为浙商银行未来发展的重点领域,目前理财子公司的申请正在等待监管部门核准。

  同业业务违规不断

  扩张后遗症显现

  在成立十年之际,浙商银行曾开启一轮业务扩张。2014,浙商银行原行长刘晓春提出“全资产经营”战略,即加强与银行同业、非银行金融机构和类金融机构的合作,走同业扩张、投贷联动之路。

  在这一战略的指引下,浙商银行开启扩张之路。同业投资曾一度超过贷款成为其最主要的资产来源。据披露,在2015年9月底,浙商银行信贷资产在总资产中的占比一度下降到33%。

  不过,此后,银行同业业务遭遇严监管。在此背景下,浙商银行理财、同业业务等领域也屡被曝出违规,罚单不断。

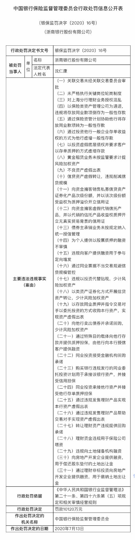
  在2020年9月,浙商银行因理财业务授权混乱、不良资产虚假出表、违规将存放同业款项倒存为一般性存款等31项违法违规行为,被银保监会罚款1.01亿元。

  彼时,有业内专家直言,“‘通过违规发售理财产品实现本行资产虚假出表'有可能是为了掩盖真实不良率,逃避监管;’以保险类资产管理公司为通道,违规将存放同业款项倒存为一般性存款'则是监管套利的典型行为。”

  在资产质量上,浙商银行2020年不良率上升。2020年末,该行不良贷款率1.42%,比上年末上升0.05个百分点;拨备覆盖率191.01%,比上年末下降29.79个百分点;贷款拨备率2.72%,比上年末下降0.31个百分点;资本充足率12.93%,比上年末下降1.31个百分点。

  银行业资深分析人士王剑辉指出,浙商银行资产质量、业务构成的变化,都与前几年过快扩张有很密切的关系。此前迅速把资产规模做大过程中累积了较多风险,快速扩张在经济向好阶段能给银行带来可观收益,而伴随着经济步入转型期,增速下降,风险隐患就会浮出水面。

  发力大零售等5大板块

  新管理层挑战不小

  在刚刚过去的6月,浙商银行高管团队迎来一轮大换血。

  6月8日晚,浙商银行接连发布两则高管辞职公告,一正两副行长辞职。

  浙商银行徐仁艳辞去执行董事、行长、战略委员会委员及普惠金融发展委员会委员职务;徐蔓萱辞去副行长职务;刘贵山辞去副行长及首席风险官职务。

  不过,不到十天之后,浙商银行就确定了新行长。6月17日,浙商银行董事会审议通过相关议案,聘任张荣森为该行行长。

  6月30日,浙商银行再次发布公告,聘任骆峰、景峰为该行副行长,聘任陈海强为该公司首席风险官(兼)。这意味着,浙商银行两位年轻的准“80后”干部——原任行长助理兼金融市场部总经理骆峰(1979年9月)、首席财务官兼计划财务部总经理景峰(1979年12月)补位空缺。

  经过这一轮人事调整,浙商银行新的领导班子调整为:董事长沈仁康,行长张荣森,副行长吴建伟、刘龙、陈海强(兼任首席风险官)、骆峰、景峰。

  目前,浙商银行新一届经营班子中有三名“70后”干部,高管团队趋于年轻化,平均年龄将从原先的54岁进一步下降至48岁左右。

  对于更年轻化的高管团队,张荣森回应称,“这是一个强有力的有丰富经验的,高学历,有担当作为精神,长期经过浙商银行考验的一个新的领导班子。新的领导班子上任后首要目标是谋发展,扩大经营收入、扩大盈利是硬道理,扩大对股东回报,提升品牌形象和市值。”

  据披露,新管理层将重点聚焦以大零售、大资管、大公司、大投行、大跨境业务“五大板块”。

  虽雄心勃勃,但摆在新高管团队面前的挑战不少。2020年,浙商银行净利润下降,不良率上升,资本充足率下降,此外,该行还面临零售短板、同业风险等诸多问题。

有问题请联系 767871486@qq.com 商务合作广告联系 QQ:767871486
查股网以"免费 简单 客观 实用"为原则,致力于为广大股民提供最有价值和实用的股票数据作参考!
Copyright 2007-2021
www.chaguwang.cn 查股网