12月,A股市场震荡磨底,大盘风格优于中小盘。沪深两市日均成交额为7674.93亿元,较11月减少1093.18亿元。机构投资者情绪低迷,整体来看较11月有所转弱。
海外市场,12月美联储议息会议态度超出市场预期的“鸽派”,美债利率不断走低,美元指数持续走软,黄金上涨,原油价格因地缘冲突反弹。
在市场不断寻底的过程中,结构性机会也在不断涌现,这考验的是基金管理人的选股能力。在方正证券第二届“方华杯”私募实盘公开赛12月的赛段中,就有一批胆识过人的优秀私募管理人,扛住了市场的洗礼与考验,交出了一份优秀的投资答卷。
作为业内颇具影响力和良好口碑的一大赛事,方正证券第二届“方华杯”私募实盘公开赛自启动以来就备受关注与好评。此次大赛比赛时间自2023年3月1日至2024年2月29日,参赛机构超1700家,报名产品4400余只。大赛将参赛产品分为老友组和新朋组,同时根据产品投资策略的不同,将参赛产品分为五大策略组:股票多头策略、指数增强策略、相对价值策略、CTA策略、复合策略。
极具细化的组别策略和丰厚的大赛奖励,在挖掘出一批优质的白马跟黑马私募机构的同时,也为私募管理人和机构投资人搭建优质、高效的资源链接平台,助力成长型私募管理人做大、做优和做强。
经过激烈的比拼,方正证券第二届“方华杯”私募实盘公开赛12月榜单火热出炉。两大组别、五大策略中的佼佼者分别是谁?让我们一同揭晓。
【股票多头策略】
荣获12月【股票多头策略】老友组的冠军的是来自上海世达私募基金管理有限公司的世达映日****型。上海世达私募基金管理有限公司成立于2019年10月,公司以研究先行、寻找价值、长期回报为投资理念,核心策略为股票策略。
荣获12月【股票多头策略】新朋组的冠军的是来自上海国赞私募基金管理合伙企业(有限合伙)的国赞***号。上海国赞私募基金管理合伙企业(有限合伙)成立于2015年,公司团队历经实战和市场教育,专注泛消费领域,聚焦大制造(新科技)、大消费、大健康等赛道,深度行业和公司基本面研究构建能力圈,注重安全边际和确定性,坚持长期滚动投资,努力寻找复利机器,追求复利增长,目前已在中信证券、申万宏源、东方财富、银河证券、国金证券等发行系列基金。
【指数增强策略】
12月【指数增强策略】老友组的冠军的是深圳市绎博东方投资有限公司的绎博****。深圳市绎博东方投资有限公司成立于2013年12月,基金产品的核心投资策略为股票策略。截至2024年1月,据中基协公示信息显示,其在管基金数量11只。公司拥有经验丰富的投研团队,基于估值再平衡的价值量化投资系统,完善的风控体系。
12月【指数增强策略】新朋组的冠军的是上海雁丰投资管理有限公司的雁丰全市场***号。上海雁丰投资管理有限公司专注于量化投资,运用前沿的金融理论研究,通过数量模型与信息技术,在风险对冲和分散的基础上捕捉各种投资机会,构建组合时关注回报风险比,从基金整体,策略到单个品种等多层面进行风险监控,力求在不同市场周期,各种宏观环境下都能为客户带来长期稳定的投资收益。
【相对价值策略】
深圳市嘉发资产管理有限公司的嘉发期权研究权利***期荣获12月【相对价值策略】老友组的冠军。嘉发资产成立于2013年,是一家以数量化投资理念贯穿所有投资交易行为的金融公司,办公点位于广州。截至2024年1月,据中基协公示信息显示,其在管基金数量9只,核心策略包含多资产策略、期货及衍生品策略。公司的投资方法是基于现代金融学的定价理论,采用以量化为主导的金融模型,对投资标的及其衍生品进行分析,来构建交易策略。
广东博弈树投资股份有限公司的博弈树金***号荣获12月【相对价值策略】新朋组的冠军。广东博弈树投资股份有限公司成立于2014年1月,长期专注于股票、债券、期货趋势跟踪和量化策略交易,核心技术团队平均拥有10年以上股票、期权及期货市场的投资经验。秉承“诚信、专业、创新、共赢”的经营理念,博弈树公司致力于为佛山乃至华南地区高净值客户实现长期稳定收益。
【CTA策略】
12月【CTA策略】老友组的冠军的是杭州阳泽私募基金管理有限公司的阳泽格林另类***号。阳泽投资成立于2016年4月,是杭州市上城区政府重点引进的海外对冲基金项目。作为一家依靠数学、人工智能及大数据进行量化交易的对冲基金公司,阳泽投资以股东Teza先进成熟的量化交易模型为基础,结合中国市场的特点,辅以独特的基本面量化体系,研发适合中国市场特点的交易策略
并配以自行开发的高效低延迟交易执行系统,致力于为投资人带来稳健及长期的投资收益。
12月【CTA策略】新朋组的冠军的是厦门宁水私募基金管理有限公司的宁水国债**号。宁水资本是一家专注于宏观策略研究,投资于股票、商品、债券类资产及其它金融衍生品的宏观策略私募证券基金管理公司。公司秉持“宁静致远(宏观价值)·静水流深(量化增强)”的投资及企业管理理念,依托宏观对冲、价值挖掘、量化交易,致力于成为全国领先的宏观策略资产管理公司。
【复合策略】
荣获12月【复合策略】老友组的冠军的是来自河南汇天下资产管理有限公司的汇天下安投***号。河南汇天下资产管理有限公司成立于2015年9月,公司核心管理队伍和投研团队分别来自国内券商、投资管理公司和研究机构,
拥有精准的行业公司分析能力、敏锐的个券信用风险识别能力以及完善的全程风险管理体系。公司长期聚焦中国资本市场,以“做中国最专业最优秀的资产管理人”为经营理念。
荣获12月【复合策略】新朋组的冠军的是来自海南善择私募基金管理合伙企业(有限合伙)的善择稳**号。海南善择私募基金管理合伙企业(有限合伙)的基石投资人包括长三角和珠三角百亿级别的创始人家族办公室,国内顶级金融机构的掌舵人、知名实业家和优秀的三方代销机构。公司坚守投资纪律的前提下,挖掘信用债的阿尔法收益,保持中国高收益债行业的领先地位,拥有股票、债券、固收+产品的多重资产投资经验。2022年公司曾被私募排排网授予“最具潜力私募管理人”(纯债策略)的奖项与荣誉。
挖掘优质黑马私募机构,助力成长型私募管理人做优做强
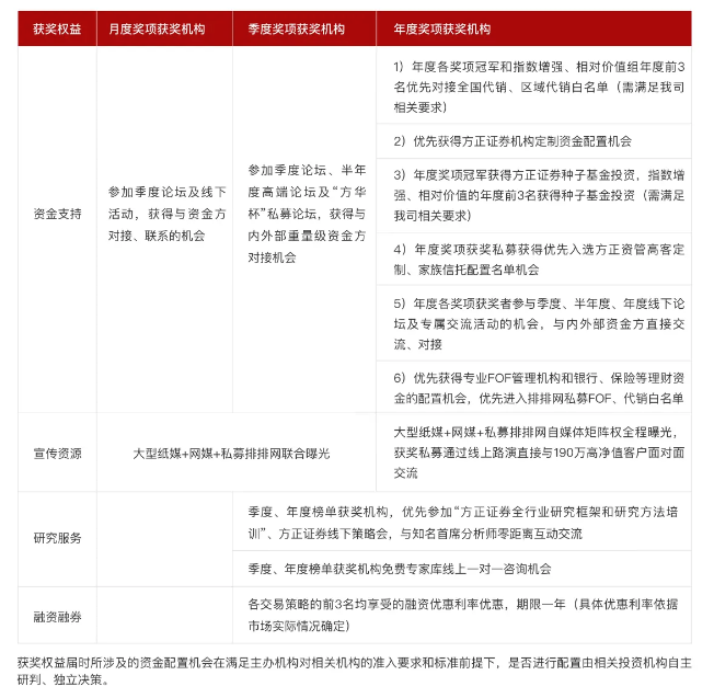
在本届赛程中,满足参赛私募管理人即有机会获得参赛私募权益,老友组可获得主办方方正证券提供的研究服务、品牌宣传、合作白名单的参赛权益。针对新朋组,开户后的私募管理人即可享受系统支持、策略支持和融资利率优惠服务,且竞赛期内,只要开户即可从新朋组转换成老友组享受更多参赛权益。
对于获奖私募管理人,还有机会月度、季度、年度获奖权益,具体获奖权益如下。