
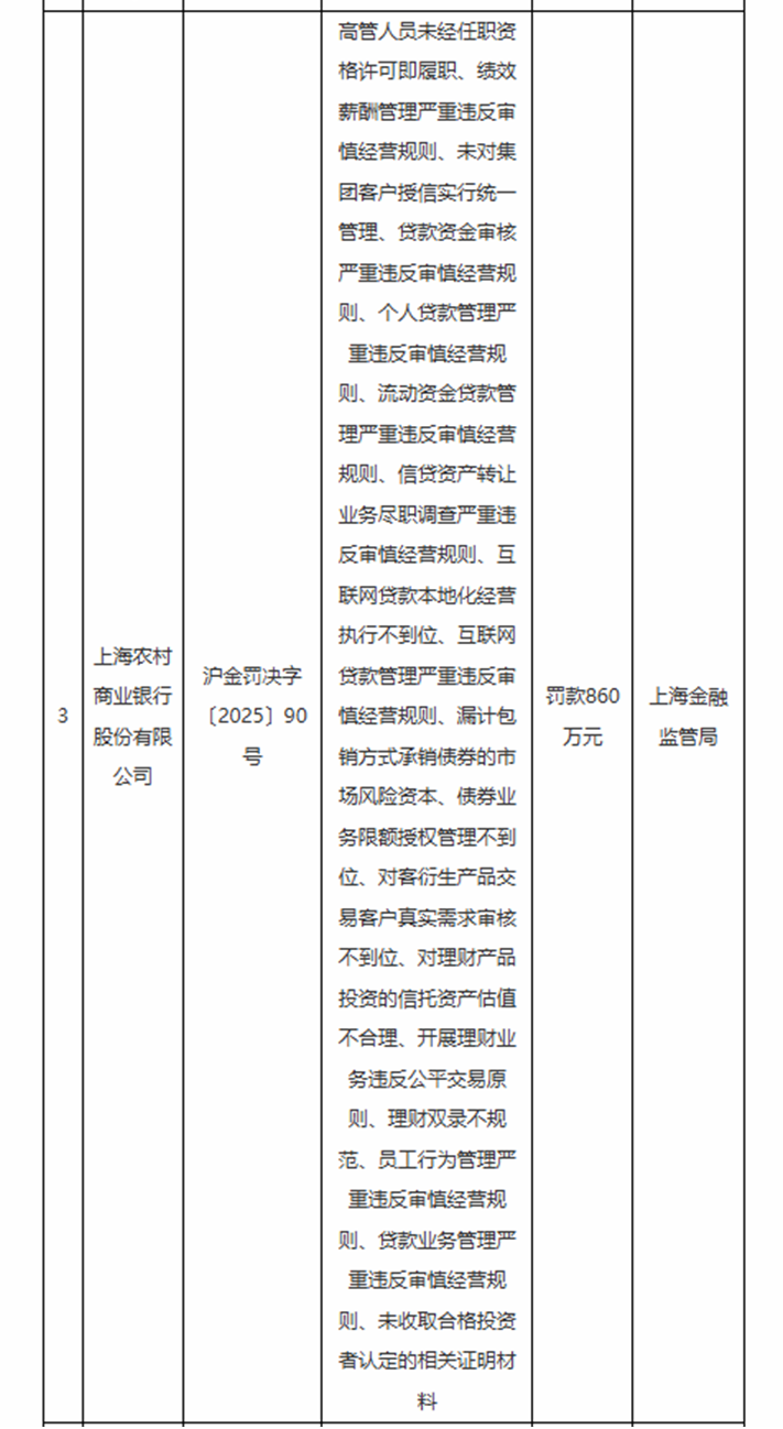
2025年3月12日,国家金融监督管理总局上海监管局披露的行政处罚信息显示,上海农村商业银行股份有限公司(下称“沪农商行”,601825.SH)因18项违法违规行为被处以860万元罚款,罚单之重、问题之多,引起市场关注。
沪农商行的合规性问题为何频发?
上市后屡屡遭受重罚
合规性问题频发
沪农商行此次被罚的18项违规行为,几乎涉及银行管理的全流程,从高管履职程序不合规、绩效薪酬严重违反审慎原则,到贷款相关业务的审核、管理、尽调等流程严重违反审慎原则,再到债券、衍生品、理财业务的不合规,暴露出该行在内控体系上的漏洞。

图源:国家金融监督管理总局官网
公开资料显示,沪农商行成立于2005年8月25日,是由国资控股、总部设在上海的法人银行,也是全国首家在农信基础上改制成立的省级股份制商业银行,于2021年8月19日在上交所主板上市。
然而自上市以来,沪农商行几乎每年都有大额罚单。
2021年9月,上市不到一个月,沪农商行就连吃两张百万级大额罚单。沪农商行因为信息披露不符合监管要求以及违规发放贷款等共计6项违法违规事实被上海监管局责令改正并罚款合计245.57万元。
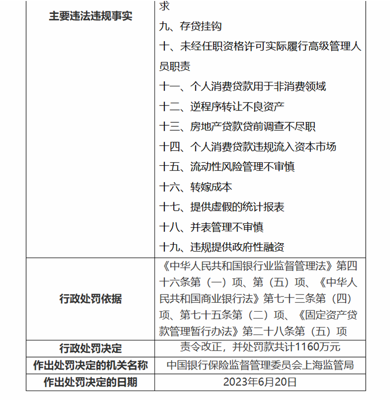
2023年,沪农商行更是收到了超千万元的上市以来最高罚单。2023年6月28日,国家金融监管局上海监管局发布消息,沪农商行因同业投资资金投向合规性审查不审慎、委托贷款资金违规用于禁止性领域等19项违法违规事实,被责令改正,并处罚款共计1160万元。

图源:国家金融监督管理总局官网
而就在此次罚单前3个月,2024年12月,沪农商行就曾收到过两份百万级罚单。据国家金融监督管理总局官网披露,因未及时调整贷款分类、理财业务未按规定进行信息披露等,沪农商行被罚款155万元;两位相关责任人均以“未按规定报送统计数据”的原因被警告并分别被罚款5万元。
同时,沪农商行浦东分行因“贷款管理严重违反审慎经营规则、员工行为管理严重违反审慎经营规则”,被罚款200万元;时任浦东分行川沙支行及妙境支行行长的金荣重甚至被禁止从事银行业工作终生。
而就在2023年年报中,该行还曾表示,已全力打造了4A(人人合规Anyone、事事合规Anything、时时合规Anytime、处处合规Anywhere)的合规管理体系;并且是全国第一家将大语言模型及人工智能技术应用到合规内控领域的银行。

图源:公司2023年年报
业绩增长放缓,高管薪酬上涨
除了合规性问题,沪农商行的业绩增长放缓。
2021年至2023年,沪农商行实现营收分别为241.64亿元、256.27亿元、264.14亿元,同比增速分别为9.64%、6.05%、3.07%;同期实现的归母净利润分别为96.98亿元、109.74亿元、121.42亿元,增速分别为18.84%、13.16%、10.64%。
但是到了2024年三季报时,沪农商行的业绩增速更是收缩至不足1%。2024年前三季度,该行实现营收为204.84亿元,同比增长仅0.34%;实现归母净利润104.85亿元,同比增速仅0.81%,几乎停滞;净息差从2021年的1.86%降至2024年9月末的1.48%。
从收入构成来看,2024年前三季度,沪农商行的利息净收入为152.3亿元,同比下滑3.08%,实现手续费及佣金净收入16.75亿,同比下滑16.45%。
这两项业务通常作为银行收入的支柱性业务,在沪农商行营收中的占比高达82.54%,决定着银行业绩的基本走势。
两大支柱同比下滑,沪农商行前三季度业绩靠投资收益支撑。财报显示,2024年1-9月,沪农商行的投资收益为20.08亿元,而2023年同期仅为11.99亿元,同比增长达67.27%。
从贷款的担保方式方面来看,2024年上半年,不良贷款率最低的质押贷款仅占贷款余额的15.76%,不良率较高的保证贷款和信用贷款占比合计达35.33%。
沪农商行的不良贷款风险也值得注意。
据2024年半年报,该行的正常贷款迁徙率0.90%,关注类贷款迁徙率19.71%,次级类贷款迁徙率88.42%,可疑类贷款迁徙率76.96%。虽然正常类贷款和关注类贷款的迁徙率较之年初有所下降,但次级类和可疑类的却增长迅速,其中关注类贷款迁徙率较上年末上升67.98个百分点,可疑类贷款迁徙率较上年末上升52.63%。
关注类贷款和可疑类贷款的迁徙率远远高于《商业银行内部控制评价试行办法(附录)》的要求。在《商业银行内部控制评价试行办法(附录)》的结果评价指标及控制比例中,不良贷款衡量指标的正常及关注类贷款迁徙率应≤3%,次级及可疑类贷款迁徙率应≤8%。
这意味着沪农商行的潜在风险正在加大,而三季度财报的数据也确实印证了这样的判断。据财报,截至2024年9月30日,沪农商行的损失类贷款金额为34.31亿元,占比达0.46%,较之年初,无论金额还是占比均几乎翻倍。不良贷款余额为71.97亿元,较年初增加了2.71亿元,增幅3.91%。
然而在资产质量下滑的同时,沪农商行的拨备覆盖率却显著下降。根据财报数据,拨备覆盖率为364.98%,较上年末下降40.00个百分点;贷款拨备率为3.53%,较上年末下降0.41个百分点。拨备覆盖率的下降直接反映了该行在应对未来潜在风险方面的准备的减少。
在市场竞争方面,沪农商行在一些关键业务领域的表现落后于行业平均水准。以普惠小微贷款和涉农贷款为例,2024年上半年末,其普惠小微贷款余额为823.69亿元,到三季度末下降至810.49亿元;涉农贷款余额从671.97亿元下降至669.49亿元。而相较于沪农商行2023年三季度末的小微企业贷款余额为779.28亿元,同比也出现了下降。
国家金融监督管理总局最新数据显示,2024年三季度末,银行普惠型小微企业贷款余额32.6万亿元,同比增长14.7%。沪农商行的小微贷款业务发展落后于行业平均水准。
但与此同时,该行的高管薪酬呈现增长趋势。目前沪农商行尚未公布2024年年报,也尚未披露2024年高管薪酬。而该行高管2023年人均年薪为159.41万元,较上一年增长逾4%。其中,副行长沈栋的年薪最高,达239.16万元,另有158.30万元的中长期激励收入等。


图源:沪农商行公司公告
早在2010年,原银监会就发文给出了《商业银行稳健薪酬监管指引》,要求商业银行应建立科学的绩效考核指标体系。
指引称,商业银行绩效考核指标应包括经济效益指标、风险成本控制指标和社会责任指标。有一项指标未达到控制要求的,当年全行人均绩效薪酬不得超过上年水平。有两项指标未达到控制要求的,当年全行人均绩效薪酬在上年基础上实行下浮,高级管理人员绩效薪酬下浮幅度应明显高于平均下浮幅度。
而最近沪农商行收到的罚单中则有“绩效薪酬管理严重违反审慎经营规则”这一条内容。
如今,利率市场化渐入正轨、经济进入重整周期,银行业普遍面临净息差收窄的新问题。在新的市场环境下,沪农商行如何应对挑战呢?