来源 :腾讯财经2021-11-24
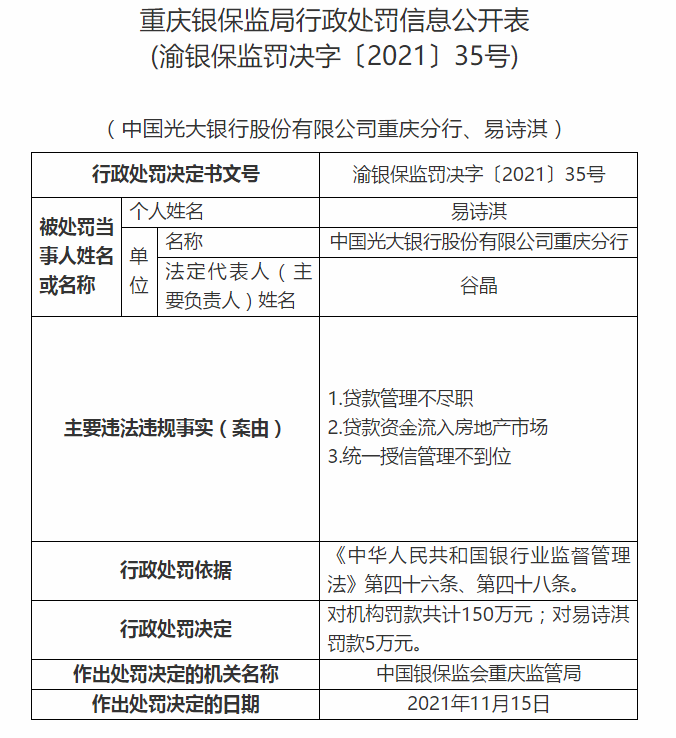
11月23日,据渝银保监罚决字〔2021〕35号,中国光大银行股份有限公司重庆分行、易某淇存在贷款管理不尽职、贷款资金流入房地产市场、统一授信管理不到位等违法违规事实。
中国银保监会重庆监管局根据《中华人民共和国银行业监督管理法》第四十六条、第四十八条,对光大银行重庆分行罚款150万元,对相关责任人员易诗淇罚款5万元。

据短平快解读不完全统计,11月以来,光大银行分支行已经多次遭到行政处罚,累计被罚款为695万元。(根据发布时间统计,不计算被罚款的责任人员)
11月5日,据晋银保监罚决字〔2021〕20号,光大银行太原迎泽大街支行存在贷款用途管控不力违法事实,被罚款30万元。
11月11日,据扬银保监罚决字〔2021〕14号,中国光大银行股份有限公司扬州分行因违规将贴现资金转存银行承兑汇票保证金,被处以60万元罚款,同时没收违法所得6.24万元。
11月12日,据川银保监罚决字〔2021〕63号,光大银行成都分行因项目融资三查失职,融资资金违规用于缴纳土地出让金等违法事实,被处以50万元罚款。
11月12日,据川银保监罚决字〔2021〕65号,光大银行成都龙泉驿支行因保理融资业务存在佐证贸易背景真实性发票不足值、未落实授信批复条件、逆程序办理业务和支付管理流于形式等违法事实,被处以45万元罚款。
11月12日,据川银保监罚决字〔2021〕58号,中国光大银行股份有限公司成都兴隆湖支行因流动资金贷款业务三查失职,贷款资金部分被用于缴纳土地出让金等违法事实,被处以25万元罚款。
11月19日,据津银保监罚决字〔2021〕46号,中国光大银行股份有限公司天津分行因个人贷款资金(含信用卡透支)未按约定用途使用;对公贷款三查不到位;以贷转存;未将低风险业务纳入统一授信管理;贷款风险分类不准确;向借款人收取委托贷款手续费;银行承兑汇票贸易背景审核不严等违法违规事实,被处以335万元罚款。多位责任人员被警告并处以罚款。
多家分支行存在多项违法违规事实的背后,光大银行需要加强对分支行的管理,同时,也要加强对员工的培训,才有望减少上述违规行为的发生。