chaguwang.cn-查股网.中国
查股网.CN
千里科技(601777)内幕信息消息披露
 
个股最新内幕信息查询:    
 

【重磅深度/千里科技】智驱未来,千里之行始于当下

http://www.chaguwang.cn  2026-01-19  千里科技内幕信息

来源 :东吴汽车黄细里团队2026-01-19

  投资要点

  财务指标逐步改善,转型期盈利韧性凸显:

  公司2024年营收70.35亿元,同比+3.9%,汽车业务营收42.17亿元,同比+12.9%,摩托车业务保持21.4亿元稳定规模;2025Q1营收同比+28.47%,业绩趋势向好。现金流状况改善,2024年经营活动现金流净额5.25亿元,同比扭亏为盈;资产负债率46.28%,较2019年峰值(85.4%)大幅优化,财务风险逐步释放。随着智驾业务占比提升,预计公司盈利结构将持续优化。

  战略转型成效显著,多方资源构筑生态壁垒:

  公司历经2020年破产重整后,引入吉利集团(整车制造)、重庆两江资本(地方政府)及旷视科技(AI技术)形成“车企+政府+科技”的三元股权结构,控制权稳定且优势互补。2025年正式由“力帆科技”更名“千里科技”,标志着业务模式从传统制造向智能出行拓展。管理团队中旷视创始人印奇主导AI战略,原华为车BU总裁王军负责科技业务落地,为“AI+车”战略提供人才支撑。通过六方资源组建重庆千里智驾,整合吉利供应链、旷视Brain++算法及阿里系资本,构建“算法-制造-出行”全链条能力。

  智驾技术形成壁垒,多维度布局构筑竞争力:

  原华为车BU总裁王军加盟后发布千里智驾1.0方案,覆盖H3、H5、H7多级别智驾功能,计划6个月内推出L3级方案,2026H2落地Robotaxi技术。“千里浩瀚”系统结合Thor芯片与多模态大模型,已在极氪9X等车型量产,技术指标领先行业。依托吉利星睿智算中心2.0(23.5EFLOPS算力)及AI-Drive大模型每小时可生成万公里级复杂工况,数据迭代效率领先行业。

  业务协同释放增长动能,场景闭环加速商业化:

  终端业务中,睿蓝汽车聚焦充换电新能源赛道,2025年H1销量达38131辆(同比+176%)。公司深度绑定曹操出行(2024年网约车市占率5.4%,行业前三),根据弗若斯特沙利文估算数据,曹操出行B端定制车(枫叶80V、曹操60)的全生命周期成本TCO(较行业低33%-40%)每公里0.47-0.53元。科技业务通过“千里智驾”品牌外供,已与吉利银河、极氪等车型达成合作,计划逐步开放第三方车企。

  盈利预测与投资评级:

  我们预测公司2025/2026/2027年营业收入为89/106/128亿元,对应PS估值5.86/4.89/4.06倍(以2026/1/16收盘价为基准),考虑到公司AI转型顺利,智驾业务放量可期,首次覆盖,给予“买入”评级。

  风险提示:

  单一客户占比过高风险、AI转型不及预期风险、短期股价波动较大风险。

  1

  摩托奠基轿车破局,“AI+车”转型可期

  摩托奠基轿车破局,智驱转型千里科技。公司早期业务主线为摩托车,2006年发布第一款自主品牌轿车;2010年于上交所上市,成为首家民营乘用车上市企业;2017年发布轩朗、X80等车型;2020年破产重整后引入吉利、两江资本等战略合作,推动智能化转型;2021年联合百度发布无人驾驶共享汽车,2022年与吉利成立睿蓝汽车;2024年旷视科技创始人印奇出任董事长,2025年正式更名“千里科技”开启科技转型新篇章。

  公司破产重组后坚定技术驱动与战略转型。从发动机创新到无人驾驶合作,技术革新始终是核心动力。通过资本重组、跨界合作(如百度、吉利、阿里),成功从传统制造向智能科技转型。

  1.1

  AI转型涅槃重生,多方赋能优势互补

  千里科技的股权结构演变呈现出从传统制造向AI智驾转型的特征。

  千里科技的股权结构核心是“地方政府+传统车企+AI技术方”,具有较强的优势互补性。满江红基金主要由重庆两江新区管委会和吉利产投控制,体现地方政府和吉利集团的深度绑定。印奇通过江河汇持股,代表AI技术方入局,提供AI技术层面指引支持。奔驰2025年12月入股,占总股本3%。公司整体控制权较为集中,且较为稳定。股东的协同效应有利于在地方政府的积极引导下,传统车企和AI技术方进行优势互补,让车企寻求到前沿AI技术的支撑,让AI技术方能找到商业化路径,将技术转化为价值。

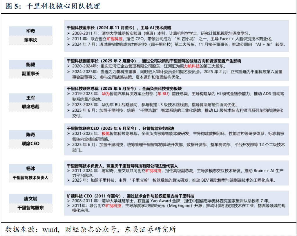
  千里科技的管理层构架呈现出AI+的跨界融合特征。印奇是旷视科技的创始人,出身于清华“姚班”,他的入主标志着千里科技从传统制造彻底转向“AI+车”的战略核心。管理层采取了联席总裁制,兼顾前沿技术与传统制造的平衡。联席总裁王军负责核心的科技业务板块,主要对接由原极氪、吉利研究院与旷视迈驰组成的3000人智驾团队。

  1.2

  财务分析:业务转型期,财务压力静待释放

  公司营收随重组波动。2017年起,公司因过度扩张、转型失焦陷入经营危机,遇行业下行叠加行业竞争加剧,导致公司营收持续下滑,最终资不抵债,向法院申请破产重组。重组期间,公司营收降至历史低点。

  公司营收2022年起逐渐回暖。2022年起,公司与吉利成立合资公司睿蓝汽车,汽车业务实现明显增长,整体营收状况回暖。分业务看公司整体业绩水平收汽车业务影响较大,公司摩特车整车及配件业务营收规模较为稳定。

  净利润与盈利能力方面,2019年公司归母净利润-46.82亿元,主因系主营业务收入大幅下滑与成本费用激增的双重挤压,叠加资产减值计提与财务费用攀升。除2019年外,公司毛利率与归母净利率波动较小,有下降趋势,但已逐步企稳。

  控费能力方面,公司四费支出情况与业绩走势基本一致,总体费用支出较多,归母净利率增长承压。公司期间费用率在破产重组期间波动较大,目前也已逐步企稳。

  现金流方面,2019年公司经营活动产生的现金流量净额降至-11.31亿元,主因系支付其他与经营活动有关的现金增幅较大,存放重庆力帆财务有限公司资金及被冻结资金净增加8亿元所致。2020年公司资本公积转增资本32.14亿元,筹资活动产生的净现金流量较去年同期增幅明显,是现金及现金等价物净增加额高增的主要因素。2024年公司经营活动现金流净额与现金及现金等价物净增加额好转,体现公司经营情况逐步好转,业务的现金获取能力在提升。

  其他财务指标方面,资产负债率在2017-2019年处于高位,2020年依靠破产重组、资产处置修复,2022-2024年温和加杠杆,风险低于前期。现金的期末余额2017-2019年持续枯竭,2020年依靠破产重组、资产处置回血,2021-2024年又因业务扩张逐步消耗。应收账款及应收票据2017-2019年收缩,2020年破产重组骤降,2022年因成立合资公司睿蓝汽车,汽车业务放量导致应收账款扩张,2023-2024年回落。应付账款及应付票据2017-2020年压缩,2021-2024年持续扩张,反映公司主动占用供应商资金以支持业务发展。

  1.3

  港股IPO:构建“A+H”双资本布局

  公司已于2025年10月16日向香港联交所递交 H 股发行上市申请,计划实现 A+H 两地上市。同时,公司也与中金公司、律师事务所及会计师事务所等中介机构签署合作协议。IPO募资预计将主要用于上游产业链资源战略整合和AI驱动战略与技术能力提升,其中包括自动驾驶能力建设和增强智能座舱及Robotaxi解决方案。自动驾驶能力建设主要涵盖自动驾驶端到端大模型研发、自动驾驶系统测试及部署;增强智能座舱及Robotaxi解决方案主要涵盖AgentOS持续开发升级、智能座舱功能完善及Robotaxi解决方案测试,同时计划吸引智能驾驶、智能座舱及Robotaxi领域顶尖AI人才,专注AI算法与软硬件开发。

  2

  基本业务稳中有升,开辟智驾着力未来

  2.1

  摩托业务线:大排量空间广阔,业务稳定筑基

  千里科技摩托车业务布局燃油及新能源双赛道。公司推出星舰6、V400等大排量车型,产品包括骑士车、踏板车、越野车等品类。智能化方面,基于“人-车-云”架构,集成5G通信、智能座舱、数字钥匙等功能。营收和盈利能力方面,摩托车业务整体较稳定,毛利率在公司破产重整期间有所下滑,重整后逐步改善。2020-2024年营收总体呈上升趋势,毛利承压,主要受直接材料价格上升影响。

  我们认为,文化+人种特征等维度我国与日本类似,或可对标日本大排量渗透率,当前我国大排量摩托车还有2-3倍空间(中国/日本分别7.3%/16.7%)。日本摩托车市场大排量渗透率自2012年起持续提升。1990s至2011年,日本摩托车销量大幅下滑,2012年后受地震影响,日本经济进一步受挫,人均GDP有所下滑,摩托车对汽车替代效应下销量有所修复。此外,日本大排量玩乐型摩托车需求兴起,叠加厂商推出高性价比大排量产品,自2012年起日本大排量渗透率持续提升,于2023年达到16.71%。

  我们预计2030年大排量内销80万,24-30年CAGR12%。人均保有量/销量方面,日本大排量摩托车分别为中国15/3倍。2023年,中国/日本每万人大排量摩托保有量分别为10.3/149.8台,日本为中国14.5倍;中国/日本每万人大排量销量分别为2.4/7.3台,日本为中国3倍。

  大排量发展空间广阔,预计2030年中大排内销量达80万辆,2024-2030年6年CAGR 12%。新媒体时代下摩托车文化传播更具规模效应,且对标海外中国大排量摩托车增长空间充足,我们预计,2030年大排量摩托车内销有望达80万辆,2024-2030年 6年CAGR 12%。

  2.2

  汽车业务线:B/C端双发力,燃油出海扬帆

  千里科技旗下睿蓝汽车以充换电一体化为核心,以B端、C端和出口为导向,凭借智能化、性价比和充换电便利等优势提升市场竞争力。产品包含轿车、MPV、SUV等主流车型。营收和盈利能力方面,乘用车及配件业务占收入比重自2017年起大幅下降,2022年与吉利合资企业睿蓝汽车成立后明显回升,2024年占总收入的比重为59.96%,毛利水平也随着营收的增加呈现波动回升态势。

  千里科技的新能源汽车有针对B端和C端的多款车型。其中,针对B端的车型包括枫叶80、曹操60;针对C端的车型包括睿蓝7、睿蓝8、睿蓝9。

  其中,成本端的优势使B端客户对定制车有较强的需求。2022年1月,千里科技与吉利合资成立睿蓝汽车,聚焦换电新能源汽车研发,首款枫叶80V,主攻B端网约车市场。2024年,睿蓝汽车实现销量57678辆,2025年H1实现销量38131辆,同比+176%(乘联会口径)。

  曹操出行定制车是自营车辆的重要组成。其持有成本(TCO)显著低于普通车辆。根据弗若斯特沙利文的资料,曹操出行的定制车枫叶80V及曹操60的预计TCO分别为每公里人民币0.53元及0.47元,与典型纯电动汽车相比,TCO分别减少33%及40%。较低的成本直接有助于提升出行业务利润率。

  公司出海经验丰富,主打燃油车型显著放量。公司积极投身海外市场竞争近30年,依托长期积淀的市场优势与广泛布局的渠道网络,为公司国际化战略提供有力支撑,公司产品已累计出口至117个国家,与超70个国家保持长期活跃合作。同时,睿蓝汽车获取燃油车欧盟证书、俄罗斯OTTC证书等认证。主打燃油车型枫叶X3 Pro 2024年实现出口销量29298辆。

  2024-2027年中国汽车总出口量持续增长(预计从479万增至745万辆)但增速放缓的同时,新能源汽车出口正成为核心驱动力,其占比预计将从25%快速提升至60%,实现从120万到447万辆的跨越式增长,自主品牌出口量占比稳定在约50%以上。

  2.3

  科技业务线:AI叙事展开,千里智驾整合向好

  随着AI技术与智能化的共振,2025年将成为“车+AI”到“AI+车”的转变。印奇出任千里科技董事长,为公司业务转型,重塑核心竞争力奠定AI技术生态根基。

  智驾业务布局与进展方面,2025年,公司智驾业务将依托合资公司展开,目标是打造面向整车企业的“AI智行开放平台”。公司通过联合吉利汽车、阶跃星辰等产业伙伴深化合作,合资公司首推“千里智驾”品牌,并率先与吉利汽车深度合作,共同推出整合后的“千里浩瀚”智驾解决方案体系,计划逐步应用于吉利多款新车型,实现高阶方案在旗舰车上的量产,最终目标是将平台能力开放给第三方整车企业。

  智舱业务战略与技术方向方面, 2025年公司智舱业务将抓住大模型技术迭代机遇,致力于研发下一代智能座舱系统,重点在3D全融合地图、AI语音、沉浸式娱乐和操作系统等关键技术领域进行创新。公司将通过自研与合作相结合的方式,最终目标是推出业界领先的、以自然交互为标志的“NaturalUI”产品。

  重庆千里智驾科技有限公司成立于2025年6月27日,公司由法定代表人王军(原华为车BU总裁)、千里科技间接持股重庆江河启兴,原旷视科技创始人(印奇及杨沐)、阿里系间接持股的原力聚合、吉利集团间接持股的浙江吉润及路特斯、背靠重庆政府的重庆江河启兴五方资源组成。形成技术、资本、政策、产业的多维度融合,为后续在智驾行业的深耕,奠定坚实产业基础。

  股权结构方面,截至2025年6月,吉利集团以30%的持股比例占据主导地位,是公司的控股股东与核心产业支撑。旷视创始人团队与阿里系资本是关键的战略联盟方。其余主要股东包括持股22.06%的重庆江河启兴,以及持股3.99%的千里科技。整体结构清晰,形成了“产业龙头控股+战略资本+财务投资方”的稳定格局。

  内部团队整合状况方面,千里智驾由千里科技联合吉利、迈驰智行等企业共同投资设立,董事长兼CEO由千里科技联席总裁王军担任,联席CEO由前极氪智驾副总裁陈奇出任,CTO由旷视科技联合创始人杨沐担任。公司团队规模近2000人,汇聚了来自原极氪智驾(1300-1500人)、旷视科技·迈驰智行(500-700人)及吉利研究院(抽调员工)的核心力量。其中,极氪团队主导量产落地,旷视·迈驰团队专注前沿技术预研,形成从研发到量产的高效闭环。2025年12月,吉利集团中央研究院智能座舱团队也将正式并入千里科技。

  千里科技通过千里智驾向吉利提供L2-L4的全栈端到端智能驾驶解决方案,收入指引预计达到百亿量级。千里智驾提供给吉利的2026/2027/2028年ASD收入指引上限分别为88.0/101.2/116.4亿元,考量因素包括:吉利车型搭载量及单车综合定价;吉利销量高增长预期:吉利2025年全年300万辆销量目标(其中2025H1银河总销量超100万辆,极氪超9000辆);千亿级智驾市场潜力;公司AI全栈技术优势带来的业务增量。

  王军加盟加速科技业务。2025年6月20日,千里科技发布公告,宣布原华为智能汽车解决方案业务部(车BU)总裁王军正式加盟,出任公司联席总裁,全面负责科技业务板块。6月23日,王军以千里科技联席总裁身份,发布了千里智驾1.0及千里科技智驾路线图。千里智驾1.0中,功能上H3配备自动泊车+高速NOA,H5配备D2D城市NOA,H7配备智能化Agent及D2D城市NOA。多样化的解决方案可以适配不同价位车型,以全面产品谱系供给提升公司竞争力。此外,此次发布会上还发布了智驾路线图,预计6个月内发布L3级别方案,并于2026年H2发布Robotaxi技术方案。

  公司与阶跃星辰联合发布千里智驾RLM大模型。大模型覆盖基础大模型训练、智驾数据特训,以及强化学习三个核心环节。在大模型预训练阶段,基于强大的多模态基础大模型,海量的、跨领域的数据积累带来了更好的数据生成能力,以及更强的通识性,从而大幅提升了智驾大模型的智力上限。在智驾数据特训阶段,利用驾驶场景的专用数据集,对基础模型进行特训和调优,以确保智驾系统能在车端较低算力条件下,仍能保持充分的泛化性。在强化学习阶段,通过设置奖励模型(rewardmodel),降低对数据分布的强依赖,抑制不良驾驶行为的出现概率,并进一步降低了兜底规则接管的频率。

  公司与吉利汽车集团联合研发辅助驾驶品牌G-ASD(Geely Afari Smart Driving,千里浩瀚)。G-ASD是双方联合研发的高含模量智能辅助驾驶解决方案,将全面覆盖从 L2 到 L4 级别的智能驾驶能力。由于当前大模型能力已成为智驾技术发展的核心驱动力,千里智驾提出,以“含模量”作为衡量智驾系统智能化水平的关键指标,用于衡量智驾系统中 AI 模型的占比,以此评判其智能上限。G-ASD 采用端到端模型架构,融合多模态基座模型、视觉语言模型(VLM)、视觉语言动作模型(VLA)、世界模型及强化学习等前沿 AI 技术范式,旨在实现从数据系统、感知规控到评测体系的全局模型化驱动,逐步降低对于人工地图与预设规则的依赖。依托千里智驾和吉利在算法模型、数据积累和算力布局上的综合优势,G-ASD 实现了含模量的显著提升。

  G-ASD在产品功能体验上全面进阶,为用户带来更安全、更丝滑、更AI的智驾体验。G-ASD是千里智驾面向市场的智能驾驶解决方案,具备全场景防御性驾驶与类人化通行能力,能在复杂路况中主动预判风险、精准选路、丝滑控制。它支持城市环路、地下车库、自动泊车与极充桩入库等全覆盖场景,并通过“720度全维防护矩阵”提升安全。首版已在极氪、领克 16 款车型上量产,覆盖超 30 万辆,未来将扩展至更多吉利车型。

  3

  智驱未来,力争成为一流智能驾驶公司

  3.1

  印奇领军,旷世注入,老树开新花

  2024年11月,中国人工智能领域代表人物印奇(旷视科技创始人)出任董事长,引入多名AI与汽车领域高管,推动公司向“AI+车”战略转型。

  2025年2月,公司正式由“力帆科技”更名为“千里科技”,定位为智能出行科技公司,开启智能化、国际化新阶段。2025年3月18日,千里浩瀚智驾发布会,发布三大科技成果:行业首创的G-AES通用障碍物连续自动避让功能、首个满血版车位到车位方案及L3级智能驾驶技术架构。极氪CEO表示,千里浩瀚由千里科技与浩瀚智驾整合而成。其技术实现了一段式端到端进化及MLM多模态大语言模型应用。未来将协同吉利及生态伙伴加速技术突破与体验升级,开启智能出行新篇章。

  旷视团队贡献了核心算法。旷视Brain++作为自主可控的AI生产力平台,以深度学习框架MegEngine(天元)、算力调度系统MegCompute和数据管理平台MegData为核心,构建了覆盖算法开发、算力优化与数据治理的全栈式技术体系,直击AI工业化落地的效率、成本与场景适配痛点。

  旷视核心算法技术基于深度学习、海量数据以及自研MegEngine开源框架,深度结合落地场景,技术覆盖人脸/人体检测、跟踪、关键点定位、人脸识别、大规模检索、活体判断、人脸属性等,可在智能驾驶感知端技术中复用。

  研发投入方面,旷视科技2018-2020年研发投入累计26.40亿元,在“AI四小龙”中,虽低于商汤科技,但显著高于格灵深瞳和云从科技。公司在研发投入上的战略选择,体现出公司对技术创新、技术领先性的追求。相较于自动驾驶头部企业小马智行和文远知行2022年-2023年的研发投入,旷视科技的研发投入力度依然具有竞争力。

  旷视科技在2023年已推出三款智驾量产解决方案,跑通BEV+Transfomer大模型,视觉为主,前融合,行泊一体为技术支撑。旷视科技在AI领域的持续投入与积淀,或将在确定合适的商业化路径后得到充分兑现。

  3.2

  吉利汽车智能化蓬勃发展,千里科技为重要一环

  千里科技公司携手吉利打造“千里浩瀚”。千里浩瀚,”千里”代表行业领先的通用大模型和算力,”浩瀚”代表吉利在行业领先的智驾能力和体验。

  吉利自研AIDrive大模型,每小时生成万公里级别复杂驾驶路况;星睿智算中心2.0提供强大算力支持;吉利布局23.5EFLOPS综合算力,坚持安全第一原则。多款解决方案,全方位布局,搭载各系列车型,从供给端升级,提供安全多样的智能驾驶系统。

  千里科技聚焦智能驾驶、智能座舱技术研发,整合旷视AI算法与吉利整车制造资源,携手曹操出行,形成“AI算法+汽车制造+出行生态”闭环。

  吉利自2020年通过破产重组入主千里科技(原力帆科技),成为其第一大股东,提供整车研发、制造能力及供应链资源;2025年3月,双方联合成立“千里智驾”合资公司,助力加速智驾技术商业化;吉利旗下高端品牌路特斯也参与技术合作,将其智驾算法使用权转移至千里智驾。曹操出行(吉利控股的网约车平台)是千里科技的重要客户,目前曹操运营的两款定制车辆枫叶80V及曹操60均由力帆科技合作生产;曹操出行有意在2026年前推出Robotaxi车型,千里科技或成为其智驾方案与车辆生产核心伙伴。

  3.3

  Robotaxi牵手曹操,着眼L4千亿蓝海

  我们预测2027年成为Robotaxi市场拐点,市场获得新增长极。市场规模/城市客运量/单均GTV/保有量预计均大幅增长。

  我们预测到2030年Robotaxi车市场规模达到831亿元,到2035年增长至7096亿元。核心假设:价维度方面,我们假设Robotaxi单均GTV(即补贴前价格)与网约车保持一致。量维度方面,我们做供给侧测算,Robotaxi年均运营数量在2025-2026年由小马、文远、萝卜和其他Robotaxi公司的保有量自下而上加总,2030年保有量假设50万台,2035年假设250万台。单车Robotaxi日均订单量与运营天数逐步提升。

  政策方面来看,目前政策处于加速期,一线城市先尝鲜。2024年北京、深圳、广州等一线城市都有更进一步的无人驾驶政策发布,二线城市中武汉进度较快,目前北京、广州、深圳、武汉政策上都支持收费对外运营,头部Robotaxi公司如小马、文远、萝卜在这些城市均有布局。当前建议更加关注北京政策上的进一步的动作。2024年12月31日,北京市十六届人大常委会第十四次会议表决通过《北京市自动驾驶汽车条例》,将自2025年4月1日起施行,加速推进北京高级别自动驾驶示范区 4.0 阶段建设,目标 2030 年覆盖超 3000 平方公里,北京目前是国内Robotaxi落地的桥头堡,对行业发展有十足的推动作用。

  合作方面来看,千里科技与吉利系的合作十分深厚,具备与曹操出行合作的战略基础。曹操出行创立于2015年5月21日,是吉利控股集团布局“新能源汽车共享生态”的战略性投资业务,目前已经发展为中国领先的共享出行平台。根据弗若斯特沙利文统计,按GTV计,曹操出行2024年市场份额为5.4%,过去三年都是中国网约车平台前三名。千里科技与吉利集团合作紧密,曹操出行计划2026年前推出Robotaxi车型,千里科技或成为其智驾方案与车辆生产核心伙伴。曹操出行通过“车辆定制+平台聚合+生态协同”的创新模式,在吉利体系赋能下实现差异化突围。未来下沉市场开拓效率提升及自动驾驶技术商业化进程将是公司重要合作者。

  Robotaxi为千里科技与吉利系协同的成长路径,主要由旷视科技、千里科技和吉利集团三方合作共同完成。旷视科技作为吉利的智驾方案供应商之一,负责过银河E8等车型的基于的智驾算法方案,AI算法能力(包括视觉识别能力)赋能;千里科技有了睿蓝系列制造能力及前旷视科技创始人印奇的加入,为AI技术的商业化落地提供新方向;吉利集团为国内头部车企,自研智驾积淀充足,吉利集团战略布局的曹操出行作为国内前三的共享出行平台提供运营端支持。

  通过“L2+量产反哺L4”实现数据闭环。千里科技与吉利集团的智驾合作,或为后续L2+级别自动驾驶向上发展为Robotaxi提供优质成长资源,前景广阔。吉利现有车型的ADAS数据(日均数万公里)可训练感知模型提升模型表现,从而实现“渐进式L4”。

  千里科技在Robotaxi方面也与政府机构达成全面合作。2025年10月,千里科技与成都市人民政府正式签署战略合作协议,双方将围绕智能网联汽车产业的创新发展,共同构建产业新生态,拓展城市示范应用场景。根据计划,双方将联合开展涵盖出行定制、城市配送、物流运输等领域的智能网联示范运营,在多元化的城市应用场景部署领先的智能出行解决方案。作为该项合作的重要组成部分,双方将重点建设 Robotaxi 运营服务体系,共同打造安全、便捷、高效的智能出行服务与体验。

  4

  盈利预测与投资建议

  4.1

  盈利预测

  关键假设与投资逻辑拆解:

  假设1:乘用车及配件业务——聚焦B端出行生态,深度绑定曹操出行公司乘用车板块全面聚焦B端营运市场。核心增长逻辑在于:订单确定性:依托大股东吉利集团及战略合作伙伴曹操出行,公司作为其定制车的核心供应商,锁定了网约车换代与Robotaxi前装量产的确定性订单。换电闭环壁垒:针对高频运营场景,公司推广GBRC换电架构,通过“车电分离”模式大幅降低运营端采购门槛与补能成本,构建了极具粘性的B端护城河。受益于曹操出行运力扩张及换电车型在B端市场的渗透,预计2025-2027年乘用车及配件业务收入同比增速分别为+34%/+28%/+28%。

  假设2:摩托车整车及配件业务——存量稳健,高端化与电动化并行该板块为公司提供稳定的现金流支撑。策略上,继续利用“力帆”品牌在下沉市场及海外出口(尤其是东南亚、南美)的渠道积淀,维持规模基数;同时重点发力“派方”等高端品牌,通过推出大排量(如V400、星舰系列)及智能化电动摩托车,优化产品结构,提升单车均价。我们预测2025-2027年摩托车整车及配件业务营收同比增速分别为+17%/+5%/+5%。

  假设3:内燃机及配件业务——通用机械基石稳固作为公司的传统基石业务,内燃机及通用机械板块受益于全球供应链恢复及长期客户粘性,预计将维持低速但高质量的稳健增长,充当公司转型的“现金牛”。我们预测2025-2027年内燃机及配件业务营收同比增速分别为+5%/+10%/+5%。

  基于上述关键假设,分业务收入及毛利率预测如下表所示:

  4.2

  估值分析与投资建议

  鉴于公司处于向AI科技业务转型期,我们采用PS估值方法。传统制造业务(B端造车/摩托车/内燃机)部分反映其作为吉利生态核心制造基地的稳健价值,选取行业可比公司长安汽车与春风动力。AI科技业务部分掌握RLM模型等稀缺AI资产,对标智驾公司地平线机器人-W与小鹏汽车-W。

  我们预测公司2025/2026/2027年营业收入为89/106/128亿元,对应PS估值5.86/4.89/4.06倍(以2026/1/16收盘价为基准),考虑到公司AI转型顺利,智驾业务放量可期,首次覆盖,给予“买入”评级。

  5

  风险提示

  单一客户占比过高风险。吉利既是公司的重要股东,也是最大的供应商和客户,若公司下游客户拓展不及预期,可能会产生单一客户依赖风险。

  AI转型不及预期风险。公司正向“AI+Mobility”战略转型。如果智能驾驶、Robotaxi解决方案的市场接受度不足,或者技术研发、商业化落地速度慢于预期,将对公司的增长前景产生不利影响。

  短期股价波动较大风险。公司股价当前处于历史较高位,存在短期股价波动较大的风险。

查股网为非盈利性网站 本页为转载如有版权问题请联系 767871486@qq.comQQ:767871486
Copyright 2007-2025
www.chaguwang.cn 查股网