近日,齐鲁银行披露了其上市以来的第三份年报。年报显示,报告期内该行虽整体业绩保持增长,但业绩增速已连续两年下降,净息差等多项经营指标下降,个人贷款不良率更是较上年末有所上升。
不止如此,齐鲁银行业绩增长亦难止二级市场跌势,曾经的“新三板之王”光环如今已蒙尘。2021年上市的6月25日及6月28日,齐鲁银行股价创下历史高点12.07元/股(前复权),两年后该行股价跌近七成。
另据梳理,该行去年和今年因多次触碰合规底线被处罚。如果按照作出处罚的日期来算,2023年齐鲁银行合计被罚没超2000万元。
营利增速已连续两年下降
齐鲁银行披露的2023年年报显示,2023年该行实现营业收入119.52亿元,同比增长8.03%;归属于上市公司股东的净利润为42.34亿元,较去年同期增长18.02%。


虽业绩向好,但营利增速下降的趋势未变。公开信息显示,齐鲁银行于2021年6月18日登陆上交所。在这一年,齐鲁银行实现营业收入101.67亿元,较2020年增长28.11%;实现归母净利润30.36亿元,同比增长20.52%。据其2022年年度业绩报告,该行2022年实现营收110.64亿元,同比增长8.82%;实现归属于上市公司股东的净利润35.87亿元,同比增长18.17%。相较之下,该行2022年的营收增长率较2021年下降了19.29个百分点,净利润增长率则下降了2.35个百分点。而2023年相较于2022年,该行的营收增长率和净利润增长率又分别下降了0.79%和0.15%。
净利差同比下降21个基点
除营利增速双双连续下降外,2023年齐鲁银行净息差等多项经营指标也呈下降趋势。报告显示,2023年齐鲁银行实现利息净收入88.77亿元,同比增长3.53%,占营业收入比重为74.28%,同比下降3.22个百分点。报告期内,该行生息资产平均收益率3.84%,同比下降27个基点;净利差和净息差分别为1.66%和1.74%,分别同比下降21个、22个基点。
齐鲁银行表示,从资产端看,银行持续加大对实体经济支持力度,受贷款市场报价利率下调、存量房贷利率调整、优化风险定价策略等因素影响,贷款收益率下降;受债券市场利率下行影响,金融投资收益率有所下降;从负债端看,本行加强负债成本管控,优化存款结构,下调存款定价,用好再贷款再贴现政策,持续引导付息负债成本率下降,但下降幅度低于生息资产收益率下降幅度。
另据齐鲁银行2023年年报,报告期内,该行实现手续费及佣金净收入11.19亿元,同比下降9.38%,占营业收入比重为9.36%,同比下降1.80个百分点。其中,委托及代理业务手续费收入同比下降27.39%。至于下降原因,齐鲁银行表示主要是理财业务手续费减少。
报告期末,该行票据贴现余额84.59亿元,较上年末下降14.40%,占比下降1.02个百分点。同时,报告期内,虽然该行通过持续加大存量不良贷款清收力度,主动退出潜在风险业务,贷款整体不良率持续下降,但个人贷款不良率较上年末上升0.22个百分点,原因是部分个人客户还款能力下降。
业绩与股价长期背离
齐鲁银行曾在2015年首次尝试冲刺A股主板,无果后转而于2015年挂牌新三板,成为全国首家新三板挂牌城商行。挂牌新三板后,齐鲁银行连续三年蝉联新三板“盈利王”的称号。2016年-2020年,齐鲁银行分别实现营收51.54亿元、54.26亿元、64.02亿元、74.07亿元、79.36亿元;实现净利润分别为16.54亿元、20.26亿元、21.69亿元、23.57亿元、25.45亿元,其净利润连续四年居山东省城商行首位。
A股上市首年,齐鲁银行营收规模首次突破百亿,达到101.67亿元,同比增长28.11%;净利润30.36亿元,同比增长20.52%。2022年,齐鲁银行实现营业收入110.64亿元,同比增长8.82%;实现归属于上市公司股东的净利润35.87亿元,同比增长18.17%。2023年第三季度该行主营收入30.21亿元,同比上升3.3%;实现归母净利润9.31亿元,同比上升17.83%;单季度扣非净利润8.9亿元,同比增长16.63%。前9个月其主营收入90.97亿元,同比上升8.24%;归母净利润29.37亿元,同比上升16.22%;扣非净利润28.14亿元,同比上升13.39%。
资产方面,截至2023年9月末,齐鲁银行总资产达5685亿元,较2022年末增长12.35%。在42家A股上市银行中排名第23位,较6月末提高8个位次;在20个A股上市城商行中排名第10位,较中报提升4个位次。资产质量方面,截至报告期末,该行不良贷款37亿元,不良贷款率1.26%,较2022年末降低3个基点;拨备覆盖率为313.89%,较2022年末提升32.83个百分点。不过该行2022年净息差为1.96%,自2019年至今已连续4年下降,与2018年的2.29%相比,已跌去近15%。
值得注意的是,齐鲁银行曾通过发行二级资本债券、无固定期限资本债等方式积极补充资本,但核心一级资本充足率在连年下降,长期存在压力。其A股上市时预计募集资金净额为24.16亿元,该行彼时称将全部用于补充核心一级资本,提高齐鲁银行资本充足水平。从资本市场角度看,齐鲁银行业绩增长却难止二级市场跌势,曾经的“新三板之王”光环如今已蒙尘。上市当年的6月25日及6月28日,齐鲁银行股价创下历史高点12.07元/股(前复权),两年后该行股价跌近七成。
除了与银行业整体股价走势有关,恐与自身部分指标表现不理想也有一定关系。2023年7月18日,由于连续20个交易日的收盘价均低于公司最近一期经审计的每股净资产,触发稳定股价措施启动条件,该行宣布持股5%以上的股东增持股份。截至2023年10月18日,齐鲁银行第三次公布了稳定股价方案实施进展,但目前来看效果不理想。在最近90天内,只有两家机构对齐鲁银行给出过评级,机构目标均价为4.91。
千万罚单暴露多项业务问题
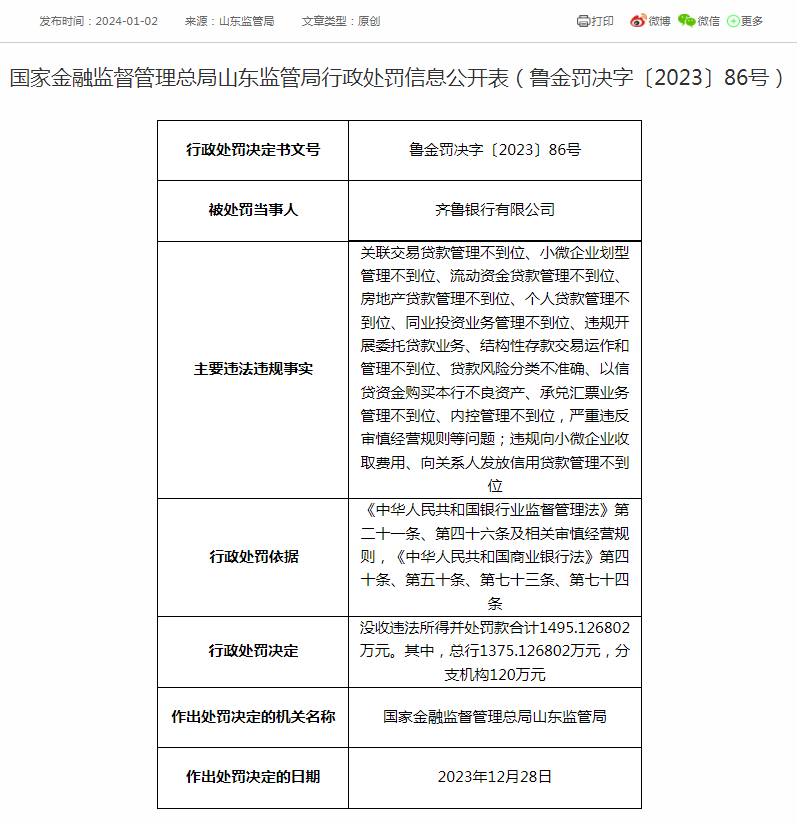
梳理发现,齐鲁银行曾因违规问题,被罚没近1500万元。
今年1月2日,国家金融监督管理总局山东监管局公布的行政处罚信息公开表(鲁金罚决字〔2023〕86号)显示,齐鲁银行因关联交易贷款管理不到位、小微企业划型管理不到位、流动资金贷款管理不到位、房地产贷款管理不到位、个人贷款管理不到位、向关系人发放信用贷款管理不到位等共计15项违法违规事实,被没收违法所得并处罚款合计1495万元。

高达15项的处罚事由,说明齐鲁银行多个业务条线均存在管理薄弱之处,而非个别员工的违规操作。而据南方周末新金融研究中心梳理牧羊犬平台数据库,一季度,在银行业机构各项罚单中,共有5张罚金超500万元的大额罚单,其中,齐鲁银行获领罚金最高。
1月29日,国家金融监督管理总局山东监管局官网公示的行政处罚决定书(德金罚决字〔2024〕8号)显示,齐鲁银行股份有限公司德州分行因信贷管理不到位,严重违反审慎经营规则被罚款30万元。
此外,如果按照作出处罚的日期来算,2023年齐鲁银行合计被罚没超2000万元。
2023年5月下旬,齐鲁银行聊城分行被国家金融监管总局聊城监管分局罚款30万元;2023年7月中旬,齐鲁银行泰安分行被国家金融监管总局泰安监管分局依法罚款35万元;2023年8月2日,齐鲁银行因金融统计指标数据错报、违反账户管理规定等8项违规受到警告处分,并处以没收违法所得363.78万元,罚款297.5万元。2023年8月18日,齐鲁银行控股的村镇银行章丘齐鲁村镇银行因向不符合借款资格的借款人发放贷款被处以罚款30万元。此外,相关负责人均因违法行为被处以警告并罚款。
齐鲁银行去年和今年多次因合规问题被处罚,折射出该行多个业务条线存在问题,内控管理亦存在薄弱之处。