2024年伊始,齐鲁银行(601665.SH)就迎来了坏消息:因15项违法违规被罚近1500万。
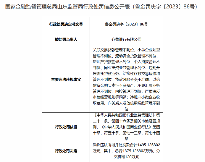
据国家金融监督管理总局山东监管局1月2日披露的行政处罚信息公开表显示,齐鲁银行被没收违法所得并处罚款合计1495.126802万元,其中,总行1375.126802万元,分支机构120万元。
01
15项违规被罚创近年来新高
齐鲁银行涉及的主要违法违规事实有:关联交易贷款管理不到位;小微企业划型管理不到位;流动资金贷款管理不到位;房地产贷款管理不到位;个人贷款管理不到位;同业投资业务管理不到位;违规开展委托贷款业务;结构性存款交易运作和管理不到位;贷款风险分类不准确;以信贷资金购买本行不良资产;承兑汇票业务管理不到位;内控管理不到位,严重违反审慎经营规则等问题;违规向小微企业收取费用;向关系人发放信用贷款管理不到位。作出处罚决定的日期为2023年12月28日。

与此同时,齐鲁银行还有3名责任人被罚。时任齐鲁银行行长助理、副行长陶文喆被警告并处罚款5万元,对齐鲁银行关联交易贷款管理不到位、流动资金贷款管理不到位、同业投资业务管理不到位,严重违反审慎经营规则等问题负有责任。
时任齐鲁银行营业管理部总经理韩明磊被警告,对齐鲁银行授信资金用途审核不审慎,严重违反审慎经营规则负有责任。
时任齐鲁银行济南山大路支行行长贾镔被警告,对齐鲁银行同业投资业务管理不到位,严重违反审慎经营规则负有责任。
公开查询来看,这是齐鲁银行近些年最大的罚单。著名经济学家宋清辉向《港湾商业观察》表示:“从15项违规来看,这几乎都涵盖了极为重要的合规环节,比如关联交易管理不到位、房地产贷款管理不到位以及严重违反审慎经营规则等,都说明齐鲁银行在内控及合规环节存在较大隐患,该行应该认真反思,全方位梳理内部是否仍然存在相关不足。作为商业银行,稳健发展永远是最关键的底线原则,如果为了发展而忽略合规要求及政策法规,未来极有可能付出相当大的代价,不利于长远发展。”
02
三季度业绩不错,持续拓展县域市场
官网显示,齐鲁银行成立于1996年6月6日,是全国首批、山东省首家设立并引进境外战略投资的城商行。战略布局根植济南,立足山东,辐射天津、河南、河北;拥有14家分行、200家营业网点、16家村镇银行,员工4700余人。
在2023年12月21日的投资者调研活动中,齐鲁银行表示,截至三季度末,本行不良贷款率1.26%,较上年末下降0.03个百分点,拨备覆盖率313.89%,较上年末提高32.83个百分点,资产质量持续改善。下一步,本行将进一步完善预警管理机制,强化重点领域和潜在风险管理,提升风险应对能力;推动金融科技建设,提升智能风控水平,不断增强风险抵御能力,保持资产质量稳中向好。
2023年11月1日,国家金融监督管理总局正式发布《商业银行资本管理办法》,明确自2024年1月1日正式实施。有投资者对此提出,资本新规落地对公司有何影响?
齐鲁银行认为,按照新规要求,本行适用第一档监管方案,经测算,预计资本充足率指标将小幅上升。本行将以此为契机,持续优化业务结构和资源配置,进一步提升资本和风险管理精细化水平。
截至2023年9月末,齐鲁银行的资本充足率为14.45%,比上年度末下降0.02个百分点;一级资本充足率为11.43%,比上年度末上升0.08个百分点;核心一级资本充足率为9.73%,比上年度末上升0.17个百分点。
同一时期,齐鲁银行不良贷款37.02亿元,上年末为33.19亿元;不良贷款率1.26%,较上年末下降0.03个百分点;拨备覆盖率313.89%,较上年末提高32.83个百分点。
总体上,齐鲁银行2023年前三季度业绩表现不错:营业收入90.97亿元,同比增长8.24%;净利润29.68亿元,同比增长16.01%;归属于上市公司股东的净利润29.37亿元,同比增长16.22%;归属于上市公司股东的扣除非经常性损益的净利润28.14亿元,同比增长13.39%。
第三季度,齐鲁银行实现营业收入30.21亿元,同比增长3.30%;净利润9.41亿元,同比增长17.68%;归属于上市公司股东的净利润9.31亿元,同比增长17.83%;归属于上市公司股东的扣除非经常性损益的净利润8.90亿元,同比增长16.63%。
齐鲁银行表示,盈利水平保持稳健增长的主要驱动因素有:一是强化资产负债精细化管理,调结构、控定价,利息净收入增长8.24%,保障了营业收入的基本盘。二是积极拓展非息收入来源,主动把握市场趋势性和波动带来的机会,投资收益快速提升。三是落实降本增效,严控费用支出,成本收入比24.76%,较去年下降1.7个百分点,经营质效不断提升。
信达证券2023年12月8日的研究报告认为,齐鲁银行区域发展潜力较为显著,营收增速稳健,盈利能力渐趋复苏,县域全覆盖纵深推进,国家战略机遇赋能对公,存贷规模扩张,资产质量改善,其未来成长空间广阔,基于以上假设,预测2023-2025年营业收入增速分别为9.91%/14.10%/14.39%;2023-2025年归母净利润增速分别为14.50%/16.98%/18.44%;给予齐鲁银行2023年0.62xPB,对应目标价为4.89元。首次覆盖,给予“增持”评级。
对于线下网点布局,齐鲁银行认为,将紧紧围绕山东省县域经济资源禀赋,深入实施城乡联动战略,持续打造县域发展增长极,推动县域金融业务高质量发展。一是持续推进县域网点建设,在设立分行的地区,优先铺设县域机构,加快金融服务下沉。二是深入挖掘现有县域机构发展潜力,推进复制优秀支行发展经验,深化银政、银担合作,积极拓展业务资质,提高服务县域特色产业能力,不断扩大市场份额。