来源 :中国质量新闻网2023-11-17
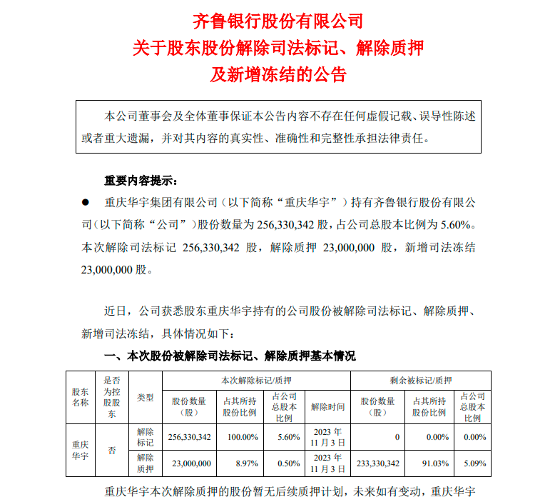
今日,齐鲁银行发布公告称,公司股东重庆华宇集团有限公司(以下简称“重庆华宇”)持有的公司股份数量为2.56亿股,占公司总股本比例为5.60%。重庆华宇日前被解除司法标记2.56亿股,解除质押2300万股,并新增司法冻结2300万股。

(图源:齐鲁银行网站)
本次股份解除司法标记与质押具体情况如下:
2023年11月3日,重庆华宇的2.56亿股被解除标记,占其所持股份比例100.00%,占公司总股本比例5.60%。同日,解除质押2300万股,占其所持股份比例8.97%,占公司总股本比例0.50%。重庆华宇本次解除质押的股份暂无后续质押计划。
本次股份新增司法冻结具体情况如下:
2023年11月3日起至2026年11月2日,重庆华宇新增冻结2300万股,占其所持股份比例8.97%,占公司总股本比例0.50%。此冻结申请人为重庆市第五中级人民法院。
公告指出,此次股东股份解除司法标记、解除质押及新增司法冻结情况不会对公司日常经营管理、公司治理产生重大影响。公司将持续关注上述事项进展情况,及时履行信息披露义务。