chaguwang.cn-查股网.中国
查股网.CN
邮储银行(601658)内幕信息消息披露
 
个股最新内幕信息查询:    
 

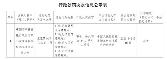
邮储银行克孜勒苏柯尔克孜自治州分行被罚34.1万元:违反金融统计管理规定等

http://www.chaguwang.cn  2026-03-23  邮储银行内幕信息

来源 :新浪财经2026-03-23

  3月23日金融一线消息,中国人民银行克孜勒苏柯尔克孜自治州分行行政处罚决定信息公示表显示,中国邮政储蓄银行股份有限公司克孜勒苏柯尔克孜自治州分行因违反金融统计管理规定、违反征信管理规定、违反人民币管理规定、违反反洗钱管理规定,被警告,并处罚款34.1万元人民币。

有问题请联系 767871486@qq.com 商务合作广告联系 QQ:767871486
Copyright 2007-2026
www.chaguwang.cn 查股网