chaguwang.cn-查股网.中国
查股网.CN
中国中冶(601618)内幕信息消息披露
 
个股最新内幕信息查询:    
 

中国中冶新签安钢项目!

http://www.chaguwang.cn  2024-08-19  中国中冶内幕信息

来源 :兰格钢铁网2024-08-19

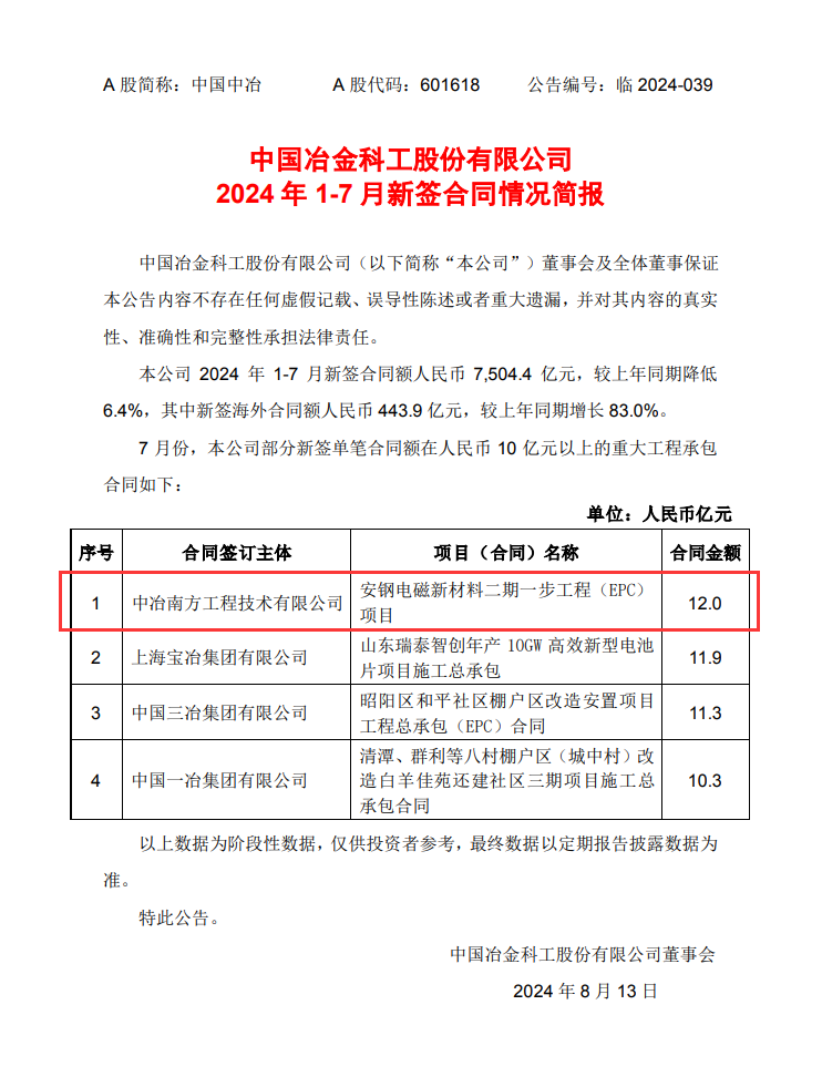
  日前,中国中冶发布2024年1-7月经营情况公告显示,1-7月新签合同额人民币7,504.4 亿元,较上年同期降低 6.4%,其中新签海外合同额人民币443.9 亿元,较上年同期增长 83.0%。7月份,公司部分新签单笔合同额在人民币10亿元以上的重大工程承包合同:安钢电磁新材料二期一步工程(EPC)项目,山东瑞泰智创年产10GW高效新型电池片项目施工总承包,昭阳区和平社区棚户区改造安置项目工程总承包(EPC)合同,清潭、群利等八村棚户区(城中村)改造白羊佳苑还建社区三期项目施工总承包合同。

  公告如下:

  

有问题请联系 767871486@qq.com 商务合作广告联系 QQ:767871486
www.chaguwang.cn 查股网