来源 :输送派2023-06-29
2023年6月15日,中国中冶发布2023年1-5月经营情况公告:2023年1-5月新签合同额人民币5398.1亿元,较上年同期增长8.1%。中国中冶5月新签单笔合同额在人民币10亿元以上的重大工程承包合同项目共12项,合计金额为308.9亿元。
中国中冶钢铁冶金板块1-5月新签10个项目
1、中冶京诚工程技术有限公司签福建三钢闽光股份有限公司产能置换(罗源闽光部分)及配套项目1×110t转炉炼钢系统工程EPC工程总承包合同,合同金额10.5亿。
2、上海宝冶集团有限公司签山西华鑫源钢铁集团有限公司产能减量置换升级改造项目炼铁、炼钢连铸EPC工程总承包合同,合同金额10.1亿。
3、中冶京诚工程技术有限公司签河钢乐亭钢铁基地项目二期 1580mm热连轧生产线EPC总承包合同,合同金额10.1亿。
4、上海宝冶签山东钢铁集团永锋临港有限公司临港先进优特钢产业基地二期项目(炼钢、轧钢)项目,合同金额23亿。
5、中国二十二冶集团签河南省卢氏县横涧壮沟铁矿区矿山项目EPC总承包项目,合同金额12.8亿。
6、中国一冶签山东钢铁集团永锋临港有限公司临港先进优特钢产业基地二期项目施工总承包(炼铁、烧结)项目,合同金额11.1亿。
7、上海宝冶集团有限公司签安阳市2023年产45万吨食品级高端球墨铸管工程EPC总承包项目,合同金额26.1亿。
8、中冶京诚工程技术有限公司签唐山东华钢铁企业集团有限公司整合重组减量置换转型升级项目炼钢EPC工程合同,合同金额15.2亿。
9、中冶焦耐工程技术有限公司签贵州美锦六枝煤焦氢综合利用示范项目二期焦化总承包工程合同,合同金额15.6亿。
10、中冶赛迪集团有限公司签云南德胜钒钛金属生态产业园项目炼钢主体工程总承包合同,合同金额11.3亿。
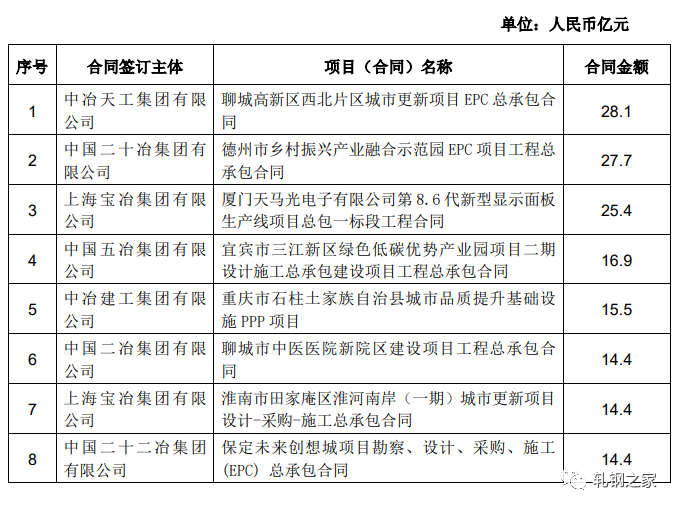
中国中冶5月新签单笔合同额在人民币10亿元以上的重大工程承包合同项目:

中国中冶4月新签单笔合同额在人民币10亿元以上的重大工程承包合同项目:

中国中冶3月新签单笔合同额在人民币10亿元以上的重大工程承包合同项目:

中国中冶2月新签单笔合同额在人民币10亿元以上的重大工程承包合同项目:

中国中冶1月新签单笔合同额在人民币10亿元以上的重大工程承包合同项目:

