
在城商中,上海银行曾是一颗耀眼的明珠。’
中国第一家被允许异地经营的城商行,资产总规模仅次于北京银行等等,都是其曾获得的称号。但如今,随着江苏银行、宁波银行等城商行的崛起,逐渐退步的上海银行在行业中的地位已不及往昔。
今年上半年,在A股城商行中,江苏银行、北京银行、宁波银行的营收与净利在行业中均排名前三,相比之下,上海银行则排名第四。
具体而言,2024年上半年,江苏银行、北京银行、宁波银行、上海银行的营业收入分别为416.25亿元、355.44亿元、344.37亿元、262.47亿元,净利润分别为187.31亿元、145.79亿元、136.49亿元、129.69亿元。
业绩下跌只是一方面,更为重要的是,上海银行经营过程中潜伏的隐患正在逐渐暴露。
01
突上热搜
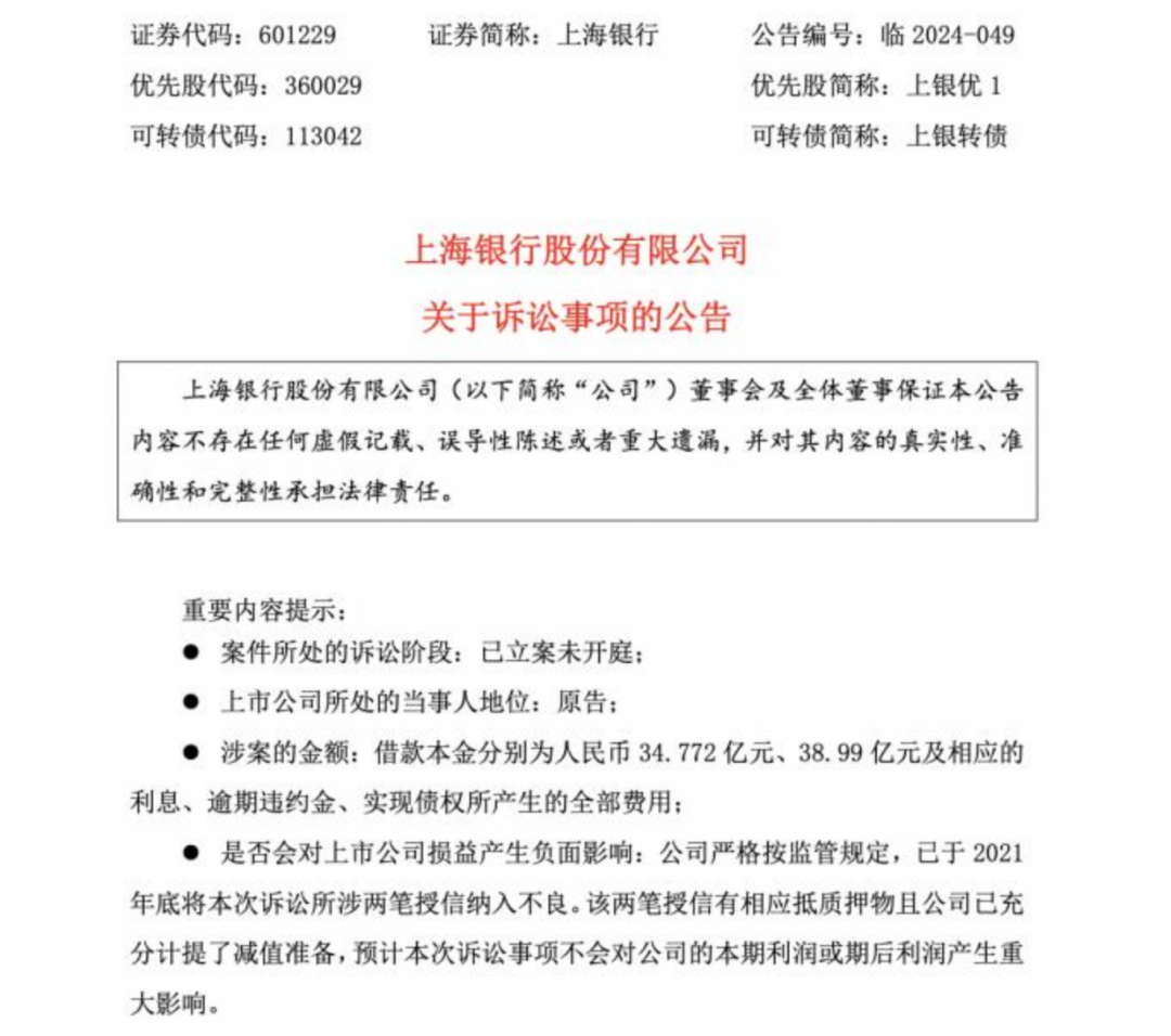
国庆节前,上海银行“喜提关注”,一是因为有人举报易方达香港涉嫌五项重大违规事件,包括协助上海银行隐瞒其投资的境外重大亏损;二是上海银行发布诉讼公告,披露其与宝能集团之间的借款纠纷,涉及本金及利息等相关费用合计73.762亿元。
9月25日,一份题为《是谁把易方达香港带入火坑的?》的匿名举报材料的网上流传,该材料称,上海银行委托易方达香港管理其境外超过一百亿元人民币的自有资金,分别放在易方达香港的两支香港公募基金,这意味着,上海银行间接持有这两个公募基金70%左右的总份额,为这两只公募基金最大单一投资者。
2021年和2022年,境外美元债暴雷,两只基金出现亏损。
为了隐藏上述事件,上海银行及易方达香港联手利用利用月度报表数据,通过摊余成本计算为名目及做假账的方式,调节基金份额净值,隐藏了公募基金的亏损。
与此同时,上海银行以调节的假账专户报表入账,虚增了其2021年-2023年年度的净利润10亿元人民币以上。
消息一出,引发关注,易方达资产管理(香港)有限公司火速回应,称该消息不实且为恶意指控,并表示已聘请外部香港律师事务所就相关事项开展了独立调查。
随后,上海银行也做出表态,称涉及该行易方达香港朱专户投资相关传闻不实,且不存在隐藏亏损的情况。
易方达与上海银行双双否认,该事件真相如何,外界不得而知,但有用户表示,无风不起浪,只要存在,早晚会暴露。
相比于猜测和怀疑,上海银行与宝能集团之间的纠葛则是铁定的事实。
据公开报道,2018年9月、10月,上海银行深圳分行通过认购信托资金向深业物流分别放款15亿元、23亿元,到期日分别为2021年9月26日以及10月18日。担保方式为深业物流、宝能地产提供不动产抵押担保,宝能置地提供股权质押等担保,宝能投资提供连带责任保证担保。

2018年12月,深圳分行通过认购信托资金再次向深业物流放款40亿元,到期日为2022年6月17日。担保方式为深业物流提供不动产抵押担保、租金应收账款质押担保,宝能地产提供不动产抵押担保,宝能控股、姚振华、宝能投资分别提供连带责任保证担保。
但截至目前,深业物流这两笔欠款已全部逾期,分别拖欠上海银行深圳分行本金34.772亿元、38.99亿元(不含利息),且已于2021年底被该行纳入不良。
不过,值得一提的是,据上海银行2021年财报显示,截至该年年底,该行的房地产业公司贷不良贷款贷款为47.64亿,不良率3.05%,这与其表述有明显差异。

另外,据上海银行发布的诉讼公告显示,该两笔授信有相应抵质押物且公司已充分计提了减值准备,预计本次诉讼事项不会对公司的本期利润或期后利润产生重大影响。
但一个重要的问题是,目前宝能还钱的可能性并不大。据显示,作为被告,当前宝能集团涉及的金额已高达700多亿。
02
“内忧外患”
作为行业中的佼佼者,上海银行的资产规模曾一度仅次于北京银行,但近五年来,上海银行的营收已连跌两年。
2022年—2023年,上海银行的营收分别为531.12亿元,505.64亿元,同比下滑5.54%、4.80%。今年上半年,该行营收持续下跌,为262.47亿元,同比下滑0.43%。
不过,即便如此,上海银行的利润同比仍有增长,2022年和2023年,上海银行的净利润分别为225.45亿元、222.80亿元,同比增长1.19%、1.08%,只是与前几年相比,其增长速度有明显放缓。
据零点财经统计,2015年到2019年间,除2017年,该行的净利同比增幅为7.13%之外,其余各年度,上海银行的净利同比增速均在10%以上。
2020年开始,该行净利同比增速放缓,截至目前,其增速均为个位数。
对于上海银行业绩的下滑,业内分析主要受净息差所致。
数据显示,2021年至2024年上半年,上海银行净息差分别为1.74%、1.54%、1.34%、1.19%,呈连续收窄态势。
据尺度商业梳理,2024年上半年,在A股42家上市银行中,上海银行的净息差已排名倒数第二,仅高于厦门银行的1.14%。

(图源:尺度商业)
净息差持续缩窄,导致业绩下滑,对于上海银行而言已是打击。相比之下,境外子公司的经营更是其心病。
2013年和2015年,上海银行分别设立了上海银行(香港)有限公司(下称上银香港)和上银国际有限公司(下称上银国际),分别在香港和国际市场开展业务。
但据财报显示,从2023年至今,上银国际已合计亏损19.33亿港元,上银香港合并报表净亏损19.8亿港元。
不仅如此,据上海银行年报披露,2023年中资房地产债券市场未见明显好转,由于资产减值损失和处置部分房地产债券,上银国际总资产为29.98亿港元,净资产-2.34亿港元,即上银国际已经资不抵债。
如此来看,上海银行当前的境遇也堪称“内忧外患”。
03
亿级罚单
展业能力下滑之外,上海银行在用户心中的形象和口碑也正在发生变化。
今年5月,上海银行浦三路支行与11位年迈老人之间的财产损失赔偿纠纷案第二次开庭。
据报道,5年前,27名储户在上海银行浦三路支行前理财经理陆游的推荐下购买了良卓资产的私募基金产品,但最后发现该公司涉嫌非法吸收公众存款,储户累计损失金额超过3700万元。
另在一起涉及上海小村浣熊资产管理有限公司的私募基金暴雷案件中,因上海银行作为基金托管人在明知基金管理人未完成基金备案的情况下,仍执行了管理人的划款指令,违反基金合同的约定,导致客户投资本金和利息遭受重大损失,最终,被法院裁定承担3%的补充赔偿责任。
值得一提的是,就在今年8月30日,上海银行深圳分行刚被“十连罚”,10张罚单合计罚没金额超过500万元。
其中,上海银行深圳分行被没收违法所得104.23万元,罚款368.47万元,合计罚没472.7万元。
而被罚原因之一就与理财产品到期不能兑付有关。除此之外,还涉及房地产贷款未按项目进度放款、贷后管理不到位;以贷款资金转存存单,并以存单质押发放贷款;小微统计数据不真实;个人经营性贷款“三查”不到位等原因。
另据南都湾财社记者记者统计,从2023年以来至今,上海银行由于涉及业务违规行为等多项问题,被国家外汇管理局、国家金融监管总局等罚没总金额超1.2亿元。
经营业绩下滑,排名被赶超,频频爆出的合规问题,上海银行的光环已然不在,而未来,其能否在激烈的竞争中重回巅峰,恐也绝非易事。