近日,一则针对易方达香港的匿名举报邮件引发市场热议,其中一项举报内容指出易方达香港存在协助上海银行(601229.SH)隐瞒后者境外账户投资存在重大亏损的行为。
易方达对此给予了否认,不过据媒体报道并证实,“举报门”事件发酵的次日晚上(9月26日),招商银行全资附属公司招商永隆银行向客户群发短信以及邮件,称正进一步了解情况,并已暂停易方达相关五只基金的认购。
作为事件的另一方,上海银行于27日向媒体表示,“涉及我行易方达香港专户投资相关传闻不实,我行不存在隐藏亏损的情况。”
上海银行成立于1996年,由上海本地98家城市信用合作社和上海市城市信用合作联社改制而成,被时任央行领导称为“99朵玫瑰”,可见起点颇高。纵观该行最近十年的发展和业绩,在2022年之前的多数年份里,虽然业绩增幅波动较大,但尚且能维持增长。自2022年至今年上半年,上海银行发展承压。净利润虽呈上升趋势,但营收已连续两年出现下滑。
曾经上海银行尚能与北京银行一较高下,但如今和处在城商行头部的北京银行、江苏银行、宁波银行相比,上海银行整体上处于弱势地位,似有日趋平庸之势。
眼下,纠缠上海银行的不仅仅是外界围绕“举报门”未消的疑虑、与“宝能系”的诉讼,还有香港子公司已资不抵债。
“追债”宝能系近百亿本金能否成功?
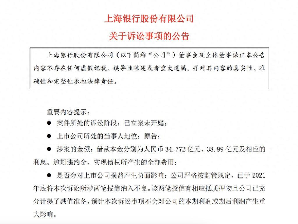
根据上海银行公布的诉讼事项公告,上海银行深圳分行以金融借款合同纠纷为由,对深业物流、宝能地产、宝能置地、宝能投资、宝能控股以及姚振华提起诉讼。涉案借款本金分别为34.772亿元、38.99亿元及相应的利息、逾期违约金、实现债权所产生的全部费用。目前该案件处于已立案未开庭阶段。
这两笔贷款均发生在2018年。当年9月和10月,上海银行深圳分行通过认购信托资金向深业物流分别放款15亿元、23亿元,到期日分别为2021年9月26日、2021年10月18日,担保方式为深业物流、宝能地产提供不动产抵押担保,宝能置地提供股权质押等担保,宝能投资提供连带责任保证担保。截至起诉日,深业物流尚欠本金34.772亿元及利息等。
同年12月,上海银行深圳分行又通过认购信托资金向深业物流放款40亿元,到期日为2022年6月17日。担保方式为深业物流提供不动产抵押担保、租金应收账款质押担保,宝能地产提供不动产抵押担保,宝能控股、姚振华、宝能投资分别提供连带责任保证担保。截至起诉日,深业物流尚欠本金38.99亿元及利息等。
对于这73.762亿元所涉及的两笔授信,上海银行表示,该行已将其“纳入不良”,“该两笔授信有相应抵质押物且上市银行已充分计提了减值准备,预计该诉讼事项不会对上海银行的本期利润或期后利润产生重大影响。”
深业物流早已债台高筑。截至去年6月底,该公司到期未清偿借款本金达322亿元,当年上半年应支付利息就高达58亿元以上。
事实上,这两起诉讼案件并不是上海银行与宝能系、姚振华之间的首次金融借款类纠纷。
2023年10月13日晚,上海银行发布公告称,该行深圳分行因与深圳托吉斯科技有限公司(下称托吉斯)、宝能控股及姚振华等的金融借款合同纠纷,向深圳市中级人民法院递交起诉状。涉案的金额为借款本金25.8亿元及相应的利息、罚息、复利,共计约28.01亿元。
资料显示,托吉斯由托吉斯集团100%控股,而托吉斯集团则由深圳捷凯实业100%控股。黄世龙作为捷凯实业的实际控制人曾在宝能集团担任监事,所以有媒体报道称,上海银行这笔借款极有可能通过层层“马甲”流向了宝能。
事实上早在去年就有爆料称,上海银行对宝能集团的放贷存在违规行为。但彼时上海银行宣称,该行向宝能集团的授信属于正常商业行为,宝能集团有真实合理资金需求,并提供有效担保。上海银行给予宝能集团的所有授信业务均按该行审批授权规定全流程审批,不存在违法违规放贷行为。
截至目前,上海银行与宝能系之间三起诉讼的涉案本金已达到99.562亿元。对于2023年披露的这起官司的最新进展,上海银行2024年半年报显示,案件已于2024年6月27日一审开庭审理,截至报告期末尚未判决。
内控与业绩压力并存子公司亏损资不抵债
在并不算长的时间里近百亿本金先后逾期,给上海银行的业绩、资产质量带来的影响不可小觑。
截至今年上半年,在利息、非息净收入同比分别下降10%、23%的情况下,上海银行营业收入同比下滑0.43%,为262.47亿元左右,归属于母公司的净利润同比长1.04%。深业物流上述违约贷款、担保的金额,相较于该行上半年129.69亿元的净利润而言,比例接近77%。
同时,上海银行净息差持续收窄,降至1.19%。与上述其他三家城商行相比,上海银行是这四家银行中净息差最低的。另据国家金融监督管理总局公布的数据,上半年城商行净息差为1.45%,即显著低于银行平均净息差水平,这严重影响了上海银行的创收能力。
截至6月底,上海银行不良贷款余额172亿元,比上年底增加约6亿元,不良率1.21%,与上年底持平。但较江苏银行和宁波银行高出不少。在此情况下,该行信用减值损失45.4亿元,降幅16.51%;计提贷款减值准备42.9亿元,降幅17.23%;核销不良贷款43亿元,表内现金清收同比增长1.12倍。
资产质量虽然趋稳,但不良贷款中损失类贷款却大幅增长。截至6月底,该行此类贷款规模120亿元,在不良贷款中占比达到70%,比上年底大幅上升约42.3亿元,增幅达到35%左右,在全部贷款中的占比为0.84%,也比去年底上升了0.27个百分点。
同期,该行逾期90天以上贷款与不良贷款的比例,也出现了上升。今年6月底,这一比例为112.26%,较上年底上升了17.64个百分点。
值得注意的是,上海银行的主要子公司表现也都平平。
上银基金目前管理规模2200亿元左右,在国内公募中排名33位,营收与利润都不佳。
上银理财3000亿左右的管理规模,在银行理财子中排名倒数。
2013年,上海银行设立上海银行(香港)有限公司(下称上银香港),是首家在境外设立分支机构的城商行。2015年,上银香港又出资成立上银国际有限公司(下称上银国际),后者是上海银行的境外投行平台,为母行跨境投融资业务服务。
据上海银行今年上半年财报,上银香港单体总资产为317.47亿港元,净资产为70.40亿港元,存款余额182.10亿港元,贷款余额209.12亿港元。报告期内上银香港单体实现主营业务收入2.49亿港元,其中净利息收入1.87亿港元;净利润1.24亿港元。
自2021年至今,上银国际一直属于亏损状态,三年半合计亏损达到19.33亿港元,上银香港合并报表净亏损19.8亿港元。除了不断亏损外,上银国际自2023年末开始净资产为负值,已属于“资不抵债”。据当年财报,上银国际总资产为29.98亿港元,净资产-2.34亿港元。上银香港合并报表净亏损 7.28 亿港元。
截至今年6月末,上银国际总资产为29.50亿港元,净资产为-2.29亿港元,同时该公司主营业务收入-1.07亿港元,净亏损6.86亿港元。
总结来看,上海银行如今面对的困境较多,营收与利润已经低于上述其他三家城商行,截至今年上半年仅在资产规模上目前略高于宁波银行。但成长性已极为匮乏,净息差低影响创收能力,资产质量还有待优化,同时子公司表现也不够出挑,其资产扩张速度落后宁波银行近十个百分点。短期来看,上海银行风险出清的同时,提升净息差水平,改善盈利不足是主要任务。