来源 :财经头条2023-12-21
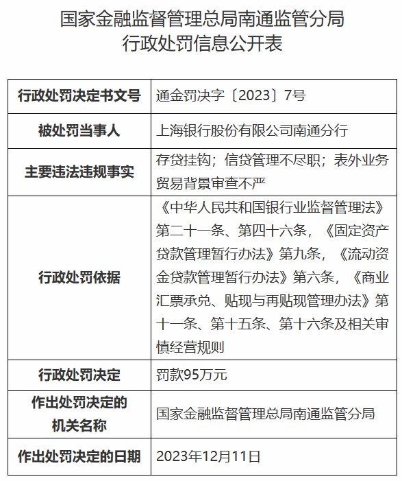
12月20日,上海银行南通支行因存贷挂钩、信贷管理不尽职以及表外业务贸易背景审查不严三项违法违规事实再次被罚95万元。

因对相关违法违规事实负有责任,该行市场五部副总经理钱佳佳被警告并处罚款6万元;市场二部总经理助理秦小香被警告并处罚款8万元。
存贷挂钩是指银行以存款作为审批和发放贷款的前提条件,尽管这种操作可以降低银行发生不良贷款的风险,但该行为属于被监管明令禁止的行为。
12月15日,另一城商行宁波银行一支行也因存贷挂钩、小微统计数据不真实被罚70万元。
此前也有因表外业务贸易背景审查不严被罚的情形,2022年7月,江苏海安农村商业银行因表外业务贸易背景审查不严等三项违法违规事实被罚款95万元。
开出的个人罚单显示,汤海波对江苏海安农村商业银行对办理无真实贸易背景的银行承兑汇票、未按进度发放项目贷款负直接管理责任,被警告并处以罚款6万元。
海右财经发现,上海银行今年频收大额罚单,共计被处罚金额已超亿元。
今年4月,上海银行因违规向境外个人销售外币理财产品、违规办理内保外贷业务等8项违法违规事实被警告并处罚款9834.5万元,没收违法所得19.9万元,罚没款合计9854.4万元。
今年11月,上海银行因不良贷款余额数据报送存在偏差;漏报贸易融资业务余额EAST数据等32项违法违规事实收到了国家金融监管总局开出的2张大罚单,共计被罚1380万元。
频现罚单的同时,上海银行今年还踩雷宝能集团。
10月14日,上海银行公告称,因为金融借款合同纠纷,已向深圳托吉斯科技有限公司、宝能控股(中国)有限公司、姚振华在内的六名被告人,追讨25.8亿元的借款本金,及相应利息、罚息和复利。
此前不久,上海银行经历了高管变动。12月9日,上海银行发布公告称副行长施红敏被选举为公司副董事长,并拟任行长,目前代为履行上海银行行长职责。
与此同时已在任三年的前任行长朱健将前往国泰君安担任董事长一职。
作为城商行头部企业,上海银行目前的业绩增长也成难题。今年前三季度,该行实现营业收入392.73亿元,同比下降5.76%;净利润173.45亿元,同比增长1.03%。
近年来,上海银行业绩增长乏力,自2018年后营收净利增速均放缓。2018年,上海银行营收增速32.49%;到了2022年,上海银行营收首次出现负增长,同比下降-5.54%。
截至2023年9月末,上海银行净息差下降至1.26%,排在城商行倒数第二,远低于同期全国城商行1.6%的平均水平。