来源 :飞鱼财经2023-11-19
11月17日晚,国家金融监管总局上海监管局披露行政处罚信息显示,上海银行收到两张罚单,共32项违法违规事实合计罚款金额1380万元。
其中第一张罚单显示,上海银行有十九项违法违规事实,包括不良贷款余额数据报送存在偏差、漏报贸易融资业务余额EAST数据、漏报核销贷款本金EAST数据、漏报质或抵押物价值EAST数据、漏报权益类投资业务EAST数据、理财产品底层持仓余额数据报送存在偏差等,被处以责令改正,并合计罚款690万元。
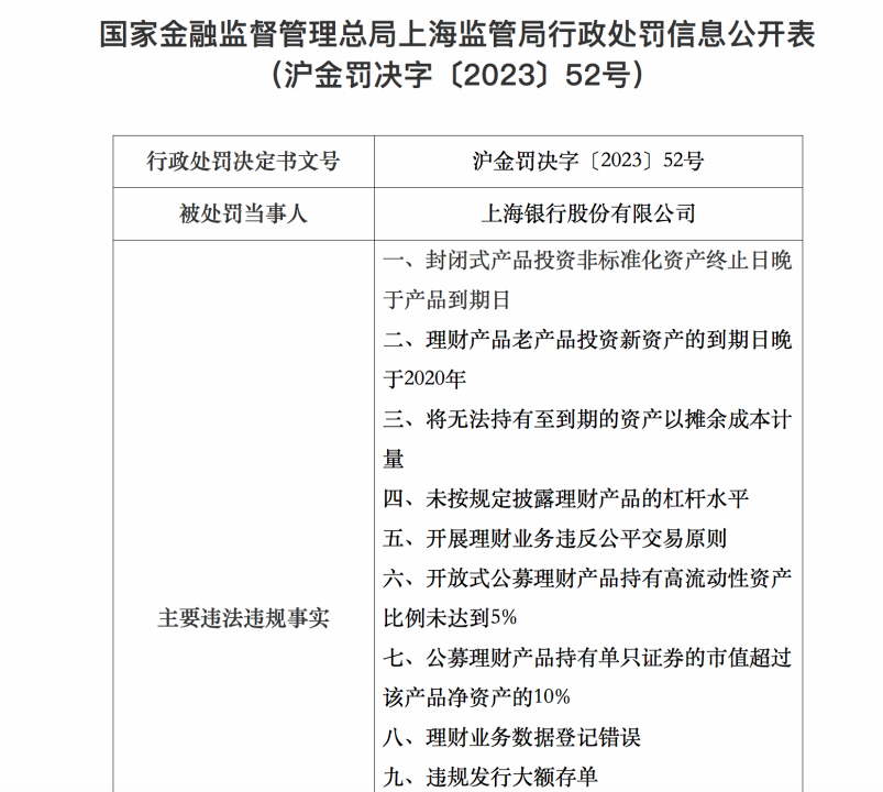
第二张罚单显示,上海银行有十三项违法违规事实,包括封闭式产品投资非标准化资产终止日晚于产品到期日、理财产品老产品投资新资产的到期日晚于2020年、将无法持有至到期的资产以摊余成本计量、未按规定披露理财产品的杠杆水平、开展理财业务违反公平交易原则、开放式公募理财产品持有高流动性资产比例未达到5%、公募理财产品持有单只证券的市值超过该产品净资产的10%、理财业务数据登记错误等,被处于责令整改,并合计罚款690万元。

事实上,这并不是上海银行首次收到大额罚单。早在今年4月21日,该行在结售汇、外币理财、内保外贷、虚增交易量以及外汇市场交易等8项违法事实,被国家外汇管理局上海市分局给予警告,并处罚款9834.5万元,没收违法所得19.9万元人民币,罚没款合计9854.4万元人民币。
这几年,上海银行似乎成了罚单上的常客。据不完全统计,2018年以来上海银行出现了50余次违规行为,罚款金额从20万元到9800万元不等,被罚金额合计超1.5亿元。
上海银行三季报显示,今年前三季度,该行实现营业收入392.73亿元,同比下滑5.76%;实现归母净利润173.45亿元,同比增长1.03%。净资产收益率为7.47%,同比下滑0.46个百分点。
其中,第三季度该行实现营业收入129.13亿元,同比下滑5.96%;实现归母净利润45.10亿元,同比增长0.38%。