来源 :财联社2023-11-17
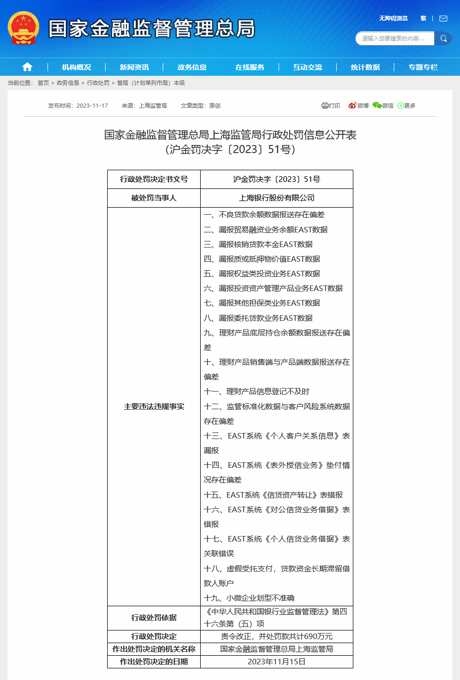
国家金融监督管理总局11月17日发布的行政处罚信息显示,上海银行连收两张罚单,因涉嫌32项违法违规事实,合计被罚1380万元。其中一张罚单,主要涉及因漏报质或抵押物价值EAST数据、漏报权益类投资业务EAST数据等19项问题被责令改正,并处罚款共计690万元。
财联社记者注意到,这份罚单系年内监管较为罕见的,主要针对EAST数据问题开出的大额罚单。

就在一周前,兰州银行及其9家支行因多项违法违规行为,共计被罚款710万元。其中,兰州银行总行被罚390万元,各支行共计被罚320万元。同时,多人被警告、罚款甚至终身禁业。处罚事由中,也包含EAST数据质量管理不到位、未按监管口径统计普惠型小微企业数据等事由。
所谓EAST,是指监管标准化数据系统,该系统包含银行标准化数据提取、现场检查项目管理、数据模型生成工具、数据模型发布与管理等功能模块。
近年来,涉及EAST数据报送以及相关数据治理问题的罚单日益频繁。首张因EAST数据报送开具的罚单始于2020年5月。彼时,六家国有大行加中信银行、光大银行因EAST系统数据质量及报送存在违法违规行为,被原银保监会罚款共计1770万元。
2022年3月原银保监会公布,对3家政策性银行、6家国有大型银行、12家股份制银行银行机构进行EAST数据质量进行专项检查,但上述21家银行均出现漏报错报EAST数据、部分数据交叉校核存在偏差等数据质量违规问题,处罚金额合计8760万元。
21家商业银行在专项检查里无一幸免,引发市场高度关注。就今年来看,相关罚单并没有停止。仅2023年,涉及EAST数据报送的罚单至少有5张,被罚主体包括外资行、城商行、农商行、政策性银行。
原银保监会于2月17日发布的罚单显示,渣打银行因为多项问题被罚近5000万元,39项事由中包括有一项“EAST报送数据质量不合规”;原银保监会于4月11日发布的罚单显示,中国进出口银行广西壮族自治区分行因“EAST部分重要数据项报送内容不完整”等事由,合计被罚100万元。
6月9日,国家金融监督管理总局发布的罚单显示,宁波鄞州农村商业银行因存在“EAST数据与1104数据交叉校核不一致、EAST数据与客户风险统计数据交叉校核不一致、EAST数据存在错报漏报等数据质量问题”等违法违规事实,被罚款90万元。
自2012年银行业报送EAST数据起,一直以来监管持续提高对银行EAST数据质量。今年6月,国家金融监督管理总局办公厅印发《关于开展EAST数据质量“提升工程”的通知》(下称《通知》),进一步要求各机构完善EAST数据治理框架,并明确“两会一层”数据治理职责分工。《通知》要求各金融机构开展开展取数规则清理工作等,并要认真梳理是否存在赋固定值、是否存在取数不完整等情况,确保关键数据项与业务数据保持一致,确保关键数据项的真实性、准确性与完整性。
针对监管开展EAST数据质量“提升工程”,要求银行业金融机构开展数据质量自查和整改等工作,有分析人士表示,主要是EAST是监管部门的一个大型的标准化数据库,监管人员通过应用数据,结合监管政策重点开发违规问题筛查模型,挖掘监管政策盲区,核查监管要求落地情况,提高现场检查及非现场监管准确性。