来源 :柒财经2023-11-17
11月17日,上海银行股份有限公司(下称上海银行)收到2张大额罚单,涉及金额达1380万元。
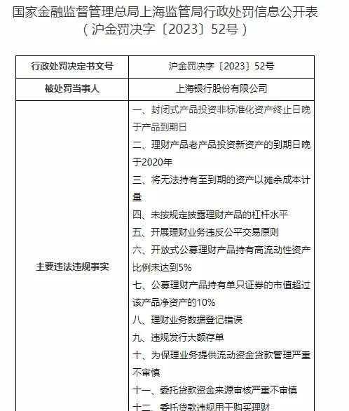
具体而言,上海银行因封闭式产品投资非标准化资产终止日晚于产品到期日、理财产品老产品投资新资产的到期日晚于2020年、将无法持有至到期的资产以摊余成本计量、未按规定披露理财产品的杠杆水平、开展理财业务违反公平交易原则、开放式公募理财产品持有高流动性资产比例未达到5%、理财业务数据登记错误等“十三宗罪”被责令整改,并合计罚款690万元。

另据沪金罚决字〔2023〕51号,上海银行又因不良贷款余额数据报送存在偏差;漏报贸易融资业务余额EAST数据;EAST系统《个人信贷业务借据》表关联错误、虚假受托支付等共“十九宗罪”,同样被责令整改,并合计罚款690万元。
值得注意的是,一边是业务违规被罚,另一边的上海银行业绩也在下滑,身处“内忧外患”之际。据上海银行公布的今年第三季度财报,其实现营收129.13亿元,较2022年同期减少5.98%;对应的归母净利润为45.1亿元,同比微增0.38%。
柒财经注意到,此次已是上海银行连续四个财报季营收出现下滑现象。2022年,上海银行营收同比下滑5.54%至531.1亿元;2023年第一季度,上海银行营收同比下滑7.12%至132.1亿元;今年上半年,上海银行营收同比下滑5.66%至263.6亿元。
除业绩营收不断下滑外,上海银行的资产质量也有待改善。截至今年9月末,上海银行不良贷款率为1.21%,较2022年末减少0.04个百分点;拨备覆盖率为290.02%,较上年末减少1.59个百分点。
而同期,同处长三角的江苏银行、南京银行、宁波银行及杭州银行的不良贷款率分别为0.91%、0.9%、0.76%及0.76%。
上海银行成立于1996年1月,注册资本142.07亿元,法定代表人为金煜,且今年9月,上海银行还成为被执行人,案件涉股东资格确认纠纷,执行法院为上海市浦东新区人民法院。