chaguwang.cn-查股网.中国
查股网.CN
上海银行(601229)内幕信息消息披露
 
个股最新内幕信息查询:    
 

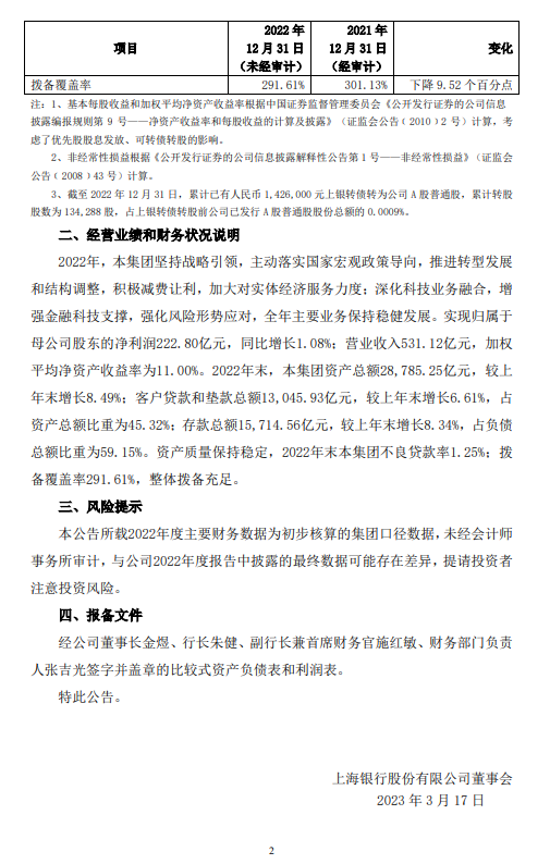
上海银行:2022年营业收入531.12亿元,同比下降5.54%

http://www.chaguwang.cn  2023-03-16  上海银行内幕信息

来源 :金融一线2023-03-16

  3月16日消息,上海银行发布业绩快报,2022年实现营业收入531.12亿元,同比下降5.54%;净利润222.8亿元,同比增长1.08%。2022年末集团不良贷款率1.25%;拨备覆盖率291.61%,整体拨备充足。

  

  

有问题请联系 767871486@qq.com 商务合作广告联系 QQ:767871486
www.chaguwang.cn 查股网