chaguwang.cn-查股网.中国
查股网.CN
林洋能源(601222)内幕信息消息披露
 
个股最新内幕信息查询:    
 

中煤集团4.21亿元拟收购林洋能源400MW渔光互补电站

http://www.chaguwang.cn  2026-03-28  林洋能源内幕信息

来源 :光伏們2026-03-28

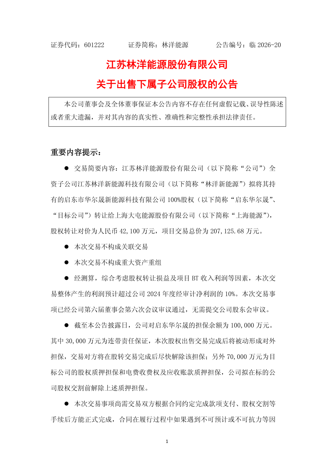
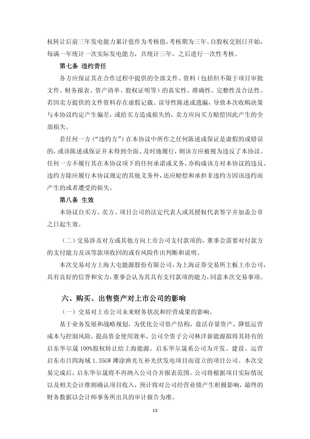
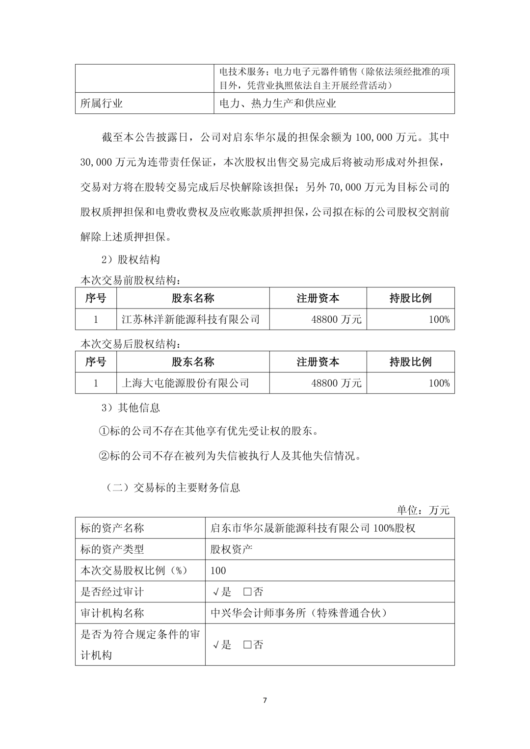
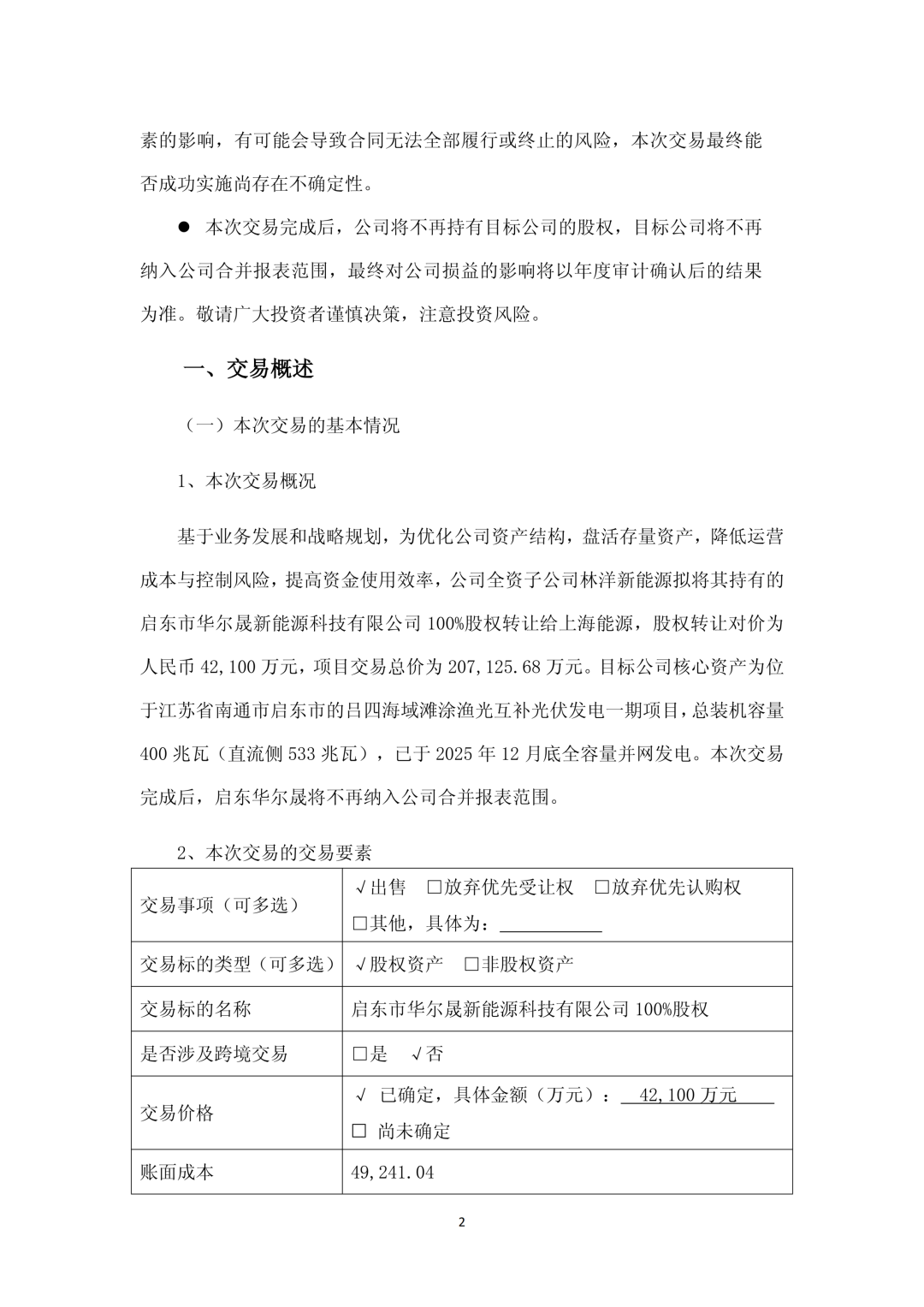
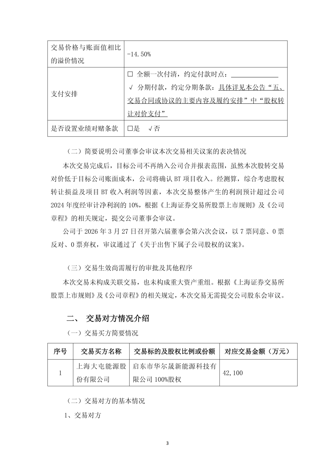
  3月28日,江苏林洋能源股份有限公司发布关于出售下属子公司股权的公告,拟4.21亿出售启东市华尔晟新能源科技有限公司持有的400MW渔光互补电站,收购企业为上海能源。

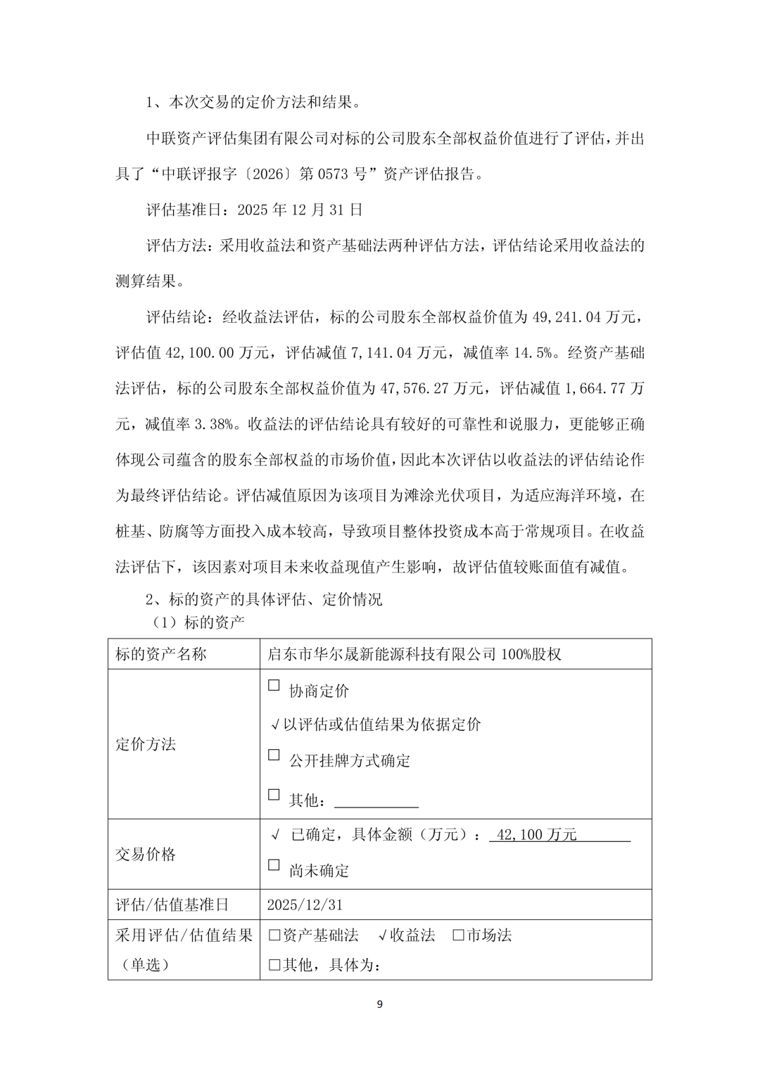
  根据公告,林洋新能源拟将其持有的启东市华尔晟新能源科技有限公司100%股权转让给上海能源,股权转让对价为人民币42,100万元,项目交易总价为207,125.68万元。目标公司核心资产为位于江苏省南通市启东市的吕四海域滩涂渔光互补光伏发电一期项目,总装机容量400兆瓦(直流侧533兆瓦),已于2025年12月底全容量并网发电。

  本次交易的股权转让价格42,100万元,承接的实际负债165,025.68万元,标的项目交易总价207,125.68万元为固定价格。

  经测算,综合考虑股权转让损益及项目BT收入利润等因素,本次交易整体产生的利润预计超过公司2024年度经审计净利润的10%。本次目标公司项目相关经营指标实现良好优化,进一步扩大BT业务收入,实现了部分前期投入资金的快速回笼,有效充实了公司现金流。

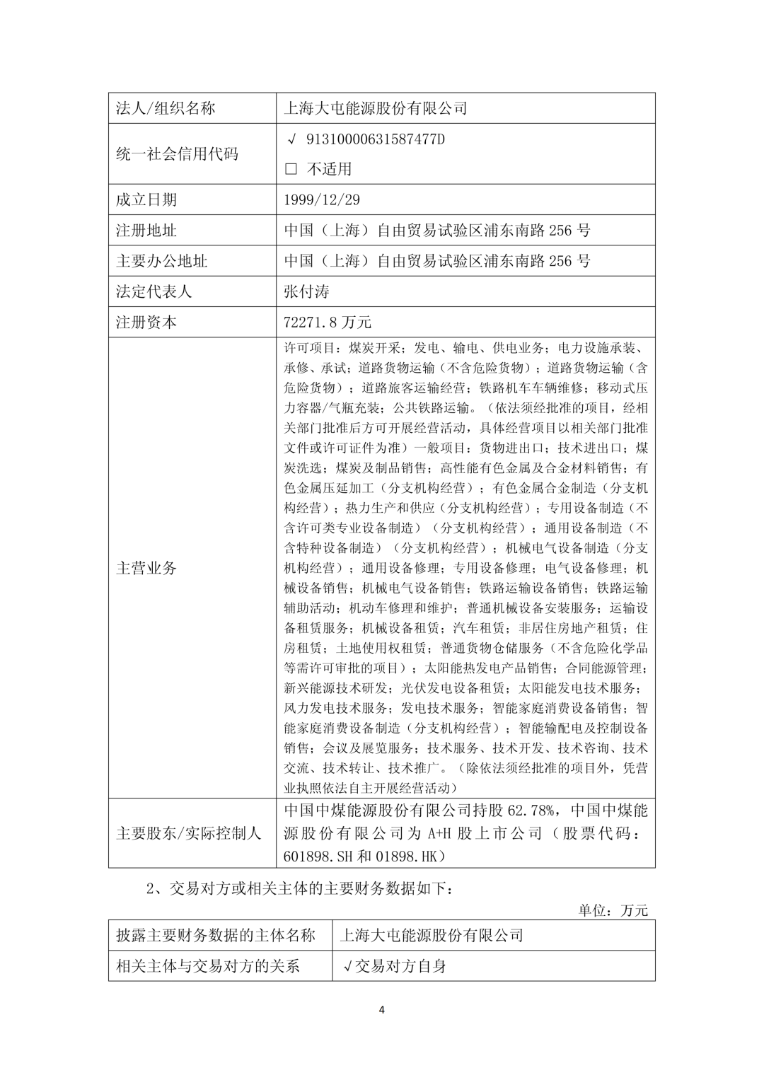
  上海能源:1999年,以大屯煤电(集团)公司为主发起人设立上海大屯能源股份有限公司,2001年8月上海能源股票在上海证券交易所发行上市,2006年5月上海大屯能源股份有限公司为中煤股份公司控股子公司。

  电力板块拥有“发供电、售配电、供暖供热、电力运维”全产业链,发电总装机容量为1130兆瓦,其中火电总装机容量820MW,新能源装机310MW;2×350兆瓦热电联产网上机组为沛县地区唯一供汽供热源;存量配电网覆盖江苏沛县北部和山东微山县部分地区。

  具体见下:

  会议通知:4月8~9日,第九届新能源电站运维与后服务市场研讨会将在北京举行,会议聚焦当前新能源投后阶段面临的挑战与应对,从存量项目提质增效、配储技改测算,到新型电力系统下交易策略优化,再到资产全生命周期管理创新,汇聚行业头部企业与专家,共探存量时代的价值重构路径。

  (会议详情扫描文末海报二维码查看)

  责任编辑:孙琦懿

图片

图片

有问题请联系 767871486@qq.com 商务合作广告联系 QQ:767871486
Copyright 2007-2026
www.chaguwang.cn 查股网