来源 :面包财经2023-12-29
《证券发行上市保荐业务管理办法》规定,保荐机构及其保荐代表人、其他从事保荐业务的人员应当遵守法律、行政法规和中国证监会、证券交易所、中国证券业协会的相关规定,恪守业务规则和行业规范,诚实守信,勤勉尽责,廉洁从业,尽职推荐发行人证券发行上市,持续督导发行人履行规范运作、信守承诺、信息披露等义务。
12月28日,起步股份(ST起步)发布股票交易被实施其他风险警示相关事项的进展公告。此前,公司因定期报告存在虚假记载、重大遗漏,《公开发行可转换公司债券募集说明书》存在重大虚假内容被监管部门出具警示函。
公开信息显示,起步股份可转债发行保荐机构为东兴证券。公司出现财务造假,保荐人东兴证券是否勤勉尽责?
起步股份:财务造假、公开发行文件存在重大虚假内容
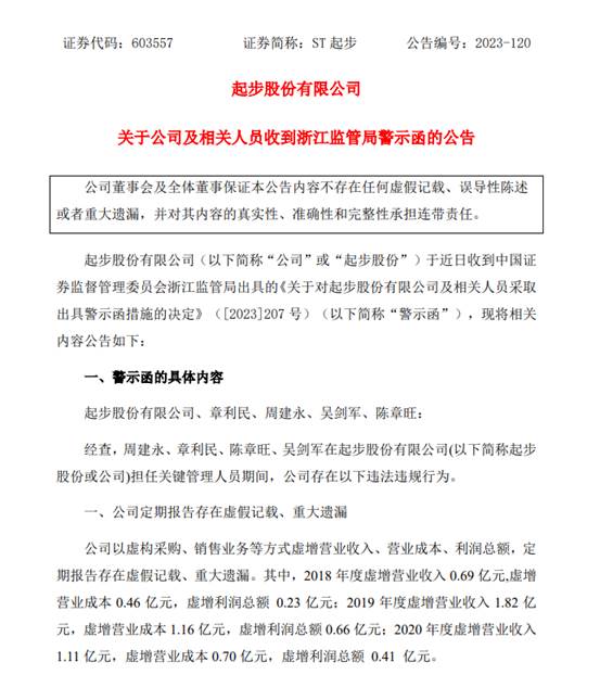
根据12月《关于公司及相关人员收到浙江监管局警示函的公告》,起步股份定期报告存在虚假记载、重大遗漏。

公司以虚构采购、销售业务等方式虚增营业收入、营业成本、利润总额,定期报告存在虚假记载、重大遗漏。其中,2018年度虚增营业收入0.69亿元,虚增营业成本0.46亿元,虚增利润总额 0.23亿元;2019年度虚增营业收入1.82亿元,虚增营业成本1.16亿元,虚增利润总额0.66亿元;2020年度虚增营业收入1.11亿元,虚增营业成本0.70亿元,虚增利润总额 0.41 亿元。
此外,起步股份公开发行文件存在重大虚假内容。
2020年3月,起步股份公告公司向社会公开发行可转债获中国证监会核准。公司在《公开发行可转换公司债券募集说明书》(以下简称《募集说明书》)中披露了其2018年度及2019年半年度财务报表。因起步股份通过虚构业务方式虚增 2018年、2019年上半年营业收入、成本和利润,《募集说明书》中“财务会计信息”相关内容存在重大虚假。
东兴证券是否尽督导责任?
公开资料显示,起步股份于2017年上市,首次公开发行股票并上市保荐机构为广发证券。2019年,起步股份更换保荐机构为东兴证券,并在其保荐下发行合计5.2亿元可转换公司债券。数据显示,东兴证券法定持续督导期间为2019 年9月25日-2021年12月31日。

2020年1月9日,起步股份公开发行可转债申请获证监会发行审核委员会审核通过。2020年3月4日,起步股份发布公告称中国证监会核准公司向社会公开发行面值总额52,000万元可转债,期限6年。
起步股份公告的《募集说明书》中"财务会计信息"部分公开披露了公司2018年度及2019年1-6月财务报表。起步股份涉嫌通过虚构采购、销售业务等方式虚增2018年、2019年上半年营业收入6,947.84万元、5,060.41万元,虚增营业成本4,633.25万元、3,181.41万元,虚增利润总额2,314.59万元、1,879万元,2018年、2019上半年虚增利润总额分别占当期报告记载利润总额的10.39%、14.57%。《募集说明书》中"财务会计信息"相关内容存在重大虚假。

《东兴证券股份有限公司关于起步股份有限公司2019年度持续督导年度报告》称,东兴证券认为:起步股份严格按照证券监管部门的相关规定进行信息披露活动,依法公开对外发布各类定期报告及临时报告,确保各项重大信息的披露真实、准确、完整、及时,不存在虚假记载、误导性陈述或者重大遗漏。
保荐发行的可转债存在欺诈发行情况,东兴证券的风控合规团队是否做到了勤勉尽责,公司内控是否合规?董事长、总经理、合规负责人等高管该如何堵住风控漏洞?