来源 :中国财经2025-01-26
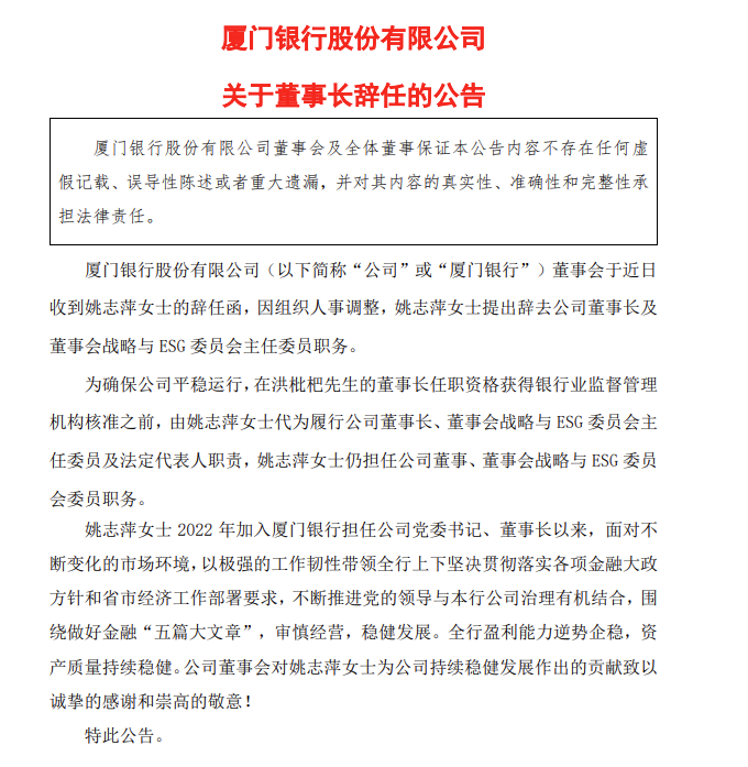
中国网财经1月26日讯日前,厦门银行发布公告,该行董事会于近日收到姚志萍的辞任函,因组织人事调整,姚志萍提出辞去该行董事长及董事会战略与ESG委员会主任委员职务。
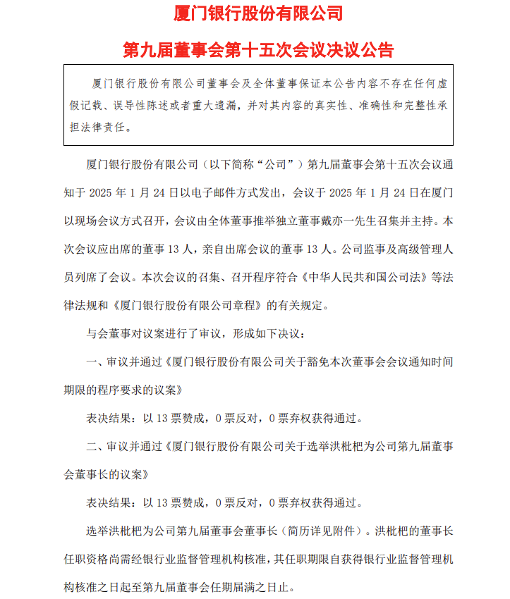
同日,该行发布厦门银行第九届董事会第十五次会议决议公告显示,该行第九届董事会第十五次会议于2025年1月24日召开,审议并通过《厦门银行股份有限公司关于选举洪枇杷为公司第九届董事会董事长的议案》,选举洪枇杷为该行第九届董事会董事长。洪枇杷的董事长任职资格尚需经银行业监督管理机构核准,其任职期限自获得银行业监督管理机构核准之日起至第九届董事会任期届满之日止。在洪枇杷的董事长任职资格获得银行业监督管理机构核准之前,由姚志萍代为履行公司董事长及法定代表人职责。

