来源 :道亦有道经济2024-12-13
厦门银行与宁波银行的官司,从厦门银行上市前就开始打。八年过去,一再败诉的宁波银行不屈不挠,最近终于峰回路转盼来了一线曙光。两家上市银行之间到底有什么深仇大恨搞得这么没完不了?
事情很专业,翻译过来大意是这样。上市公司盈方微可能以采购的名义为上海千弘贸易公司开具了一张9.5亿元的商业承兑汇票,宁波银行深圳分行为这份商业承兑汇票背了书。意思是,如果盈方微到时没付款,宁波银行保证会付。后来可能是什么原因转让了,这张商业承兑汇票变成了华泰证券资管计划里的资产。最后,厦门银行花9.5亿元购买了华泰证券的这项资管计划。
商业承兑汇票非常考验出票人的诚信,如果付不了款,背书的银行就得兜底。银行愿意为买家背书,一般都有考察过企业的还款能力。这张高达9.5亿元的商业承兑汇票偏偏在买家这个环节出了问题。

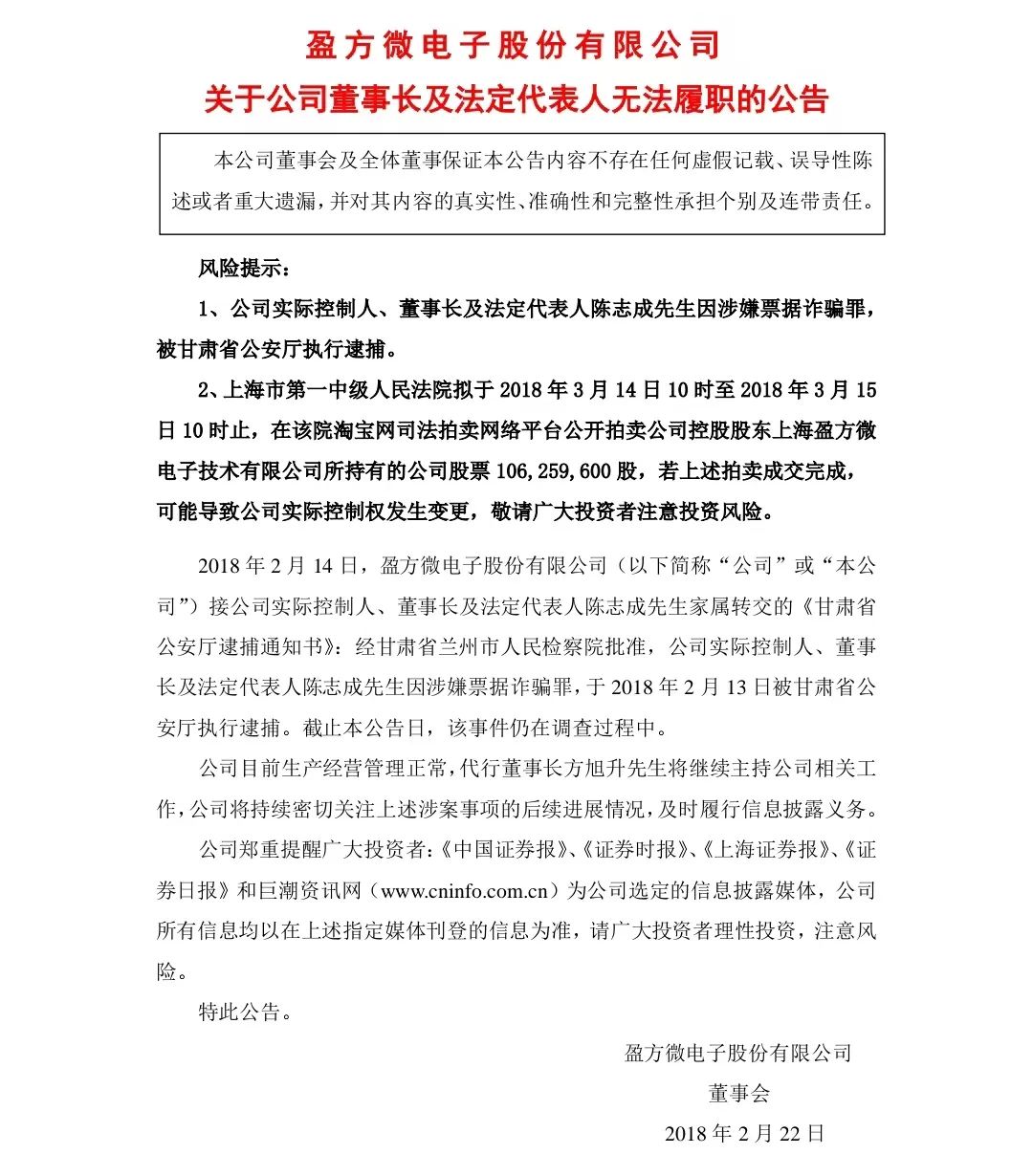
这份商业承兑汇票开出两年后,2018年2月,盈方微突然曝出当时的董事长陈志武被甘肃省公安厅逮捕的消息,原因是票据诈骗。这事说明,盈方微为上海千弘出具的商业承兑汇票从一开始就动机不纯。
既然盈方微的动机不纯,这款自然不会付,宁波银行就成了冤大头。但宁波银行显然并不想吃这个哑巴亏,他们拒付,于是冤大头变成了厦门银行。厦门银行当然不会就此认栽,那个时候正在筹划上市,2016年的净利润也就是10个亿,认栽不只是全行上下一年白干了,可能还会影响上市。

如果不是两年后盈方微曝出陈志武票据诈骗这回事,宁波银行和厦门银行估计都还蒙在鼓里。
宁波银行拒付后,厦门银行从2016年起便通过法院讨账。挺有意思,在这场事关9.5亿元款项的争执中,宁波银行居然抛出了“萝卜章”的说法,指称那张商业承兑汇票上的深圳分行印章是伪造的,他们并没有在汇票上背书,不是票据当事人。

不过,厦门银行很快就驳回了宁波银行“萝卜章”的说法。厦门银行与宁波银行深圳分行还有大量业务往来,上面都有盖章,经鉴定,这些印章和汇票上的印章一致。
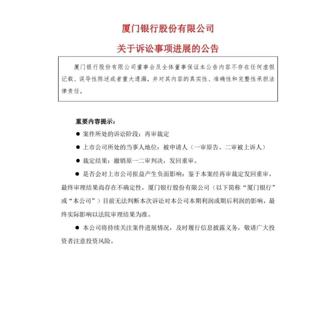
但围绕印章的真假,这场官司还是从厦门打到福建省高院,最后又打到了最高法。2021年初最高法终审作出判决,宁波银行败诉。收到最高法的判决后,宁波银行没多久就履行了判决,向厦门银行兑付了9.5亿元票据本金。

厦门银行2020年在A股上市。当时不只是媒体,即便是厦门银行自己,应该都确信,这场由票据兑付引起的官司至此应该是尘埃落定了。谁都没想到,宁波银行并没有就此罢兵,在偃旗息鼓两年后,2023年7月又向最高院申请再审。
付款后继续申请再审,这一幕在经济纠纷中并不常见。在法律上,判决书生效后,再审改判之前,是需要履行的。如果不履行,厦门银行可以向法院申请强制执行。由于涉案金额巨大,有按日计算的违约金。这么一算,对宁波银行来说,先履行终审判决再申请再审,当然更加明智。

按照司法惯例,如果没有新的证据,法院一般都不会再受理。宁波银行事隔两年后重新申请再审并且得到立案,显然是掌握了新的证据。事实上,根据厦门银行12月10日发布的公告,再审后,最高法撤销了之前一、二审法院的判决,发回重审。
收到票据款项三年后被宁波银行翻案,这样的结果,对厦门银行无疑是当头一棒。
假如宁波银行真摊上了“萝卜章”的事情,他们定然是心有不甘的。厦门银行当然也不可能逆来顺受。最好的结果是,盈方微把这个窟窿给填了。然而,现在的资本市场中已经找不到陈志武时代的那家盈方微了。

陈志武被逮捕后,他所持有的盈方微股份陆续被摆上了拍卖台,盈方微甚至还在2020年4月后一度被暂停上市,直到2022年8月换了实际控制人后才重返A股市场。现在的盈方微虽然主营不变,与陈志武已经没有任何关系了。显然,指望盈方微已经是不可能了。
发回重审意味着可能翻案,宁波银行到底掌握了什么新证据,外界都很好奇。