来源 :中国铁建2023-11-18
11月16日
首届中国上市公司可持续发展大会
正式发布了
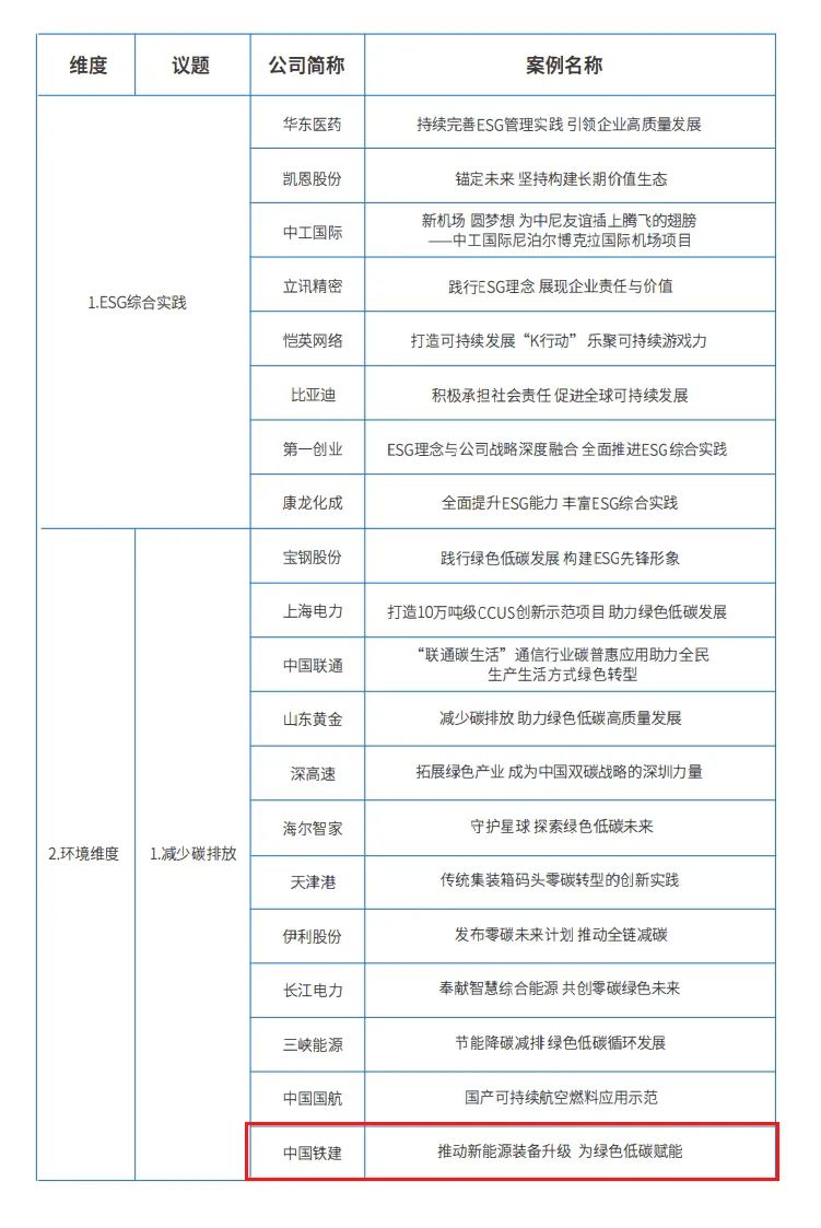
年度上市公司ESG最佳实践案例和优秀实践案例
中铁二十局所属中铁长安重工公司案例
《推动新能源装备升级为绿色低碳赋能》
成功入选“上市公司ESG最佳实践案例”

本次大会由中国上市公司协会主办,协会可持续发展(ESG)专业委员会、中国社会责任百人论坛共同承办,旨在加强境内外机构对上市公司的了解和认同,引导上市公司积极履行企业使命和社会责任,共同推动价值创造,增强价值认同,提升可持续发展能力。

《推动新能源装备升级为绿色低碳赋能》案例讲述了中铁长安重工公司超前规划新能源绿色装备的发展路径,积极推进《中国铁建碳达峰行动方案》,实施电能替代油能战略。

中铁长安重工公司新能源纯电动装备产品矩阵
5年来,中铁长安重工公司先后研制15款(型号)新能源装备,其中8款贴上了“全国首台”“陕西首例”的标签,累计减排18.4万吨二氧化碳,以最快速度跻身绿色装备智造“践行方阵”,助力美丽中国生态环境保护建设迈出新步伐。
中铁长安重工公司主动融入国家“碳达峰”“碳中和”基础研究创新体系,将“零碳排放”“纯电节能”视为品牌核心理念,积极探索绿色施工装备整机研发、动力电池性能提升、能源保障、装备数字化管控和规模化工程应用等领域,先后打造隧道施工装备、地铁施工装备等6大类高端装备矩阵,荣获科技奖项66项,综合奖项910项。

新能源纯电动出渣成套装备
新能源纯电动出渣成套装备可应用于全地形作业场景,从60摄氏度到零下40摄氏度,从山岭到高原到平原再到谷地,均可完美运行,一套每天可减少1.9吨二氧化碳排放,可有效提升20%工效,实现零耗氧、零排放,具备国内实战最久、进驻高原隧道施工最早、适应海拔最高、运行最可靠的特点。

新能源电机车组
新能源电机车组采用闭环矢量、自动控制等技术,牵引重量从25吨到85吨全系列化布局,每日可减少排放二氧化碳314公斤,5年共减少17.4万吨二氧化碳排放,参与近百条地铁线路建设,在全国大吨位市场占有率超75%。

新能源矿用自卸车
新能源矿用自卸车充电1小时,在某些特定应用场景下,可实现24小时连续运转,整车能耗极低,几乎不用充电补能,综合工况比传统燃油车节能90%以上。

中铁长安重工公司智能制造分公司工人检查车辆后桥装配
根据中国铁建总体战略布局和国家实现“双碳”目标的总体要求,中铁长安重工公司将坚定不移走生态优先、绿色低碳的高质量发展道路,以全面绿色转型为引领,以能源绿色低碳发展为关键,以“实业报国”为宏愿,努力设计精品、铸造精品,为更多客户提供更好、更环保、更智能化的产品和更优质的服务。