chaguwang.cn-查股网.中国
查股网.CN
兴业银行(601166)内幕信息消息披露
 
个股最新内幕信息查询:    
 

兴业银行被罚没251.35万元,系2026年第3张百万罚单

http://www.chaguwang.cn  2026-04-07  兴业银行内幕信息

来源 :巴赛尔Basel2026-04-07

  涉违反支付结算管理有关规定

  近日,中国人民银行广东省分行公示了一则行政处罚信息:兴业银行广州分行因违反支付结算管理有关规定,被处以罚款251.293万元,同时没收违法所得598.5元,合计罚没251.35285万元。

  值得注意的是,这是2026年兴业银行收到的第3张百万罚单。

  1月9日,因普惠型小微企业贷款管理不到位、流动资金贷款贷后管理不到位、支付管理不审慎、房地产开发贷款管理不到位、项目贷款管理未尽职、并购贷款发放和管理不审慎、低风险业务授信管理不到位、个人经营性及个人按揭贷款管理不到位主要违法违规行为,兴业银行大连分行被罚款260万元。

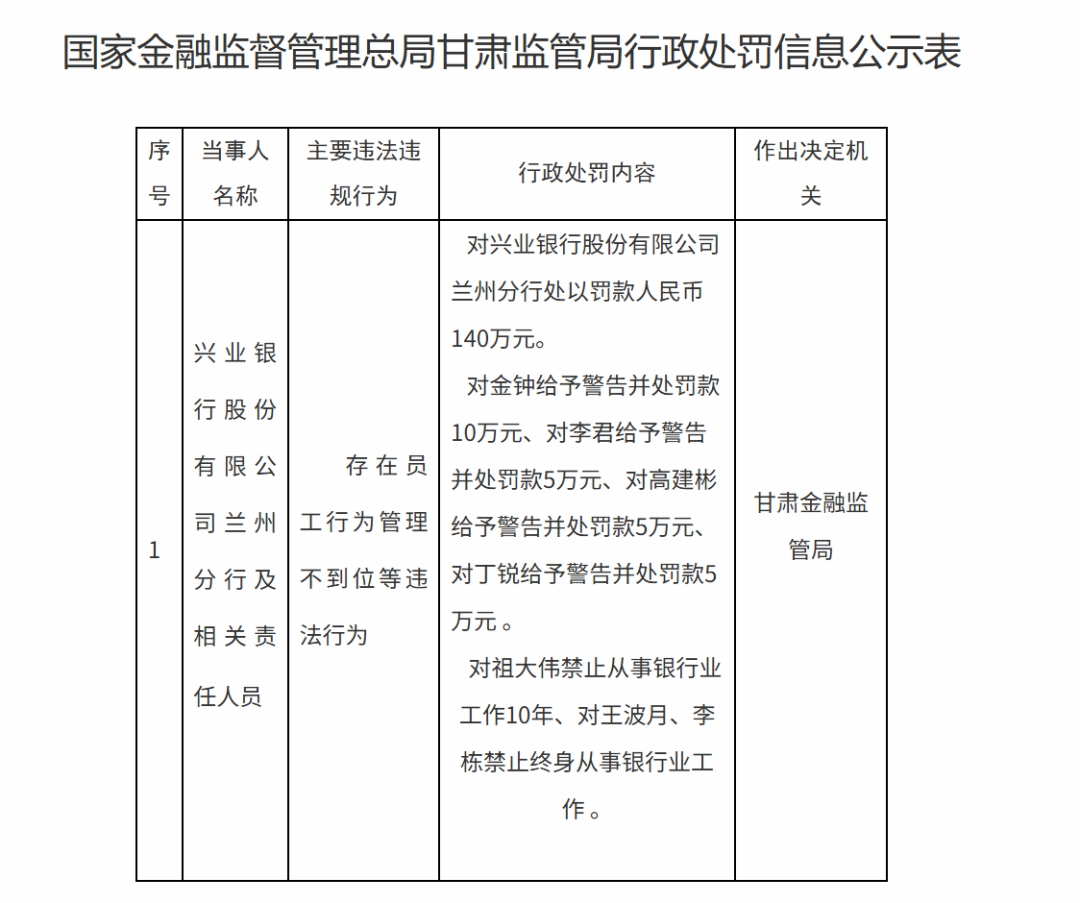
  2月2日,因存在员工行为管理不到位等违法行为,甘肃金融监管局对兴业银行兰州分行处以罚款140万元。

  官网简介显示,兴业银行1988年诞生于中国改革开放前沿——福建省福州市,2007年在上海证券交易所挂牌上市,目前已发展成为以银行为主体,涵盖信托、基金、期货、金融租赁、银行理财、消费金融、资产管理、金融资产投资等在内的现代综合金融服务集团。

  截至2025年末,兴业银行资产总额110,942.56亿元,较上年末增长5.58%。

  2025年,兴业银行实现营业收入2,127.41亿元,同比增长0.24%,实现归属于母公司股东的净利润774.69亿元,同比增长0.34%。

  截至2025年末,兴业银行不良贷款余额642.51亿元,较上年末增加27.74亿元;不良贷款率1.08%,较上年末上升0.01个百分点。报告期内,共计提资产减值损失576.22亿元,期末拨贷比为2.47%,较上年末下降0.08个百分点;拨备覆盖率为228.41%,较上年末下降9.37个百分点。

有问题请联系 767871486@qq.com 商务合作广告联系 QQ:767871486
Copyright 2007-2026
www.chaguwang.cn 查股网