来源 :科技金融在线2025-04-27
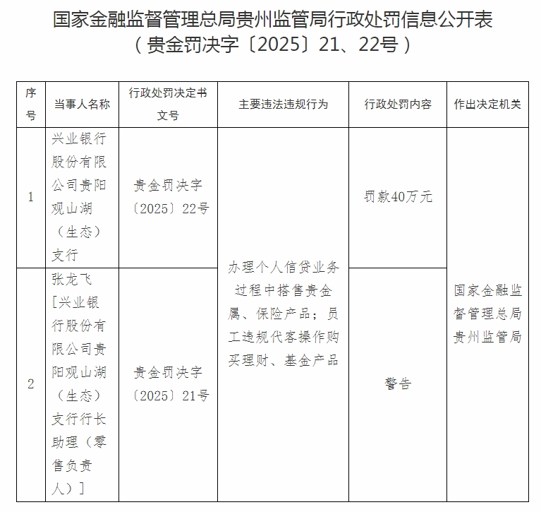
贵州金融监管局公布行政处罚,因办理个人信贷业务过程中搭售贵金属、保险产品;员工违规代客操作购买理财、基金产品,兴业银行贵阳花果园支行以及贵阳观山湖(生态)支行,分别领到40万的罚单。


借贷搭售,是指银行在发放贷款或以其他方式提供融资时,与客户协议或口头商定,要求客户购买理财、保险、基金等产品,或要求客户办理信用卡、开通手机银行、网银等服务,甚至要求客户在贷款或融资的存续期间,不得退保,理财或基金未到期不得退出等,存在强制捆绑销售的行为。
根据《商业银行法》第五条规定,商业银行与客户的业务往来,应当遵循平等、自愿、公平和诚实信用的原则。
而借贷搭售已经违背了银行与客户业务往来需要遵循的平等、自愿、公平和诚实信用原则,侵犯了金融消费者权益,是近年来监管检查和处罚的重点之一。
此外,在《中国银监会关于整治银行业金融机构不规范经营的通知》第一条中规定,银行业金融机构要认真遵守信贷管理各项规定和业务流程,按照国家利率管理相关规定进行贷款定价,不得在发放贷款或以其他方式提供融资时强制捆绑、搭售理财、保险、基金等金融产品。
2022年9月15日,国务院办公厅曾发文指出,着力规范金融服务收费。加快健全银行收费监管长效机制,规范银行服务市场调节价管理,加快修订《商业银行服务价格管理办法》。坚决查处银行在融资服务中不落实小微企业收费优惠政策、转嫁成本、强制捆绑搭售保险或理财产品等行为。
近年来,已有多家银行因借贷强制搭售被罚。
2022年11月,浦发银行杭州富阳支行因借贷搭售贵金属纪念币被没收违法所得46125元,罚款50万。
2023年4月,珠海华润银行深圳分行因借贷强制搭售保险产品,被没收违法所得1248元,罚款30万。
2023年9月,光大银行洛阳分行因发放贷款时搭售保险,增加企业融资成本,被罚20万。
2023年11月,交通银行贵安支行因强制搭售保险产品,被罚20万。
2024年7月,农业银行青岛市分行因借贷搭售,被罚40万。