chaguwang.cn-查股网.中国
查股网.CN
兴业银行(601166)内幕信息消息披露
 
沪深个股最新内幕信息查询:    
 

因理财业务存在多类违法违规行为 兴业银行被罚款450万元

http://www.chaguwang.cn  2022-10-28  兴业银行内幕信息

来源 :金融一线2022-10-28

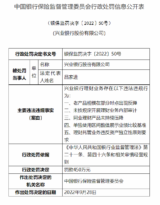
  10月28日消息,据银保监会行政处罚信息公开表显示,兴业银行股份有限公司因在理财业务方面存在多类违法违规行为,被合计处以罚款450万元。

  具体来看:

  一、老产品规模在部分时点出现反弹

  二、未按规定开展理财业务内部审计

  三、同业理财产品未持续压降

  四、单独使用区间数值展示业绩比较基准

  五、理财托管业务违反资产独立性原则要求

  原文如下:

  

有问题请联系 767871486@qq.com 商务合作广告联系 QQ:767871486
查股网以"免费 简单 客观 实用"为原则,致力于为广大股民提供最有价值和实用的股票数据作参考!
Copyright 2007-2022
www.chaguwang.cn 查股网