“天风证券!还我养老钱!”
日前,网络上流传出的图片及视频显示,天风证券江苏分公司人去楼空,办公室被债务催款纸填满,被维权投资者“占领”——前台及办公地,边上的员工展示栏上也用马克笔上写上了大号的“骗子“。

视频中一直有大喇叭在不停循环播放:
“天风证券!还我养老钱!”
据传言,此次是因为天风证券担保销售的武汉当代科技产业集团理财产品爆发了风险,其年化利息仅为6.5%。然而这样低的利息居然也失败了。
武汉当代科技产业集团的并购损失高达95%,投资者几乎可以将其视为血本无归。
前尘往事:理财经理泣血控诉天风证券
据此前的报道,天风证券江苏分公司曾出现代售的武汉当代科技理财产品无法兑付事件,导致投资者四处维权无果。
武汉当代科技产业集团股份有限公司中期票据“19汉当科MTN001”兑付逾期,当代系正式爆雷。
据投资者爆料,当代系合计有57亿的非标产品,主要通过长众所作为平台融资,牵涉到全国各地的数万人。
三个月后,当代系出了兑付方案(《告知函四》):7月10日前兑付6万元,并且出于人道主义考虑,对70岁以上人员兑付12万元。
网传兑付方案
然而,事件并没有得到解决。不久后,一篇名为《天风证券理财经理的泣血长文》在网上发酵,该理财经理在文中强调:
《告知函四》不仅没有解决投资人的回款问题,而且没有向投资人客户给出任何兑付方式的方案,甚至将刀口对准被当做弃子的理财经理,原来口口声声承诺的兑付方案,在一拖再拖的推延之后,拿出来的《告知函(四)》也完全是糊弄。
此外,该理财经理还在文中揭露了天风证券与当代系的紧密关系,字里行间中控诉着天风证券在本次爆雷事件中有着不可推卸的责任。
随着当代系爆雷,他才意识到,这些名称多变的公司都和当代系或天风证券有着直接或间接的关系:
“如果没有天风证券这个高大上的金融机构站台参与,我们绝大多数客户是肯定不会买那些没有正规国资背景的财富公司或者集资平台的任何理财产品的。”
事实上,当代系的身影早就出现在天风证券身后。
穿透股权后当代系为天风第一大股东天风被质疑为当代系产品”走后门“
2018年10月,天风证券在上交所上市,从股权结构上看,天风证券无实际控制人,彼时第一大股东为武汉国有资产经营有限公司,持股12.29%。
但穿透后,会发现当代系占有重要地位:
第二大股东人福医药集团股份公司持股10.1%,人福医药的实际控制人为当代系艾路明;
武汉当代科技产业集团股份有限公司持有2.86%股份。
两者相加,当代系合计持有天风证券12.96%股份,比国资第一大股东持股比例还高。
鉴于天风证券与当代系的密切联系,在当代系爆雷后,有投资者质疑当代系产品是否符合天风证券代销产品准入标准,天风证券高层有没有对当代系产品在天风证券的上架开设绿色通道。
一些客户表示,天风证券长期以来一直推销的武汉当代科技产业集团理财产品总额达到了57亿,此外还与招商银行、招商财富合作发行了违法的天风并购基金,金额高达27亿,并且几乎全部被挪用。
自从2022年3月武汉当代科技产业集团的资金链完全断裂之后,除了湖北本土以外的分支机构经常受到客户的骚扰,天风证券的员工被客户包围,无法承受这种烦扰。
在过去一年多的时间里,天风证券撤销了多家营业部,据客户反映,这些关闭的营业点几乎都是受到客户严重骚扰的。
危机四伏,天风证券紧急割席,国资接盘能否换血新生?
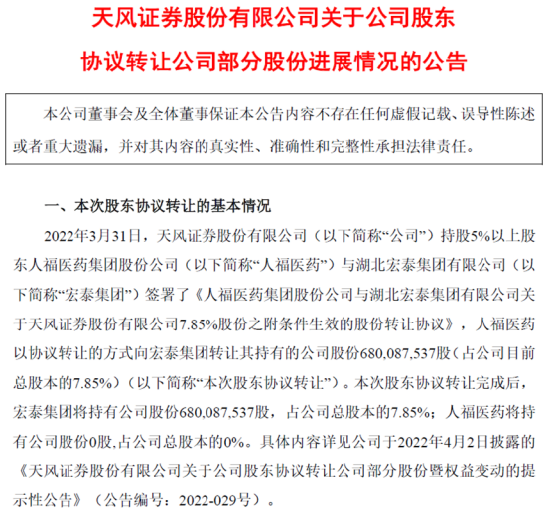
2022年7月25日,天风证券发公告称,收到《湖北宏泰集团有限公司第一届董事会第一次会议决议》,审议通过了宏泰集团以21.24亿元价格收购人福医药持有的天风证券7.85%股权及相应资金来源事宜。

资料显示,此次受让人福医药所持天风证券7.85%的宏泰集团为湖北省财政厅100%控股企业。
天风证券本次股权变动完成后,意味着多年来活跃在背后的当代系基本退出,持股5%以上的股东全部变为国资背景股东。