chaguwang.cn-查股网.中国
查股网.CN
新城控股(601155)内幕信息消息披露
 
个股最新内幕信息查询:    
 

新城控股老将吕小平辞职,已在新城任职25年

http://www.chaguwang.cn  2026-03-18  新城控股内幕信息

来源 :网易财经2026-03-18

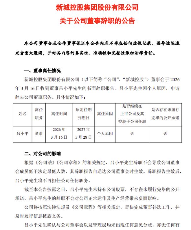
  3月16日,新城发展控股有限公司、新城控股集团股份有限公司相继发布高管辞任公告。自2001年起加入新城控股集团的老将吕小平,在距其任期2027年5月28日还有一年多时,提前宣布辞任。

  公告披露,新城控股董事会于2026年3月16日收到董事吕小平的书面辞职报告。吕小平因个人原因申请辞去公司董事职务,原定任期至2027年5月28日。辞职报告自送达公司董事会时生效,生效后,吕小平不再担任公司任何职务。截至公告披露日,吕小平未持有公司股票,不存在未履行完毕的公开承诺,辞职不会对公司正常运作及生产经营带来负面影响。

  新城控股表示,吕小平辞职不会导致公司董事会成员低于法定最低人数,会尽快完成董事补选工作,并及时履行信息披露义务。

  同一天,新城发展控股有限公司发布公告,吕小平因需要投放更多时间及精力于其他事务上,故辞任公司执行董事、行政总裁及环境、社会及管治委员会成员职务。辞任自2026年3月16日起生效。

  吕小平已确认,其与董事会之间并无意见分歧,亦无有关其辞任的其他事宜须提请本公司股东或香港联合交易所有限公司注意。

  目前,新城发展正在物色合适的行政总裁候选人,将于适当时候就委任行政总裁作出进一步公布。

  新城发展、新城控股相继表示,吕小平在任期间恪尽职守、勤勉尽责,公司董事会对吕小平任职期间为公司发展做出的宝贵贡献表示衷心感谢。

  新城控股集团1993年创立于江苏常州,总部位于上海。作为曾经的千亿房企,新城控股在2025年累计实现合同销售金额约192.70亿元,比上年同期下降52.03%;累计合同销售面积约253.58万平方米,比上年同期下降52.94%。商业方面,2025年累计实现商业运营总收入约140.90亿元,比上年同期增长10.00%。

有问题请联系 767871486@qq.com 商务合作广告联系 QQ:767871486
Copyright 2007-2026
www.chaguwang.cn 查股网