来源 :飞灵汽车2022-01-18
你以为小康股份股价暴涨是因为华为造车,不,背后还有“内鬼”炒作。1月18日,据上海证券报报道,中泰证券研究所原首席策略分析师陈龙确已被抓,或涉嫌操纵证券及内幕交易。
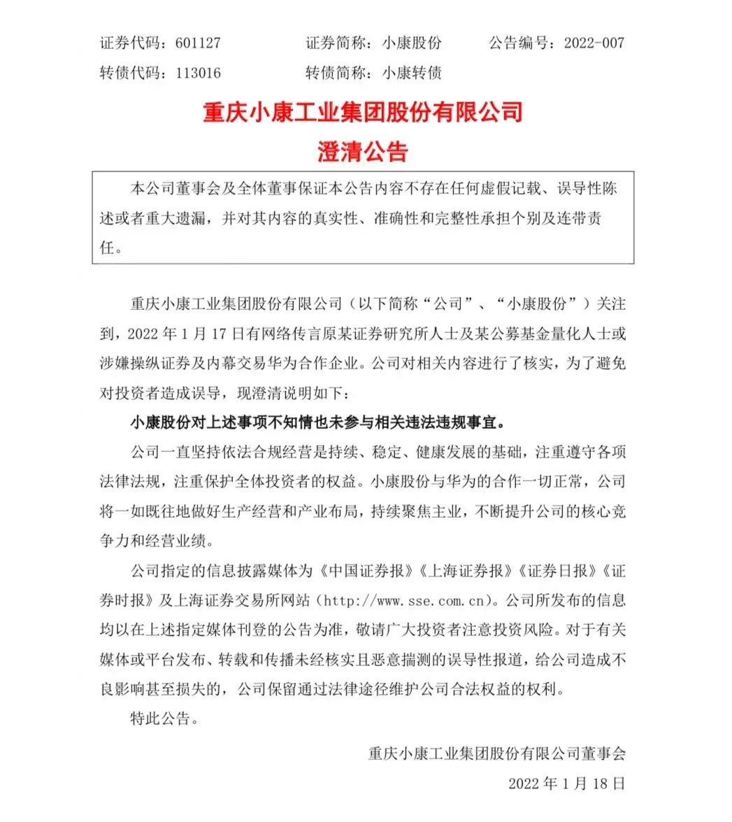
前一天的1月17日晚间,就有传言消息称,中泰证券研究所原首席策略分析师陈龙“涉嫌内幕交易,已经被关进去了”。该消息同时称,涉事20多人小团体均被抓,除陈龙外,还有两位华为员工,以及某公募基金量化部总经理也被调查。当时,传闻中提到涉及涉嫌内幕交易的,是华为造车股票小康股份。

面对此质疑,在18日早间,小康股份紧急公告澄清,公司对相关内容进行了核实,对上述事项不知情也未参与相关违法违规事宜。小康股份在公告中表示,公司一直坚持依法合规经营是持续、稳定、健康发展的基础,注重遵守各项法律法规,注重保护全体投资者的权益。小康股份与华为的合作一切正常,公司将一如既往地做好生产经营和产业布局,持续聚焦主业,不断提升公司的核心竞争力和经营业绩。

受此影响,小康股份18日低开开盘45.75元/股,跌3.09%,随后股价迅速拉升,至尾盘时候竟然离奇涨停,报收51.93元,大涨10%。该公司的最新市值为706亿元。自从与华为深度合作生产赛力斯SF5新能源汽车以来,小康股份的股价在短短一年时间就从10元左右,一路高歌猛进上涨至2021年6月22日最高的83.83元。据搜狐财经报道,2021年小康股份共计涨停28次。
不过,随着华为自己造车的越来越明显,且已在表示不会入股其他车企,小康的股价在之后震荡下跌,自2021年6月23日至今18日,已经跌去了48%。
在2018年至2020年三年间,小康股份实现营业收入分别为202.40亿元、181.32亿元、143.02亿元,分别同比下降7.72%、10.41%、21.12%。2018年至2020年,小康股份归母净利润分别为9540.36万元、6672.15万元、-17.28亿元,分别同比下降86.84%、30.06%、2690.76%。2021年前三季度,小康股份实现营业收入114.50亿元,同比增长24.11%;归母净利润亏损10.83亿元,较上年同期减少49.34%。

销量方面,小康股份2021年新能源汽车销量为41440辆,同比增长104.39%;其他车型销量为22.52万辆,同比下降11.11%。而与华为合作的赛力斯SF5销量惨淡,乘联会数据显示,今年4月-10月,赛力斯SF5的销量分别为129辆、204辆、1097辆、507辆、715辆、1117辆和1926辆。
今年华为和小康又发布了新品牌AITO,并对其寄予厚望。今年1月9日,华为常务董事、智能汽车解决方案BU CEO余承东在深圳总部在与媒体连线时表示,AITO问界M5增程版、问界M5纯电版以及年内发布的中大型SUV三款车型,而华为计划到今年年底先用一千家店来卖车。按照华为假设,每个店每个月可以卖30台,月销量便能够达到3万台,而今年华为将挑战30万台的销售目标。